滤波器的设计
录入:edatop.com 阅读:
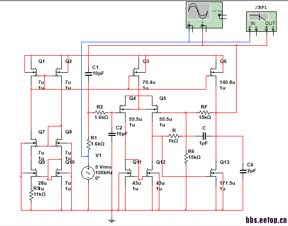
我设计了一个二阶有源低通滤波器 截止频率fc=100kHz 电压增益为76 但是仿真出的波形不好 ,是我的电路出问题了么

小编用的啥软件?multisim?
左边的基准怎么保证启动的
dingdingding
你这个OP的电路怎么来的? W=70.4um, 怪怪的。
新人来观摩
看起来波形被截了,应该是有些节点摆幅太大了,减小一点输入看看
申明:网友回复良莠不齐,仅供参考。如需专业解答,请学习本站推出的微波射频专业培训课程。
上一篇:求文檔 source双数据速率(ddr)终端稳压器芯片xd8339的设计与研究
下一篇:怎样从蒙特卡洛仿真模型中得到阈值电压随工艺的偏离值

