首页 > 微波/射频 > RFIC设计学习交流 > 请教一个运放结构问题

请教一个运放结构问题

录入:edatop.com    阅读:
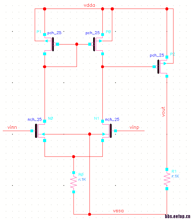
如下的运放结构,电流源用电阻代替,这样结构的运放有何特殊优点或者特别用途?


只看到缺点,优点待大神解决

申明:网友回复良莠不齐,仅供参考。如需专业解答,请学习本站推出的微波射频专业培训课程

上一篇:低电流power supply
下一篇:ic610 新建不了 cellview

射频和天线工程师培训课程详情>>

  网站地图