请教------若干OTA疑问
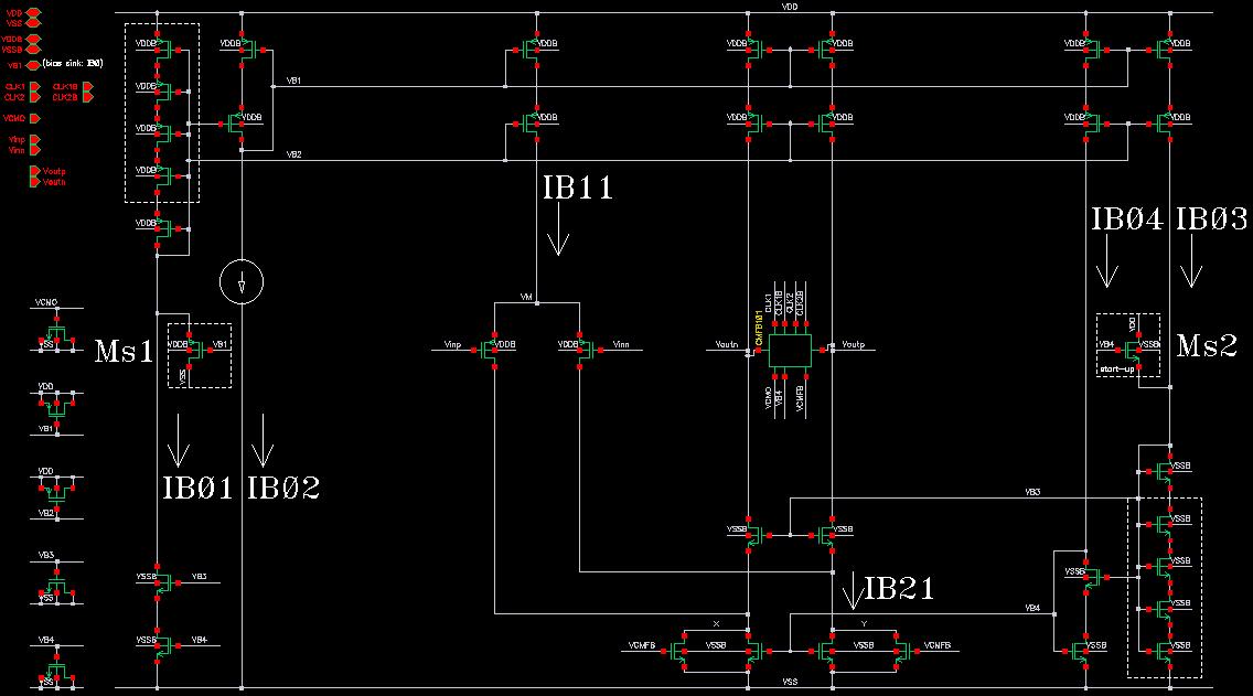
1. OTA结构如下图所示(点击图片可以放大)。

2. 疑问
a. 根据经验,IB11:IB02, IB21:IB04 这些镜像比例取多少比较妥当?(附加说明:IB11和IB21 都是几毫安数量级的,希望偏置电路功耗越小越好)
b. IB01 IB02不相等可以吗? IB03 IB04同问。
c. 启动MOS Ms1 Ms2的尺寸如何选取?
d. 根据经验,充当去耦电容的MOS尺寸如何选取?(附加说明:工艺库限制,沟长区间[0.18um, 20um],宽度区间[0.22um, 900um])
选择若干个(w=20um)*(l=20um)的MOS并联可以吗?
希望有经验的高手指点一下,诚挚感谢!
a. 根据经验,IB11:IB02, IB21:IB04 这些镜像比例取多少比较妥当?
这个比例得看你的系统要求,没有经验值,IB11:IB21通常为2:1,也可以为其它值。
b. IB01 IB02不相等可以吗? IB03 IB04同问。
可以
c. 启动MOS Ms1 Ms2的尺寸如何选取?
ms1和ms2一般取较小的W/L,仿真能让此电路正常启动并正常工作就可以了,没有固定尺寸,因为正常工作后这两个管子都会截止。
d. 根据经验,充当去耦电容的MOS尺寸如何选取?(附加说明:工艺库限制,沟长区间[0.18um, 20um],宽度区间[0.22um, 900um])
选择若干个(w=20um)*(l=20um)的MOS并联可以吗?
除VCMO需要看系统需求外,其它net上的电容一般没有具体的要求,也不是必须的,但是一般不建议取太大的值,特别是L。在.18um工艺下我以前一般都取L<5um,W<10um。
这个结构好像有问题,IB21的电流到底是由上面决定的,还是下面?会有管子进线性区的吧
他这个电路没有问题,是一个标准的全差分折叠共源共栅运放, IB21由上面的电流决定,注意下面有共模反馈VCMFB, 是由一个固定电流源和CMFB控制的电流源加起来产生的,所以在正常工作的时候电流等于上面流下来的电流之和。
了了,谢谢。我没仔细看,以为是使能信号。
谢谢指点!
1. 该OTA希望用在宽带DSM中,受到大负载电容和大SR的限制,IB11, IB21都有几毫安的数量级,如果单纯从降低功耗的角度考虑,IB01, IB02, IB03, BI04越小越好,但是,有文献指出: IB21:IB04, IB11:IB02等不能超过5,但是没有给出理由。不知道大哥可否帮忙解释此困惑?在该条件下,这些比例取多少较好?
2. 追加去耦电容的目的:为节省功耗,假如IB01, IB02, IB03, BI04较小,偏置电路VB1 VB2 VB3 VB4等节点对地阻抗高,易受各种噪声干扰。CMFB模块的时钟馈通会引入干扰,同时通过MOS管寄生电容,信号节点的电压波动也会耦合到VB1 VB2 VB3 VB4等节点上,追加去耦电容可以降低这些节点的对地阻抗,可以旁路各种噪声和干扰信号。不知道这样子理解是否妥当?如果去耦电容过大,不知有何不利影响?
请大哥不吝赐教,谢谢!
################################################################################
a. 根据经验,IB11:IB02, IB21:IB04 这些镜像比例取多少比较妥当?
这个比例得看你的系统要求,没有经验值,IB11:IB21通常为2:1,也可以为其它值。
b. IB01 IB02不相等可以吗? IB03 IB04同问。
可以
c. 启动MOS Ms1 Ms2的尺寸如何选取?
ms1和ms2一般取较小的W/L,仿真能让此电路正常启动并正常工作就可以了,没有固定尺寸,因为正常工作后这两个管子都会截止。
d. 根据经验,充当去耦电容的MOS尺寸如何选取?(附加说明:工艺库限制,沟长区间[0.18um, 20um],宽度区间[0.22um, 900um])
选择若干个(w=20um)*(l=20um)的MOS并联可以吗?
除VCMO需要看系统需求外,其它net上的电容一般没有具体的要求,也不是必须的,但是一般不建议取太大的值,特别是L。在.18um工艺下我以前一般都取L<5um,W<10um。
没有看过那篇文献,也没有做过宽带DSM,所以我也不清楚为什么B11:IB02等不能超过5,但是我做过的OTA一般都超过5,到50的都有,也见过别人的OTA和大公司的芯片照片,都一样。 如果一定要比值小于5,那肯定是为了增加偏置电路的带宽,增加偏置电路的速度,那和追加去耦电容是矛盾的,在偏置电路上增加交流对地电容后,就会减小偏转正电路的带宽或者速度。 偏置电路到底需要速度还是稳定性需要看你的系统要求,仿真一下就知道了。
芯片内只能增加相对有限的电容,所以这些电容实际上对减小各种噪声和干扰信号的帮助并不大,你可以仿真看一下输出信号的结果。正常的LAYOUT的话,正常工作后,CMFB模块的时钟馈通对偏置电路的影响非常小,它对输出共模的影响才是最大的,但是一般差分的电路系统对共模的抑制都很高,所以一般都不会有问题。
如果你的系统对CMFB模块的时钟馈通敏感的话,那么CMFB最好不要使用开关电容结构了,换句话说,如果是使用开关电容的CMFB电路,那么一般系统对时钟馈通不敏感。
另外,偏置电路VB1 VB2 VB3 VB4等节点是在此电路中对地阻抗最低的,大小都为1/gm,你增加电容的话对这些节点的极点改善不会特别明显。
偏置电路VB1 VB2 VB3 VB4等节点上的电容一般是在LAYOUT的时候视layout的实际情况画上去的。
我说这些也不是说不加电容或者加电容没用,有时候是加比较好而且必须要加,这个得看具体电路要求,OTA的具体应用,对前后信号影响,对上一层电路影响等等
你可以对你的所有想法都仿真验证一下,看一看输出的信号性能有何变化。
1. 诚挚感谢大哥的回复!
2. 我们将根据你的建议酌情仿真。
taoyo134回复的非常清楚,我也认真学习了一下
另外,关于启动MOS管尺寸的选取,设计过程中我觉得还是有些需要考虑的
在上电之初,以MS2为例,VB4的电压事实上是以MS2的栅极与VDD之间的电容以及其栅极与地之间的电容之间的比值来确定的,而此时MS2的栅极电压近似为0,所以此时的VB4的值与MS2的尺寸决定了VB3达到正常电平所需要的时间,同理,MS1也可以做同样的分析
当然,启动电路最终还是要仔细进行瞬态仿真来查看结果
针对小编电路图,我想请问一个问题:在共模反馈部分,固定电流源与CMFB控制的电流源一般情况的比例是怎样的?是固定电流源分配的电流小一些,还是CMFB控制的电流源小一些?请大侠指点。谢谢。
申明:网友回复良莠不齐,仅供参考。如需专业解答,请学习本站推出的微波射频专业培训课程。

