做CDR的大神们看过来
录入:edatop.com 阅读:
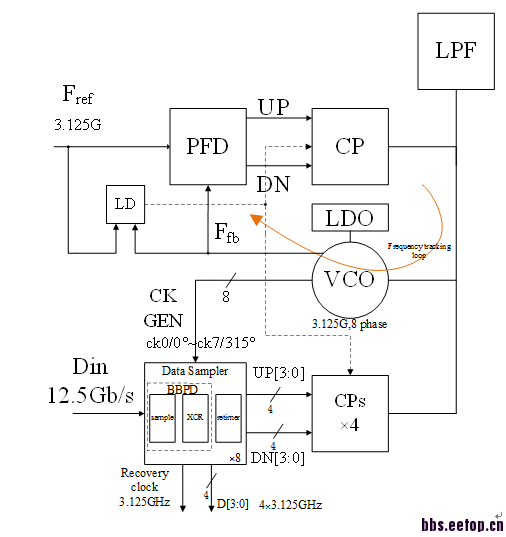
我在做一个双环路的CDR,锁频环路和锁相环路共用一个VCO,当输入数据为周期方波时,可以正常工作,如下图

而输入为NRZ码时,锁相时会出现问题,如下图

其中一个是锁定信号,一个是VCO的控制电压,可以看出,当输入为NRZ码时,锁相环路工作时控制电压会下降,导致失锁。
这是为什么呢?

而输入为NRZ码时,锁相时会出现问题,如下图

其中一个是锁定信号,一个是VCO的控制电压,可以看出,当输入为NRZ码时,锁相环路工作时控制电压会下降,导致失锁。
这是为什么呢?
电路结构是什么样子的

自己顶,不能沉
是不是LD的阈值设置的太小?
好像是loop 不稳定
不是啊 这不是调节过程中产生的正常波动,而是锁相环路最终稳定时的电压就不对,锁定到了别的频率,不是LD的阈值问题吧
我认为这种两个环路共用VCO的结构本身就有缺陷,你说的loop不稳定能具体说一下嘛?
申明:网友回复良莠不齐,仅供参考。如需专业解答,请学习本站推出的微波射频专业培训课程。
上一篇:同步BUCK 驱动端 波形疑问
下一篇:新人有点电路问题请教

