Mixer 设计求助
录入:edatop.com 阅读:
小弟这几天用ADS仿真一个混频器,刚开始用Double balanced 的结构,一切都好,有5dB左右的Power Gain。但保持晶体管尺寸和其它条件都不变,改用single Balanced 结构,功率增益直接变成了-2dB。看拉扎维书上说,这两个结构的电压增益应该是相同的,功率增益自己算了算也应该是相同的。百思不得其解。不知可有高手大神能帮我解惑。
拜谢。
拜谢。
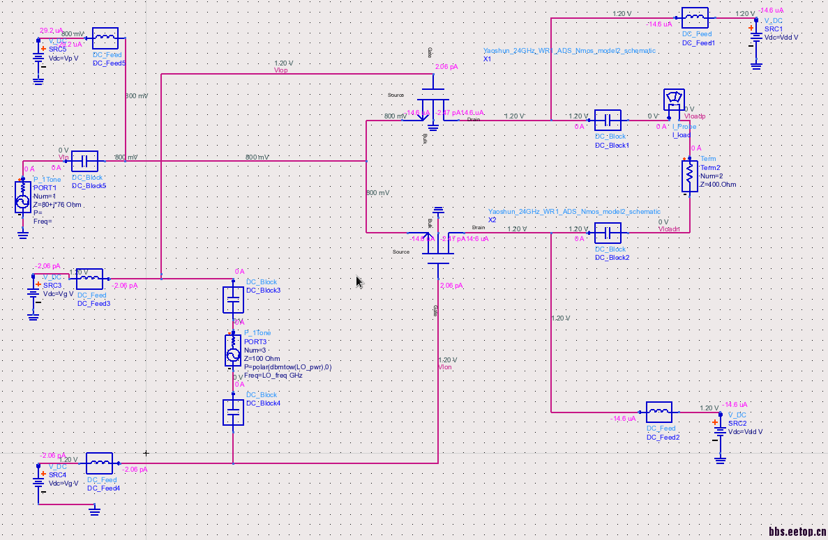
自己搭了简单的passive 开关部分比较,double balanced 部分和理论相符,single balanced结构还是相同问题,不知道电路有没有问题,求大神指点一下。
RFinput=-30dBm, freq=24.005GHz, LO_freq=24GHz
仿真结果,增益大概是2/pi ,-4dB左右
single balanced 结构 所有其它设置保持和上面double balanced 结构相同

困惑了几天,一定在哪给出错了,求指点
拜谢,拜谢
没有匹配,你的输入功率变低了
把所有端口都匹配了,但还是有3-4dB左右的差异。或许应该是double balanced结构的功率增益是single balanced结构的两倍
但自己计算的又是相等的,感觉好头疼。
还是自己回答吧,不知道对不对
又重新做了计算,对于电压增益两种结构是一样的,然而功率增益Double balanced 比Single balanced高3dB.
申明:网友回复良莠不齐,仅供参考。如需专业解答,请学习本站推出的微波射频专业培训课程。

