首页 > 微波/射频 > RFIC设计学习交流 > BUCK里面几个虚线的电容是干什么用的

BUCK里面几个虚线的电容是干什么用的

录入:edatop.com    阅读:
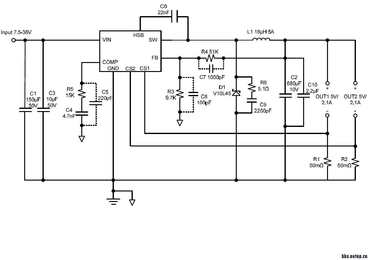
如图。请教高人啊

预留吧

申明:网友回复良莠不齐,仅供参考。如需专业解答,请学习本站推出的微波射频专业培训课程

上一篇:问问cadence中schematic文件和layout文件有后缀吗,是什么?
下一篇:时钟嵌入LVDS传输需要注意哪些

射频和天线工程师培训课程详情>>

  网站地图