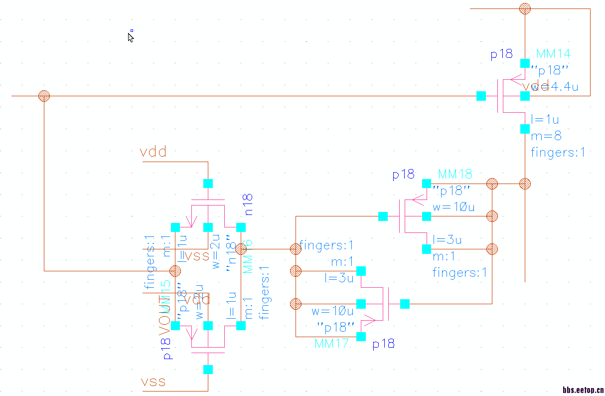
请问大神,如图二级运放米勒补偿的结构为什么这样做有什么优点?
录入:edatop.com 阅读:
图中这个结构跨接在第二级PMOS的输入和输出端,我理解是一个Miller补偿的电容。那么请问
1、图中最左面的这个常开的传输门在这里起什么作用?
2、MOS做cap为什么要用两个PMOS这样颠倒并联的方式?如果只用一个MOS会有什么问题?
1、图中最左面的这个常开的传输门在这里起什么作用?
2、MOS做cap为什么要用两个PMOS这样颠倒并联的方式?如果只用一个MOS会有什么问题?
pass gate应该是作为一个小电阻吧?
两个MOS作为电容这样子,可能比较好保证在输入输出电位不同时,电容等效值比较一致。 这是个不错的办法,因为有时直接的C太大了,这样子可以省点面积。
传输门怎么接意义不大!
一般电阻值需要K级别!
传输门一般一百欧上下,可能只有几十
P18的G和D的电压是不定的!有时候G比D高,也可能G比D低!
这个用在有一定驱动能力的稳压源输出级

意思是传输门做电阻阻值太小,除此之外在这里并没有特殊的用途,可以省去是吗?
了解
坐标写反了
换成Res比较好
多谢指教
明白了 多谢指教
看尺寸大小。图上的传输门R估计也是K级。
这是反向别人的电路还是什么其他的?
一片硕士论文里的电路 但是没有相关的解释 所以看不懂
申明:网友回复良莠不齐,仅供参考。如需专业解答,请学习本站推出的微波射频专业培训课程。

