紧急求助,先谢谢了,关于lm324的精密整流电路
录入:edatop.com 阅读:

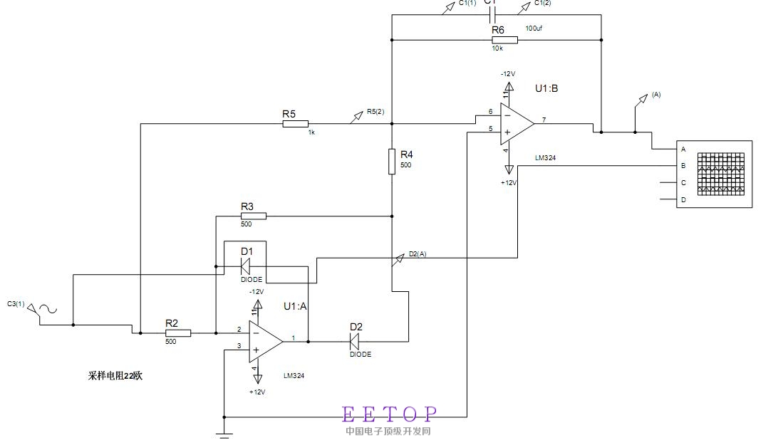
LM324采用+ -12V供电,设计R2=R3=R4=500欧 R5=1k R10=10k,放大倍数10倍,我输入电压是通过电流互感器得到了有效值 3ma 50hz的电流 然后采样电阻是44欧 然后差不多有效值0.13v的交流电压,软件仿真输出为直流1.3V左右,但是我实际焊电路版,输出只有0.7v 左右 达不到1.3V ,我后来把10k电阻换成20k 放大倍数按说是20倍,可是实际输出还是0.7v ,后来R2=R3=R4=10K R5=20k R10=240k 发现输出电压上升的慢了 但最后还是0.7v 不知道什么原因,运放,二极管都换过了,还是不行,请教这是什么原因?
申明:网友回复良莠不齐,仅供参考。如需专业解答,请学习本站推出的微波射频专业培训课程。

