红外接收芯片中前端部分的一个电路问题
录入:edatop.com 阅读:

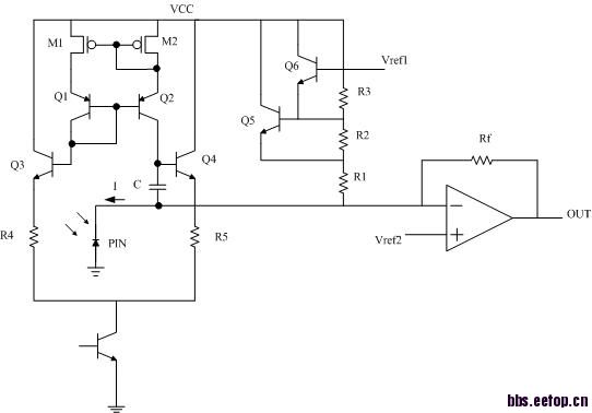
上图是红外接收芯片中的前端一部分电路,PIN为外接光电二极管,电流I作为芯片的输入,其中R1/R2/R3/Q5/Q6构成的变阻结构用来补偿输入电流信号中的直流成分,后面为TIA(跨阻放大器),现在对前面部分由Q1~Q4/M1/M2/R4/R5组成的结构的功能还不清楚,希望各位高手给予指点。
求高手帮助啊
请问一下小编,你的贴图中表示出电流I的方向是流出芯片。但是你在下面的文字描述中说:
PIN为外接光电二极管,电流I作为芯片的输入。 电流方向不就是相反了吗?
电流是流出芯片的,图中标注没错,文字部分是我没表达清楚
有信号就可以算输入啊
前面部分由Q1~Q4/M1/M2/R4/R5组成的结构是不是用来保证光电二极管处于反偏置
因为光电二极管,接收红外信号是,是处于反偏的 个人意见
PIN的反偏电压是由Vref1经过R1/R2/R3分压后提供的,而结构Q1~Q4与输入之间有电容C,所以不能提供偏压信号。有人说Q1~Q4结构是用来补偿输入信号中高频噪声的,不知正不正确。
是不是Q1~Q4/M1/M2/R4/R5组成的结构的连接还没完全画出,感觉上它应该还连接到其他电路去,可能构成
AGC的控制信号产生电路。
学习一下
不错的问题,谢谢!
学习下
申明:网友回复良莠不齐,仅供参考。如需专业解答,请学习本站推出的微波射频专业培训课程。
上一篇:LDO有什么方法可以快速掉电吗
下一篇:ADE hspiceD 抽网表问题

