带隙基准电路的分析(双极)
录入:edatop.com 阅读:
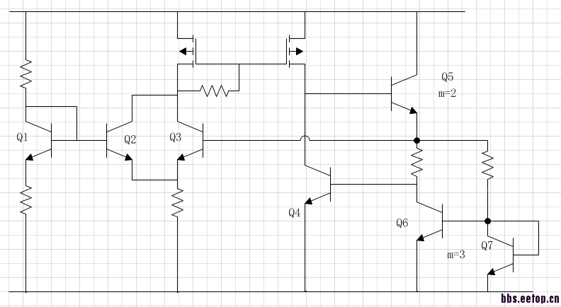
带隙基准的原理看过很多书了,做过几个项目也接触了很多基准电路,但是这一个电路一直分析不出来。CMOS电路比较熟悉,双极的电路不太会分析。请大家帮忙看看,谢谢。上面的2个P管是高压管,电源15V的。

Q6和Q7是Bandgap的core,Q4和Q5和上面两个PMOS电流镜形成反馈回路。
在bandgap能正常工作后,Q3和其下面的电阻提供电流源。
在启动的时候,Q1和Q2提供启动电路。因此在正常工作后,Q2是关断的。
嗯,有点懂了。
谢谢分享
申明:网友回复良莠不齐,仅供参考。如需专业解答,请学习本站推出的微波射频专业培训课程。

