求助一个VCO的工作原理
如下图:

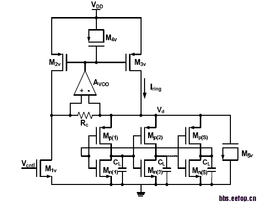
我能看出右下角一排的是inverter,至于左下角如何控制,上方的工作原理就不是很懂了,请各位指导一下简单原理,或者告诉我哪本书里面有这个电路的分析.我这个图来源于http://users.ece.utexas.edu/~cmcaram/pubs/AS.CC.MO.RobustRefinement.pdf
谢谢啦
窘,顶一下,我知道这个好像和什么Current Controlled ring oscillator有关,具体我就不知道了
应该是的,通过Vcntl控制Iring的大小,以改变VCO的震荡频率。
想请问下那个中间Avco是干什么用的,特别是他采集R上的电压再放大,载接回上面两个管子的g端?
假设此刻电路达到稳定....若控制电压Vcntl增大,则将从Rc上抽取电流以维持平衡...抽取的电流在Rc上产生压降..从而利用运放反馈到PMOS的栅极..加大了左右两个支路的电流..左支路达到平衡..右支路电流增大...从而实现VCO....
消除 Vds对电流匹配的影响
加问,电阻Rc起什么作用呢?
谢谢呀,基本原理我大概懂了,可是还有一些细节不理解,我在想,这个Avco可以看作理想运放吗?那么没有构成负反馈的话不是只要Rc上有电压,就会输出0,或者Vdd,是0的话两个PMOS g端都是0;如果是Vdd,则上面的PMOS都是关断的,这样有什么用,或者说Rc应该如何选取才合适?
Rc是为了平衡?
这个我认为是个负反馈...以之前说的那个情况继续定性分析一下...当左边PMOS管提供电流无法满足NMOS管抽取的电流时...仍有电流留过Rc..使得PMOS管栅极电压下降..这个过程一直持续到左支路PMOS电流=左支路NMOS电流..如果放大器继续将PMOS栅极电压拉低..则PMOS电流大于NMOS电流..这个时候多余的电流将会流过Rc..使得PMOS栅极电压上升..因此最终的稳定情况就是左支路新的NMOS电流=新的PMOS电流...通过PMOS管比例关系...也就达到了右支路电流受左支路NMOS栅极电压控制的目的...
Avco的+,—端连接方式有何特别?
谢谢你的回复,负反馈应该是对的,如果这个电路实现起来的话就直接用理想运放吗?那么Rc值的选取上有什么讲究?
运放的选取主要还是看对这个电路的指标要求...然后再来推运放的指标要求...理想运放当然是可以的了...Rc的取值我认为要从两个方面来考虑..首先是VCO的建立速度...因为Rc(我认为主要决定了反馈的强度)如果太小,那么反馈较慢,这样电压改变很久之后才会稳定...同理如果太大必然会造成PMOS栅极电压的抖动..具体取值应该需要定量的去分析了吧....还有就是这个Rc会不会还与右侧的MOS电容组成一个时间常数t...来稳定反相器的供电电压?
感应电流,取压差
对OPA的要求挺高。
我可以说话吗
申明:网友回复良莠不齐,仅供参考。如需专业解答,请学习本站推出的微波射频专业培训课程。

