关于模拟芯片键合测试的问题
录入:edatop.com 阅读:
本人最近在对之前的流片做键合测试,需要设计相应的PCB测试板,但令我困惑的是其中阻抗元件的取值该如何确定,有没有高手对这方面比较了解,请不吝赐教,或者推荐两本这方面的资
料啊,不胜感激!
料啊,不胜感激!
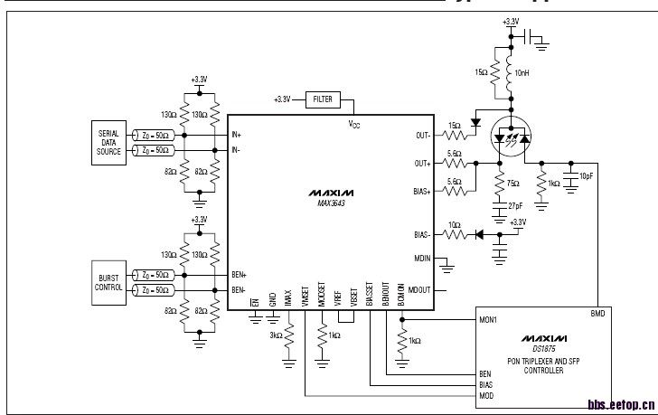
上图是MAXIM的一款芯片的 typical application circuit,其中的阻抗值是如何确定的呢
这是个laser driver,输入的串行data和burst是50ohm阻抗匹配,看输入是什么接口标准咯,LVPECL/PECL/LVDS...
输出端的laser diode的串联电阻差不多也是几十ohm,可能不同的光模块电阻也不同
敢问楼上也做激光驱动器的?主要是右边部分那些阻抗元件的取值如何估算我不太懂,还请详示
数字电路吗?还是射频电路?
一般数字电路的输入输出阻抗要很大,而射频多数设定在50欧姆。高速的数字电路对阻抗匹配也有要求,和射频差不多。如果是耦合输入信号用的电阻,那么应当考虑电路输入端的输入阻抗,如果是栅输入(输入阻抗比较大),那么最好串联一个较大(10K以上)的电阻来提高耦合的稳定性。可以参考一下阻抗匹配的相关资料。
seeing
good!
申明:网友回复良莠不齐,仅供参考。如需专业解答,请学习本站推出的微波射频专业培训课程。

