做了个振荡器,但是仿真时不能自激振荡

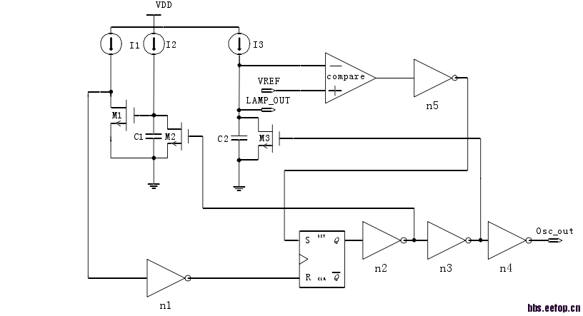
这是电路图

没有人吗,求解啊
帮你顶上去
M2及M3 接独立电源是什么意思?M2和M3不应该切换着开启吗?
RC振荡器,之前接触过,仿真时你给RS锁存器赋个初值再试试看
开始不能振荡嘛,我就给M2,M3两个mos管直接接了两个相位相反的方波电源,可以输出方波信号,也可以输出斜坡信号,但是通过反相器接回就振荡不起来了,希望高手指教一下
我是希望这个电路能实现自激振荡,如何给RS触发器一个初值了,还请指教,谢谢
你的RS latch可能需要一个power on reset
一般不需要初始值吧,还是结构有问题,振不起来
给电路加了一个冲击信号可以实现振荡,但是去掉这个冲击电路就输出一个恒定的值,不知道可不可以不用加那个冲击就能实现振荡呢,还请指点。
通过输出控制开关的话要加个脉冲或者给个初始值
試看看
VDD給PWL訊號
vVDD VDD 0 PWL 0 0 1n vdd
vdd = power
给电容C1,C2赋初始电压值试试
能不能通过改变电路的结构或者管子的参数让这个电路的输出不需要冲击信号或者给它赋初值就可以振荡
起振是不需要初值的
如果你不设定一个电路初始条件的话,电路就会进入一个直流稳定点。因为你这里仿真的都是靠迭代算出来的结果,所以振荡器的初始条件很重要,噪音是振荡器振荡的必要条件,必须要有。
是不是说开始加的冲击信号可以看成是噪音信号
将仿真最大步长设置成你方波周期的1/50
请问一下大家如果给这个电路加个冲击信号都有些什么方式呢?鄙人暂时只能想到用数字电路中的冒险冲突那个方式产生一个类似毛刺一样的电平,如果大家有更好的办法求指点。
跑穩定性分析在
申明:网友回复良莠不齐,仅供参考。如需专业解答,请学习本站推出的微波射频专业培训课程。

