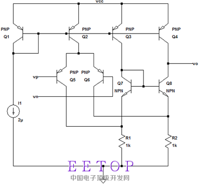
图中结构叫什么啊?


BJT Type Folded-Cascoded Amplifier
能具体一点吗?谢谢!我看好多模拟集成电路里的误差放大器都用这种结构,这种结构有什么好处吗?这个结构有专业名字吗?
BJT折叠式误差放大器
主要是增加output resistance (Rout),Increase A 倍.
Rout(down)=A*1K
A=gm(Q7orQ8)*Rout(Q7orQ8)~>10倍
那Amplifier Gain = gm(Q5orQ6)*[A*1K//Rout(Q3orQ4)]
增加输入输出范围
VP端接固定电压1.2V,VP端0-2V变化。从小信号角度讲:VP端输入ΔVin,Q6上电流变化为gm(Q6)*ΔVin
Amplifier Gain=gm(Q6)*1K*gm(Q8)*Rout.
这样对吗?

Q6上电流变化为i=gm(Q6)*ΔVin
看到Q8 Emitter , so all most the small signal current i flow to Vo node because 1K>> gm(q8)
and vo see the equivalent Rout = Rout(Q4)//[1K*gm(Q8)*Rout(Q8)]
so Amplifier Gain=gm(Q6)*[Rout(Q4)//1K*gm(Q8)*Rout(Q8)].
1.>See Razavi Book 有推導 Cascoded MOS Rout 如何計算!
2.> Q8 is common-gate structure
看一眼。
Thank you!
申明:网友回复良莠不齐,仅供参考。如需专业解答,请学习本站推出的微波射频专业培训课程。

