- 易迪拓培训,专注于微波、射频、天线设计工程师的培养
红外遥控电路设计攻略,智能家庭必备
智慧家庭是指利用先进的计算机技术、网络通信技术、综合布线技术 ,将与家居生活有关的各种子系统有机地结合在一起 ,通过统筹管理 ,让家居生活更加舒适、安全、有效。与普通家居相比,智能家居不仅具有传统的居住功能,提供舒适安全、高品位且宜人的家庭生活空间,还由原来的被动静止结构转变为具有能动智慧的工具 ,提供全方位的信息交互功能,帮助家庭与外部保持信息交流畅通,优化人们的生活方式 ,帮助人们有效安排时间,增强家居生活的安全性、舒适性,甚至合理控制各种能源的使用。
红外发射电路模块
在本系统设计中,单片机发出的信号如何被红外发射管识别,发射管能否正常发射红外信号是发射电路要解决的关键问题。要发射红外信号,必须要有红外发射器件。红外发光二极管是一种能产生红外光的发光二极管,目前大量使用的红外发光二极管发出的红外线波长为 940nm 左右,外形与普通发光二极管相同,只是颜色不同。常见的红外发射二极管有黑色,透明色,它与普通发光二极管的最大区别在于所发出的光为不可见光,而普通发光二极管发出的是各种颜色的可见光,通常,红外发光二极管分为两种结构形式:一种是遥控发射型红外发光二极管(即最常用的手持遥控器所用的红外发射二极管);一种是近距离发射型红外发光二极管,这种二极管把红外光的发射与接收共集为一体。由于本设计实现的是家居遥控,因此采用第一种即可。
如图1 所示为系统遥控发射原理图,P1.0 口为按键输入口;P2.0 口为红外发射端口,用于输出38kHz 载波编码,脉冲经9013(NPN)放大然后由红外发射管输出;第9 脚为单片机的复位脚,采用RC 手动复位电路;18、19 脚接晶振。

图1红外发射电路图
红外接收电路模块
一般的红外接收头主要由集成电路外加阻容元件,红外线接收管及滤波光片等组成,电路设计相对繁琐,在实际应用中不方便。而红外遥控接收头 SM0038 集红外接收管,前置放大解调等于一体,无外部电路,体积小,密封性好,灵敏度高,应用简单,用小功率红外发射管发射信号接收距离达35 米,并且价格低廉。它仅有三条管脚,分别是电源正极、电源负极以及信号输出端,其工作电压在5V 左右,接收频率为38kHz,它的主要功能包括放大,选频,解调几大部分,要求输入信号需是已经被调制的信号。从而使电路达到最简化,灵敏度和抗干扰性都非常好,是一个接收红外信号的理想装置。如图2 所示:

图 2 SM0038
[page]
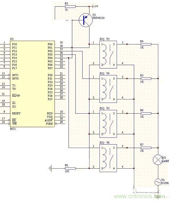
接收电路及调光电路设计
接收电路和调光电路的实现均是通过继电器实现的,给每一个继电器串联一个电阻,构成一个回路,本电路将四个继电器回路并联,连接在P0 口上,当四个继电器均闭合时,灯最亮,当三个继电器工作时,灯较亮,当两个继电器工作时灯次亮,当一个继电器工作时,灯最暗,当四个继电器都不工作时,灯泡处于关闭状态。接收电路图如图3 所示:

图 3 接收电路图

