- 易迪拓培训,专注于微波、射频、天线设计工程师的培养
无线收发芯片比较与选择
摘 要:本文比较了nRF401、nRF903和CC1000三款无线收发芯片的特性,详细介绍了它们的结构原理、特性及应用电路。
关键词:无线收发芯片;nRF401;nRF903;CC1000
1.前言
目前许多应用领域都采用无线的方式进行数据传输,这些领域涉及小型无线网络、无线抄表、门禁系统、小区传呼、工业数据采集系统、无线遥控系统、无线标签身份识别、非接触RF智能卡等。
由于无线收发芯片的种类和数量比较多,无线收发芯片的选择在设计中是至关重要的,正确的选择可以减小开发难度,缩短开发周期,降低成本,更快地将产品推向市场。选择无线收发芯片时应考虑需要以下几点因素:功耗、发射功率、接收灵敏度、收发芯片所需的外围元件数量、芯片成本、数据传输是否需要进行曼彻斯特编码等。
在本文中笔者就所了解的NRF短距数据通信芯片nRF401、nRF903和CC1000作一个对比描述,给出了它们的结构原理、特性及应用电路。
2. nRF401无线收发芯片
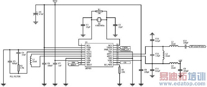
nRF401是Nordic公司研制的单片UHF无线收发芯片,工作在433MHz ISM(Industrial, Scientific and Medical)频段。它采用FSK调制解调技术,抗干扰能力强,并采用PLL频率合成技术,频率稳定性好,发射功率最大可达10dBm,接收灵敏度最大为-105dBm,数据传输速率可达20Kbps,工作电压在+3~5V之间。nRF401无线收发芯片所需外围元件较少,并可直接单片机串口。
nRF401芯片内包含有发射功率放大器(PA)、低噪声接收放大器(LNA)、晶体振荡器(OSC)、锁相环(PLL)、压控振荡器(VCO)、混频器(MIXFR)、解调器(DEM)等电路。在接收模式中,nRF401被配置成传统的外差式接收机,所接收的射频调制的数字信号被低噪声较大器放大,经混频器变换成中频,放大、滤波后进入解调器,解调后变换成数字信号输出(DOUT端)。在发射模式中,数字信号经DIN端输入,经锁相环和压控振荡器处理后进入到发射功率放大器射频输出。由于采用了晶体振荡和PLL合成技木,频率稳定性极好;采用FSK调制和解调,抗干扰能力强。
nRF401的ANT1和ANT2引脚是接收时低噪声接收放大器LNA的输入,以及发送时发射功率放大器PA的输出。连接nRF401的天线可以以差分方式连接到nRF401,一个50Ω的单端天线也可以通过一个差分转换匹配网络连接到nRF401。

图1所示为使用单端天线的nRF401的电路图,50Ω的单端天线通过差分转换匹配网络连接到nRF401的ANT1和ANT2引脚。

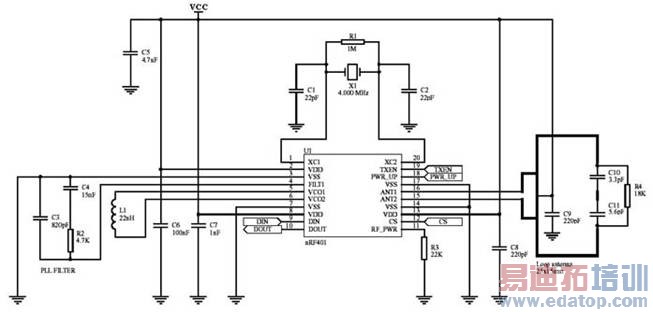
图2所示为使用环形天线的nRF401的电路图,整个环形天线可以做在PCB上,对比传统的鞭状天线或单端天线,不仅节省空间和生产成本,机构上也更稳固可靠。
3. nRF903无线收发芯片
nRF903是Nordic公司为433/868/915MHz ISM频段设计的单片UHF多段无线收发芯片,它采用优化的GFSK调制解调技术,抗干扰能力强,采用DDS+PLL频率合成技术,频率稳定性好,灵敏度高达-104dBm,发射功率可以调整,最大发射功率是+10dBm,可在155.6kHz的有效带宽下传输最高76.8Kbps的数据。
nRF903的工作电压范围可以从2.7~3.3V,接收待机状电流消耗为600μA,低功耗模式电流消耗仅为1μA,可满足低功耗设备的要求。nRF903具有多个频道(最多170个以上),特别满足需要多信道工作的特殊场合,适合采用跳频协议。

nRF903的天线接口设计为差分天线,以便于使用低成本的PCB天线,所有的参数包括工作频率和发射功率都可以通过一个14位的配置寄存器用串行线(CS、CFG_CLK和CFG_DATA)进行设置。图3所示为使用环形天线的nRF903的应用电路图。
nRF903内部结构可分为发射电路、接收电路、模式和低功耗控制逻辑电路及串行接口几个部分。发射电路含有:射频功率放大器、锁相环(PLL)、压控振荡器(VCO)、频率合成器等电路。基准振荡器采用外接晶体振荡器产生电路所需的基准频率。振荡电路采用锁相环(PLL)方式,由在DDS基础上的频率合成器、外接的无源回路滤波器和压控振荡器组成。压控振荡器由片内的振荡电路和外接的LC谐振回路组成。要发射的数据通过DATA端输入。
接收电路包含有:低噪声放大器、混频器、中频放大器、GFSK解调器、滤波器等电路。低噪声放大器放大输入的射频信号;混频器采用2级混频结构,第一级中频10.7136MHz,第二级中频345.6kHz。中频放大器用来放大从混频器来的输出信号;中频放大器的输出信号经中频滤波器滤波后送入GFSK解调器解调,解调后的数字信号在DATA端出。
4. CC1000无线收发芯片
CC1000是Chipcon公司推出的单片可编程RF收发芯片,它基于Chipcon's Smart RF技术,可工作在ISM频段(300~1000MHz)。CC1000集成了射频发射、射频接收、PLL合成、FSK调制解调、可编程控制等多种功能。
CC1000采用锁相环技术,发射频率是通过内部的频率合成器来配置的,可配置的范围为300~1000MHz,适合应用跳频协议,一般可配出10或20个频点,该芯片灵敏度为-109dBm,并可自动校准,可编程输出功率为-20dBm~+10dBm,通信速率可达78.6Kbps。
CC1000的主要工作参数可由一个串行接口编程设定,使用非常方便并且具有灵活性。CC1000芯片的外围元件较少,且对精度要求不高,并提供三种编码方式与微控制器接口。所以CC1000与一个微控制器和少数几个外接元件便可组成一个完整的RF收发系统。

图4所示是CC1000的一个典型的应用电路,调节元器件C1-C13 、L1-L3、R1的参数值可使CC1000工作在不同工作频率(300~1000MHz)。
微控制器可以通过CC1000的串行接口(PDATA、PAlE和PCLK)对CC1000进行设置,通过CC1000的DIO完成数据的接收和发送。
5. 三款无线收发芯片性能比较
上述三款无线收发芯片nRF401、nRF903和CC1000在无线短距离数传中得到的大量的应用,这三款无线收发芯片的性能对比如表1所示。
参考文献
1 433MHz Single Chip RF Transceiver nRF401.Rev1.6. Nordic VLSI ASA, 2002
2 430MHz-950MHz Single Chip RF Transceiver nRF903. Rev3.1. Nordic VLSI ASA, 2002
3 CC1000 Single Chip Very Low Power RF Transceiver. Rev1.0. Chipcon, 2001
4 nRF401 RF and antenna layout. Rev1.3. Nordic VLSI ASA, 2002
5 nRF401 RF and antenna layout. Rev1.2. Nordic VLSI ASA, 2003
6 Small loop antennas. Rev1.2. Nordic VLSI ASA, 2000


