- 易迪拓培训,专注于微波、射频、天线设计工程师的培养
基于CC2510的无线传感器网络节点设计
1 引言
近年来,随着无线通信、集成电路、传感器和微机电系统等技术的飞速发展,使得低成本、低功耗、多功能的微型无线传感器的大量生产成为可能,这些微型无线传感器具有无线通信、数据采集和处理、协同合作等功能,因此,传感器网络的应用前景非常广泛[1]。无线传感器网络就是由这些传感器节点协同组织起来的,传感器网络的节点可以随机或者特定地布置于目标环境中,它们之间通过特定的协议自组织起来,能够获取周围环境的信息并且相互协同工作完成特定任务。
2 无线传感器网络节点结构
无线传感器网络由大量体积小、成本低、具有无线通信、传感、数据处理的传感器节点组成,无线传感器节点是网络的基本单元,节点的稳定运行是整个网络可靠性的基本保证[2]。无线传感器节点负责传感和信息预处理,响应监控主机和指令发送数据,一般由数据采集模块(传感器、A /D转换器) 、数据处理和控制模块(微处理器、存储器)、通信模块(无线收发器)和供电模块(电池、DC /DC能量转换器)等组成,如图1所示。
在无线传感器网络中,每个节点的功能都是相同的,大量传感器节点被布置在整个被观测区域中,各个传感器节点将自己所探测到的有用信息通过初步的数据处理和信息融合后传送给用户,数据传送的过程是通过相邻节点的接力传送的方式传送回基站,然后通过基站以卫星信道或者有线网络连接的方式传送给最终用户。
图1 无线传感网络结构图
因此,节点在网络中可以充当数据采集者、数据中转站或类头节点( cluster-head node)的角色。作为数据采集者,数据采集模块收集周围环境的数据(如温度、湿度等) ,通过通信路由协议直接或间接将数据传输给远方
基站或汇节点;作为数据中转站,节点除了完成采集任务外,还要接收邻居节点的数据,将其转发给距离基站更近的邻居节点或者直接转发到基站或汇节点;作为类头节点,节点负责收集该类内所有节点采集的数据,经数据融合后,发送到基站或汇节点。
相对于传统无线网络,无线传感器网络具有一些明显的技术特点:
1) 网络节点密度高,传感器节点数量众多,单位面积大,所拥有的网络节点数远大于传统的无线网络。
2) 传感器节点由电池供电,节点能量有限,由干节点数量多,而且无线传感器网络往往应用于人们难以直接操作的地方,因此更换传感器节点电池是不现实的,这决定了传感器节点生命和网络寿命的有限性。
3) 网络应具备容错能力。传感器节点所处的环境通常比较恶劣(如噪声、风吹雨淋等) ,导致节点易受干扰、易出错,这要求无线传感器网络应具有容错能力才会有应用前景[3]。
根据以上几点, Chipcon公司最新生产的CC2510芯片应用于节点设计是非常合适的,有广阔的应用发展前景。
3 CC2510芯片的功能特点
Chipcon公司的CC2510芯片是一块内嵌8051单片机的单片可编程UHF收发器芯片,其引脚图如图2所示[4]。该芯片除了以8051技术为核心外,还内嵌32kB的Flash存储器、4kB的SRAM,以及8通道8-14 bit A/D转换器、1个16位定时器和3个8位定时器、2个UART/SPI、RTC、看门狗电路、DES编码和21个通用I/O。芯片的高度集成结构使其具有高速度、高灵敏度性、低功耗、低成本、集成单片机和位判决、同步、频率灵活性等特点。
主要技术指标如下:工作频带2.4GHz,频率稳定性极好;接收灵敏度 -100dBm (典型) ;输出功率可以调整,从-30dBm~0dBm;无线数据传输最大速度500kbit/s;采用低供电电压(2.3V~3.6V) ,可以使用两节AA或AAA电池供电;非常低的电流消耗;无线信号强度监测功能RSSI;电磁兼容为EN300 220 /FCC CFR47 part 15; 36引脚、极小型QLP封装;工作温度范围为-40℃~85℃,适应任何恶劣环境。

图2. CC2510管脚图
通过Chipcon公司提供的基于Windows的SmartRF Studio软件, CC2510芯片对于不同的应用场合能配置出最佳性能。SmartRF Studio将根据用户输入的各项参数给出所有必需的CC2510芯片配置信息,这些16进制数作为CC2510芯片的配置信息将被输入到微控制器中。根据配置信息,寄存器能改变以下主要参数: 接收/发送模式, 传输率和数据格式(NRZ、曼彻斯特码或UART接口) ,频率合成主要参数,频率合成锁定指示模式,可选RSSI或外部IF以及晶体振荡开/关模式等。同时,由于CC2510芯片是以一个有长远应用背景的8051内核为核心,很多流行的8051开发软件、开发工具,都可以用于该芯片的软件开发,例如著名的的KEIL C51开发工具和UV2集成开发环境等。
4 基于CC2510的节点设计
CC2510芯片在应用方面易于扩展,只需要少许外围元件就可以与传感器系统相接,也可以方便地连接计算机的RS232串口。图3为应用CC2510芯片的节点设计框架。图4为基于CC2510所设计的应用电路。

图3. 基于CC2510的节点设计框架

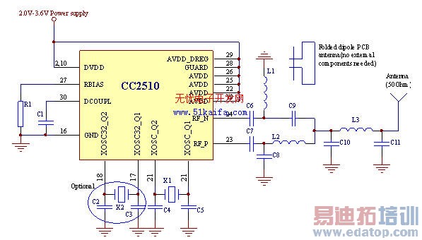
图4 基于CC2510的应用电路设计
4.1 数据采集模块
节点的数据采集部分可根据实际需要选定合适的传感器,例如压力、温度、振动传感器等[5]。传感器作为获取外部状态信号的一部分,其类型很多,有压电传感器、光纤传感器和智能传感器等,但是它们都必须通过传感器接口连接数据处理和控制模块。
因此, CC2510芯片适应于各类数据采集情况。
4. 2 数据处理控制和通信模块
由于无线传感器网络需要大规模铺设,要求每个传感器节点的成本很低且体积小。以往的无线传感器网络节点设计是将数据处理控制模块和通信模块分开,至少使用两块芯片。CC2510芯片使原有的数据处理控制和通信两大模块的设计只需要1块芯片就可以完成,减少了整个系统体积,降低了成本。而且无线收发电路和8051单片机系统有机地整合在同一晶片上,最大限度地减少了单片机数字电路对高频模拟电路的干扰,提高了可靠性。
4.3 供电模块
电能决定整个网络的寿命,节点的电能一旦耗尽,即宣布其寿命到期并退出网络,由剩下的节点重新组网。因此,节点的电源管理非常重要[6]。
整个系统由于有4种工作方式可以转换,节点启动后,执行完必须的任务,就可以设置进人节能模式。进人节能模式后,如果监控中心需要访问该节点,就通过射频模块再次唤醒该节点的单片机。系统一旦进人节能模式,通过电源管理电路,将除单片机、射频模块和硬件看门狗以外器件的供电切断,这时只有硬件看门狗、单片机的串口中断逻辑和射频模块消耗电能,可以最大限度地节约电能。
另外,由于CC2510芯片同时集成了收发功能和处理功能,提高了电源供电效率,因此,在设计电源单元部分时只需3V、60mA标准电源就可以了。
4.4 设计要点
外部时钟信号或者内部晶振能用于主参考频率,外围时钟信号应与XOSC2Q1相连, XOSC2Q2应开路。当使用外部时钟信号时,电流寄存器的XOSC2BYPASS位应设定。晶体频率范围应在3 MHz~4 MHz, 6 MHz~8MHz或9MHz~16MHz内,由于晶体频率用于参考数据传输率(以及其他内部功能) ,建议使用以下频率: 3.6864MHz , 7.3728 MHz , 11.0592MHz或14.7456MHz,这些频率将给出准确的数据传输率,由解调器寄存器的XOSC2FREQ1: 0选择晶振频率。
抗干扰设计直接关系到射频性能和整个传感器节点的运转,由于CC2510芯片的应用电路通常工作在较高频率,所以设计以CC2510芯片为中心,各元器件紧靠其周围,尽可能减少分布参数影响。采用2层印制板设计时,第1层用来布局电路导线, CC2510的去耦电容和VCO电感应放在底板面,所有没有用做布线的面积均用铜填满并连接到地,以提供RF屏蔽。CC2510芯片是射频技术与单片机技术完美结合,它这种高集成特点,使得以它为核心的传感器节点有较高的性价比和使用价值,特别有以下几个方面的优势:系统体积小、电源供电效率高、可靠性高和抗干扰性强(由于消除了无屏蔽的信道)等,同时,对无线传感器网络的综合性能提高具有积极影响。
5 结束语
无线传感器网络的研究是对传统网络技术的一种挑战,也是实现实时监视应用的一个新的可靠的技术方法。无线传感器网络可以通过各类微型传感器对目标信息进行实时监测,由传感器节点对信息进行处理,经无线通信网络将信息传送至远程用户。可广泛用于军事、精确农业、智能交通、汽车电子、工业控制、信息家电、医学仪器等各种嵌入式应用场合。
近几年,随着计算机成本下降和微处理器体积缩小,无线传感器网络越来越受到人们重视。CC2510芯片是射频技术与单片机技术的完美结合。本文作者的创新点是,通过CC2510芯片所设计的无线传感器网络节点系统可以在多种环境中工作,按各种需要进行配置完成系统功能,并且在成本、空间、功耗、灵活性等方面具有明显的优势,能为开发和构造无线传感器网络开拓新的应用前景。
参考文献
[1] 归弈红. SCR路由协议在无线传感器网络的运用研究[J]. 微计算机信息,2006, 3-1:174-176.
[2] Gharavi H, Kumar S P. Special issues on sensor networks and Applications[C]. Proceedings of the IEEE,2003,91(8):1151~1153.
[3] Evjen P M. How to do a successful design with Chipcon RF Ics [M]. Chipcon Application Note AN004. 2001.01.10.
[4] CC2510_Data_Sheet_1_0, http://www.chipcon.com/, 2006.
[5] Ren F,etal. Wireless sensor networks [J]. Journal of Software, 2003,14(7): 1282~1291.
[6] A. A. Abidi, G. J. Pottie, and W. J. Kaiser, Power-Conscious design of wireless circuits and systems [C]. Proceedings of the IEEE, 2000, 88(10): 1528–45.
13.56MHz NFC天线,13.56MHz RFID天线设计培训课程套装,让天线设计不再难
上一篇:一种传感器测试系统的实现
下一篇:RFID安全与隐私威胁


