- 易迪拓培训,专注于微波、射频、天线设计工程师的培养
有源射频识别系统在停车场管理上的应用设计
1 停车场射频识别系统工作流程原理
停车场射频识别系统总体设计方案如图1所示。
系统入口流程工作原理为:当车辆进入读写器工作区域时,系统自动接收到来自车上的电子标签(RFID)发射的信息,并将信息传送到入口的计算机,计算机检查标签号的有效性且控制摄像头抓拍车辆图像,经判断后按下面的程序处理。
(1)如果电子标签有效(即用户是合法的),控制道闸抬起,车辆可以不停车就进入停车场;
(2)如果电子标签无效(即过期、未注册或费用不足),系统通过视觉和声音报警,LED提示牌根据错误原因给出以下内容中的一种提示,即“该包月标签已过期,请去续费”、“该用户不存在,请重新输入ID”或“余额不足,请去充值”,控制道闸不抬起。此时保安人员或驾车人士可以通过内部通话系统与管理中心联系,就会得到及时处理。
道闸抬起后,中心控制系统自动保存人场车辆信息(进场时间、标签号等)。车辆通过道闸时,系统就会启动防砸车装置,防止砸车。车辆通过道闸后,系统就会自动关闭道闸。

图1 系统总体设计方案模型方框图
2 停车场射频识别系统硬件电路的设计
2.1 电子标签的电路设计
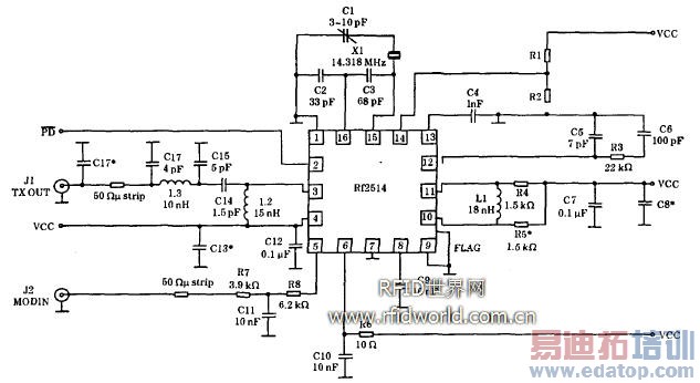
设计的电子标签电路原理如图2所示。电子标签电路主要是由一个带有锁相环的AM/ASK VHF/UHF发射器的集成芯片RF2514、基准振荡器以及压控振荡器组成。其中RF2514是一个具有锁相环的甚高频/超高频发射器,由功率放大器、集成压控振荡器、鉴相器、分频器、锁存器以及直流偏压等电路组成。

图2 电子标签电路图
读写器主要运用一个单片RF收发器芯片RF2945来设计。RF2945 工作在915 MHz ISM 频段,具有ASK调制和解调能力,采用PLL频率合成技术,灵敏度高达-96 dB (mW),最大发射功率达+8.5dB(mW);可直接与微控制器接口,低工作电压为2.4~5.0 V,低功耗模式待机状态仅为1 μA。RF2945芯片经封装后,仅需外接少数的元器件,即可构成一个完整的射频收发器。
RF2945内部结构如图3所示。芯片内包含有发射功率放大器(PA),低噪声接收放大器(LNA),压控振荡器(VCO),混频器(MIXER),中频放大器,使能控制逻辑(Control Logic)等电路。在接收模式中,RF输入信号被LNA放大,经由MIXER变换,这个被变换的信号在送入解调器(DEMOD)之前被两级中频(IF1和IF2)放大并滤波,经解调器解调,解调后的数字信号在DATAOUT端输出。在发射模式中,VCO的输出信号是直接送入到PA,MOD IN端输入的数字信号被频移键控后馈送到功率放大器输出。由于采用PLL合成技术,频率稳定性好。

图3 RF2945的内部结构框图
3 射频识别系统软件的设计
3.1 电子标签与读写器之间通信程序软件的设计
电子标签与读写器之间通信流程如图4所示。

图4 电子标签与读写器之间通信流程图
主机与读写器之间通信程序流程如图5所示。

图5 主机与读写器之间通信程序流程图
读写器检测到电子标签后,生成标签记录,并将标签记录以邮件的形式提交给主机;主机接收到邮件后,对邮件内容进行处理,并将处理结果显示在主机屏幕上。同时为了避免主机和读写器同时控制串行口而产生矛盾,系统规定每当空格键被按下时,改变读写器的安静模式。
4 实验
实验读取的多个标签数据记录如下:
AA FF 27 00 0C 30 62 BB AA FF 37 00 0C 30 72 BB AA FF 47 00 0C 30 82 BB
AA FF 57 00 0C 30 92 BB AA FF 67 00 0C 30 A2 BB AA FF 77 00 0C 30 B2 BB
AA FF 07 00 0C 30 42 BB AA FF 17 00 0C 30 52 BB AA FF 27 00 0C 30 62 BB
每个标签发送的数据共16位,如标签发送数据为“AA FF 27 00 0C 30 62 BB”,则前两位“AA FF”代表数据头部标识号,中间“0C”代表纠错标识号,“27 O0 ”及“30 62”共8位代表电子标签标识号码。这样,在实验测试中读写器共测试到8个不同标识号的电子标签。另外电子标签采用3 V直流电压供电,发射频率为915 MHz,发射功率大于一6 dB(mW),而读写器采用12 V电源供电,电源消耗功率小于5 w,系统接收距离(电子标签与读写器之间距离)经测试可达8 m 以上,且系统接收灵敏度高,穿透力强(可穿透水泥墙),说明测试结果良好,达到设计的要求。
5 小结
本文提出的有源射频识别系统,性能稳定,识别距离远,而且系统除了应用在停车场管理方面外还可以应用到对各种运动物体的识别等方面。
(杨发权 唐宁 胡学骏 桂林电子科技大学通信与信息工程系 佛山科学技术学院电子信息工程系 佛山市科学技术协会)
13.56MHz NFC天线,13.56MHz RFID天线设计培训课程套装,让天线设计不再难
上一篇:RFID技术在海洋档案中的应用
下一篇:智能化停车场管理体系研究


