- 易迪拓培训,专注于微波、射频、天线设计工程师的培养
建立以 RC530 为基础的 RFID 阅读器设计研究
录入:edatop.com 点击:
近年来随着微电子技术,半导体技术和集成电路技术的迅猛发展,非接触性IC卡技术已经在我们日常生活中得到广泛的应用,如学校食堂使用的饭卡,公交车上使用的交通卡,门禁系统中使用的门卡,停车收费装置中的收费卡。非接触IC卡实际上是一个无线收发装置,是RFID系统中真正的数据载体。在卡片内部由收发天线和专用芯片组成。
随着计算机和通信技术的发展,RFID(Radio Frequency Identification)技术越来越引起人们的关注。标准的RFID (Radio Frequency identification)系统由阅读器,控制器,标签三部分组成,可实现多目标的动态识别。如图1所示阅读器与应答器构成一个完整的射频系统。从射频识别系统中可以看出阅读器的性能和功能标签识别中起着重要的作用。这个状态下阅读器可以对卡进行数据的读写,密码修改。本文介绍一种基于读卡器专用芯片RC530的阅读器的设计。
在系统设计中,主要由上位PC机通过串口向阅读器发送控制指令和读写的数据,再由阅读器完成与应答器间的通信。因此将阅读器分为上位机通讯电路,控制电路,卡数据处理电路三部分。图2为阅读器的电路方框图。
RC530是Phlilp公司出品的应用与13.56MHz非接触式通信中高集成读卡IC系列中的一员,该芯片完全集成了在 13.56MHz下所有类型的被动非接触式通信方式和协议。
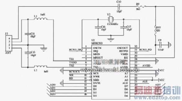
MFRC530支持ISO14443A所有的层。RC530的外围电路入图所示。该电路由接收电路和单片机接口电路两部分组成。由于RC530内部接收部分使用一个受益于副载波双边带的概念装入卡响应的调整。推荐使用内部产生的VMID电势作为RX脚的输入电势。为了提供一个稳定的参考电压,必须在VIMD脚接一个对地的电容C9,RX和VMID必须连接一个分压IC卡将回复自己UID,如果没有碰撞阅读器将收到完整的电路由R9,R10构成,而且天线与分压器间还需要用一个电容C10串接。由于IC卡工作在13.56Mhz下。石英晶体在产生用于驱动RC530和天线的13.56Mhz时钟时,还会产生更高频率的谐波。因此必须加上由L1,L2,C11,C13组成的低通滤波电路。
一般情况下将卡的工作状态分为Power OFF, IDLE,READY, READY*, ACTIVE, ACTIVE*, HALT七个状态。
Power OFF状态:由于缺少磁场,IC卡无法获得任何能量,处于非工作状态。
IDLE状态:在IDLE状态下IC处于磁场中,并获得足够的能量,此时IC卡可以识别阅读器发出的请求和唤醒命令。
Ready, Ready*状态:这是两个工作相同的工作状态,在这个状态下IC卡与阅读器之间进行卡选择和防碰撞循环。
ACTIVE, ACTIVE*状态:这是两个相同的工作状态,在这个状态下阅读器可以对卡进行数据的读写,密码修改。
HALT状态:在这个处于下IC卡只接受阅读器发送的WUPA指令同时恢复ATQA然后进入READY*状态。
状态机工作机制如图4:
阅读器发送SEL指令和NVB指令。SEL值为93选择cascade level 1;NVB值为20,协定通讯中的有效位数。此时IC卡将回复自己UID,如果没有碰撞阅读器将收到完整的UID,4字节。如果有碰撞,阅读器将根据第一个冲突位从新赋NVB的值,从新发送SEL,NVB指令,直到获取完整的UID。然后阅读器将NVB值设为70加上4字节UID发送给IC卡,IC卡将接受的UID与自己的UID比较如果相同则回复SAK指令,如果SAK的b3为1表示UID不完整从新进行防冲突循环,如果b3为0则防冲突完成,IC卡进入Active状态。卡选择和防碰撞完成。
通过利用PC机,仿真器和Keil C开发环境完成了软件的编写和调试,采用模块化的编程结构,该系统已经可以使用,如果进一步优化软件和硬件设计提高系统的可靠性,加上设计成本低廉,应该会得到广泛的运用。
(文/肇庆市地理与信息编制研究中心,夏国毅 )
随着计算机和通信技术的发展,RFID(Radio Frequency Identification)技术越来越引起人们的关注。标准的RFID (Radio Frequency identification)系统由阅读器,控制器,标签三部分组成,可实现多目标的动态识别。如图1所示阅读器与应答器构成一个完整的射频系统。从射频识别系统中可以看出阅读器的性能和功能标签识别中起着重要的作用。这个状态下阅读器可以对卡进行数据的读写,密码修改。本文介绍一种基于读卡器专用芯片RC530的阅读器的设计。

在系统设计中,主要由上位PC机通过串口向阅读器发送控制指令和读写的数据,再由阅读器完成与应答器间的通信。因此将阅读器分为上位机通讯电路,控制电路,卡数据处理电路三部分。图2为阅读器的电路方框图。

RC530是Phlilp公司出品的应用与13.56MHz非接触式通信中高集成读卡IC系列中的一员,该芯片完全集成了在 13.56MHz下所有类型的被动非接触式通信方式和协议。
MFRC530支持ISO14443A所有的层。RC530的外围电路入图所示。该电路由接收电路和单片机接口电路两部分组成。由于RC530内部接收部分使用一个受益于副载波双边带的概念装入卡响应的调整。推荐使用内部产生的VMID电势作为RX脚的输入电势。为了提供一个稳定的参考电压,必须在VIMD脚接一个对地的电容C9,RX和VMID必须连接一个分压IC卡将回复自己UID,如果没有碰撞阅读器将收到完整的电路由R9,R10构成,而且天线与分压器间还需要用一个电容C10串接。由于IC卡工作在13.56Mhz下。石英晶体在产生用于驱动RC530和天线的13.56Mhz时钟时,还会产生更高频率的谐波。因此必须加上由L1,L2,C11,C13组成的低通滤波电路。

图3
一般情况下将卡的工作状态分为Power OFF, IDLE,READY, READY*, ACTIVE, ACTIVE*, HALT七个状态。
Power OFF状态:由于缺少磁场,IC卡无法获得任何能量,处于非工作状态。
IDLE状态:在IDLE状态下IC处于磁场中,并获得足够的能量,此时IC卡可以识别阅读器发出的请求和唤醒命令。
Ready, Ready*状态:这是两个工作相同的工作状态,在这个状态下IC卡与阅读器之间进行卡选择和防碰撞循环。
ACTIVE, ACTIVE*状态:这是两个相同的工作状态,在这个状态下阅读器可以对卡进行数据的读写,密码修改。
HALT状态:在这个处于下IC卡只接受阅读器发送的WUPA指令同时恢复ATQA然后进入READY*状态。
状态机工作机制如图4:

阅读器发送SEL指令和NVB指令。SEL值为93选择cascade level 1;NVB值为20,协定通讯中的有效位数。此时IC卡将回复自己UID,如果没有碰撞阅读器将收到完整的UID,4字节。如果有碰撞,阅读器将根据第一个冲突位从新赋NVB的值,从新发送SEL,NVB指令,直到获取完整的UID。然后阅读器将NVB值设为70加上4字节UID发送给IC卡,IC卡将接受的UID与自己的UID比较如果相同则回复SAK指令,如果SAK的b3为1表示UID不完整从新进行防冲突循环,如果b3为0则防冲突完成,IC卡进入Active状态。卡选择和防碰撞完成。
通过利用PC机,仿真器和Keil C开发环境完成了软件的编写和调试,采用模块化的编程结构,该系统已经可以使用,如果进一步优化软件和硬件设计提高系统的可靠性,加上设计成本低廉,应该会得到广泛的运用。
(文/肇庆市地理与信息编制研究中心,夏国毅 )
13.56MHz NFC天线,13.56MHz RFID天线设计培训课程套装,让天线设计不再难
上一篇:浅谈电子商务中的电子支付方式
下一篇:基于 RFID 的防伪物流管理系统研究


