- 易迪拓培训,专注于微波、射频、天线设计工程师的培养
全数字式四象限精密光电方位探测器
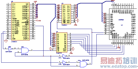
ADS7864与单片机连接电路
ADS786转换后的结果通过DB0~DB15输出,若将BYTE引脚接高电平,则每个结果分两个字节从DB0~DB7读出,用8位的单片机读取非常的方便。为了避免89C51对ADS7864的干扰,用一片74HC244缓冲器来连接89C51的P0口和ADS7864的DB0~DB7,控制ADS7864的信号/HOLDA~/HOLDC、A0~A2也是通过89C51的P0口输出,用一片74HC373来锁存这些控制信号。图4是89C51与ADS7864的连接电路图,其中略去了其它的一些电路连接。

图4 ADS7864与89C51的连接
系统采用89C51的P2.7寻址ADS7864,地址为8000H,同时用这个地址信号配合89C51的/WR和/RD信号作74HC244和74HC373的使能信号。要求当89C51的/RD=0,P2.7=1时才开启74HC244,读取ADS7864的转换结果;当89C51的/WR=0,P2.7=1时74HC373才锁存89C51 P0口上的数据信号,实现往ADS7864的控制端写数据,其它时候74HC244和74HC373都是关闭的,这样避免了89C51 P0口上的其它信号对ADS7864的干扰。采用锁存器74HC373来连接89C51和ADS7864的原因是为了在ADS7864转换数据的时候保持/HOLDA~/HOLDC、A0~A2端的电平保持不变,免得影响ADS7864转换数据的精度。74HC244和74HC373的使能信号真值表如下:

根据真值表,可以用图4中的逻辑电路来实现这两个使能信号。系统的最终目标就是获取数据,然后计算得出结果。89C51控制ADS7864转换和读取转换结果的代码如下:

启动转换后,在读取数据前需要延迟的指令周期数需根据89C51和ADS7864的运行速度来决定。
有关计算目标方位的代码和算法这里就不再叙述。
三、 结束语
使用本文提出方案设计的方位探测仪器具有简单有效、灵活易扩展、体积小、使用方便等特点,可以应用在很多需要测量目标方位的领域。
上一篇:基于单片机的音频信号分析仪的设计
下一篇:基于结构化方法的无线传感器网络设计


