- 易迪拓培训,专注于微波、射频、天线设计工程师的培养
便携式兆欧表
录入:edatop.com 点击:
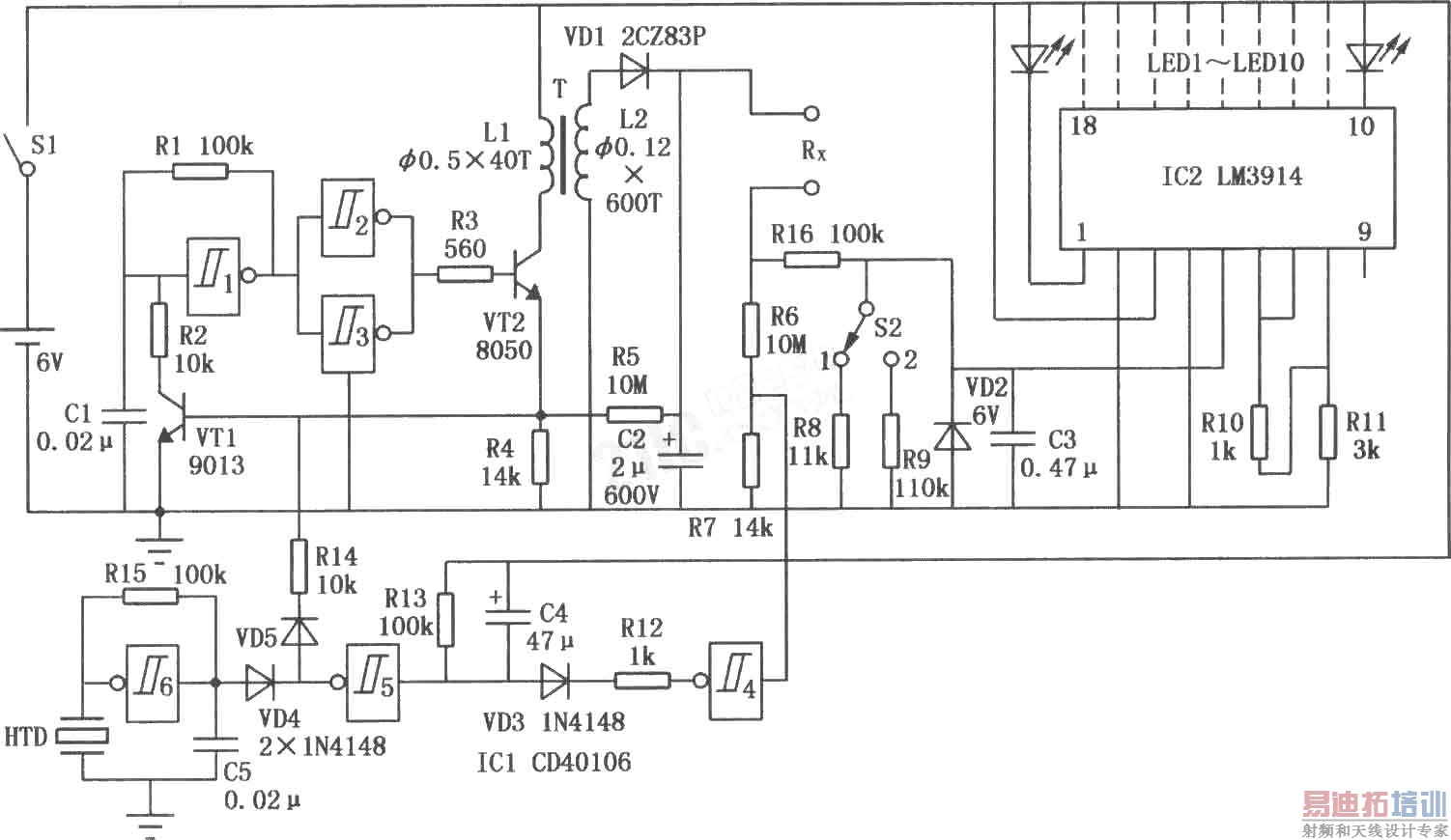
便携式兆欧表电路如图所示。IC1为六施密特触发器CD40106,其中触发器l构成振荡电路,触发器2、3组成驱动电路。它们输出的振荡信号推动开关管VT2工作,再由变压器T升压、二极管VD1整流,便可得到500V的直流测试电压。电阻R4、R5的分压控制调整管VT1的导通电阻,以改变振荡信号的脉冲宽度,使500V直流电压在测量时保持稳定。IC2为收录机专用显示集成电路LM3914,其输出端所接发光二极管LED1 LED10用来显示被测电阻Rx的大小。IC2的⑤脚输入电压每递增0.5V,就使IC2的十个输出端从⑩脚到①脚依次输出低电平,使相应的发光二极管发光,指示出被测电阻的阻值。转换开关S2置于“1”时,测量范围为1~10MΩ;S2置于“2”时,测量范围为10~100MΩ。IC1中的触发器4、5、6组成绝缘电阻测试电路。当绝缘电阻短路时,触发器4输出高电平,延时5秒后,触发器5也输出高电平,使VT1饱和导通,触发器1组成的振荡电路停振,同时触发器6组成的振荡电路使压电陶瓷片HTD发出声响。当短路的绝缘电阻拆下时,经过5秒钟,电路自动恢复到正常状态。在作绝缘电阻测试时,稳压二极管VD2对IC2起保护作用。




