- 易迪拓培训,专注于微波、射频、天线设计工程师的培养
智能交错—实现高效AC/DC电源的先进PFC控制器
对于感测AC输入电压的PFC电路,大多数控制器都需要一个外部两极滤波器来获得RMS线电压。虽然这对线路UVLO(也称为brown-out保护,即电压过低保护)是可接受的,但两极滤波器的慢速和低灵敏度会导致额外的线电流失真,从而妨碍利用 RMS 电压信息来实现任何部分的PWM控制,比如电压前馈。而FAN9612却能够通过感测AC输入电压的峰值来获得RMS值。由于RMS值与线电压峰值成比例,所需外部电路就从两极滤波器简化为一个简单的电阻分压器。如图3所示,FAN9612利用经过分压(divided down)的峰值电压信号来实现欠压保护(VIN(UVLO))、输入过压保护(VIN(OVP)),以及电压前馈(VIN(VFF))这些PWM控制任务。RIN1和RIN2的比值可用于设定VIN(OVP)、跳变点和欠压保护级。FAN9612独有的Brown out迟滞可编程特性,可通过内部2μA电流源和RIN(HYS)进行设置。

图3 输入电压感测电路
电压前馈为PFC转换器提供了数种优势。首先,控制环路增益变得与输入电压无关,这就大大简化了补偿任务,并有助于在线路瞬变期间保持更严格的输出电压调节。其次,输入电流仍为正弦波,即使在功率受限期间也可减少电流失真。第三,由于用户可编程最大导通时间(MOT)与VIN成比例,所以每个通道都获得一个有效的功率限制功能。最后,FAN9612还能够在DC输入电压下工作,故而适用于大功率逆变器,比如那些专为太阳能应用而设计的逆变器。
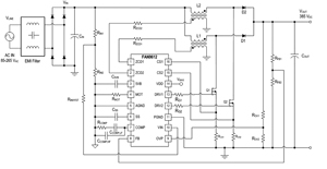
除了欠压保护和输入电压OVP外,FAN9612还具有两极输出电压OVP功能。图4中所示的反馈电阻RFB1和RFB2对输出电压进行分压,并把信号馈入到FAN9612跨导误差放大器的输入端。一个非锁死输出OVP电路用于在内部监控该信号,并被设置在反馈电压超过3.25V时阻止开关。因此实际上,RFB1和RFB2具有调节输出电压和执行输出OVP的双重功能。某些应用可能有限制输出OVP和电压调节功能共享同一组串联电阻的设计要求。FAN9612针对这一问题提供第二级锁定OVP功能,该锁定电路的阈值为3.5V,可通过ROV1和ROV2来主动设置比非锁定的OVP更高的保护电压。在RFB2与地短路这种可能性较小的事件中,这个第二级OVP功能可关闭DRV1和DRV2。

图4 简化应用电路
至于过流保护(OCP),FAN9612可通过图4中的RCS1和RCS2独立感测每个通道的峰值电流。较之在返回路径上采用单个电流感测电阻,对相位的逐个感测可提供更可靠、更有效的OCP解决方案。为了减少组件,每个输入都在内部集成了一个小型RC滤波器 (一般用于抑制电流感测输入中的前沿尖刺)。最后,FAN9612电流感测阈值设为200mV,以使电流感测电阻上的功耗最小化。
FAN9612采用数项节能技术来满足额定负载和轻负载下的效率要求。其同步电路的一部分利用最大频率钳位来限制轻载下和AC输入电压的过零点附近的与频率相关的Coss MOSFET开关损耗。在VIN线电压部分大于VOUT/2期间,使用谷底开关技术以感测最佳MOSFET导通时间,可进一步降低Coss电容性开关损耗。另一方面,当VIN小于VOUT/2时,主功率MOSFET利用零电压开关(ZVS)导通。ZVS结合BCM工作模式的零电流开关(ZCS),可消除MOSFET导通开通损耗和输出整流器的反向恢复损耗。
FAN9612的自动相位管理可以满足提高轻载效率的要求。FAN9612评测板(EVB)可以演示约30%(相位禁用)和40%(相位启用)负载电流之间的相位管理能力,而利用FAN9612 MOT输入则可准确调节阈值。图5显示了在负载电流刚好下跌到最大额定值的30%以下致使某个相位禁用时,轻载效率的提高。当负载电流达到最大额定值的近40%时,两通道交错式工作恢复。FAN9612 EVB是一个400W双交错式BCM PFC转换器,当VIN=115VAC时,测得轻载负载效率提高1%;VIN=230VAC时,提高6.5%。

图5 FAN9612 EVB相位管理的效率性能(注:包含EMI滤波器)
总而言之,对于1KW以下的PFC解决方案,FAN9612能够实现尽可能高的效率级别,并具有最丰富的功能和性能组合,是目前市面上最好的交错式BCM PFC控制器。
可受益于这种拓扑的应用包括消费电子产品、数字显示器 (LCD、PDP、医疗设备)、照明、台式电脑、入门级服务器、电信整流器、工业电源系统,以及太阳能逆变器。
上一篇:安普公司万兆XG光纤小区宽带解决方案
下一篇:增强PFC段性能的两种简单调整方法


