- 易迪拓培训,专注于微波、射频、天线设计工程师的培养
基于DSP的三相SPWM变频电源的设计
引言
变频电源作为电源系统的重要组成部分,其性能的优劣直接关系到整个系统的安全和可靠性指标。现代变频电源以低功耗、高效率、电路简洁等显著优点而备受青睐。变频电源的整个电路由交流-直流-交流-滤波等部分构成,输出电压和电流波形均为纯正的正弦波,且频率和幅度在一定范围内可调。
本文实现了基于TMS320F28335的变频电源数字控制系统的设计,通过有效利用TMS320F28335丰富的片上硬件资源,实现了SPWM的不规则采样,并采用PID算法使系统产生高品质的正弦波,具有运算速度快、精度高、灵活性好、系统扩展能力强等优点。
系统总体介绍
根据结构不同,变频电源可分为直接变频电源与间接变频电源两大类。本文所研究的变频电源采用间接变频结构即交-直-交变换过程。首先通过单相全桥整流电路完成交-直变换,然后在DSP控制下把直流电源转换成三相SPWM波形供给后级滤波电路,形成标准的正弦波。变频系统控制器采用TI公司推出的业界首款浮点数字信号控制器TMS320F28335,它具有150MHz高速处理能力,具备32位浮点处理单元,单指令周期32位累加运算,可满足应用对于更快代码开发与集成高级控制器的浮点处理器性能的要求。与上一代领先的数字信号处理器相比,最新的F2833x浮点控制器不仅可将性能平均提升50%,还具有精度更高、简化软件开发、兼容定点C28x TM控制器软件的特点。系统总体框图如图1所示。

图1 系统总体框图
(1)整流滤波模块:对电网输入的交流电进行整流滤波,为变换器提供波纹较小的直流电压。
(2)三相桥式逆变器模块:把直流电压变换成交流电。其中功率级采用智能型IPM功率模块,具有电路简单、可靠性高等特点。
(3)LC滤波模块:滤除干扰和无用信号,使输出信号为标准正弦波。
(4)控制电路模块:检测输出电压、电流信号后,按照一定的控制算法和控制策略产生SPWM控制信号,去控制IPM开关管的通断从而保持输出电压稳定,同时通过SPI接口完成对输入电压信号、电流信号的程控调理。捕获单元完成对输出信号的测频。
(5)电压、电流检测模块:根据要求,需要实时检测线电压及相电流的变化,所以需要三路电压检测和三路电流检测电路。所有的检测信号都经过电压跟随器隔离后由TMS320F28335的A/D通道输入。
(6)辅助电源模块:为控制电路提供满足一定技术要求的直流电源,以保证系统工作稳定可靠。
系统硬件设计
变频电源的硬件电路主要包含6个模块:整流电路模块、IPM电路模块、IPM隔离驱动模块、输出滤波模块、电压检测模块和TMS320F28335数字信号处理模块。
整流电路模块
采用二极管不可控整流电路以提高网侧电压功率因数,整流所得直流电压用大电容稳压为逆变器提供直流电压,该电路由6只整流二极管和吸收负载感性无功的直流稳压电容组成。整流电路原理图如图2所示。

图2 整流电路原理图
IPM电路模块
IPM由高速、低功率IGBT、优选的门级驱动器及保护电路组成。IGBT(绝缘栅双极型晶体管)是由BJT(双极型三极管)和MOS(绝缘栅型场效应管)组成的复合全控型电压驱动式电力电子器件。GTR饱和压降低,载流密度大,但驱动电流较大;MOSFET驱动功率很小,开关速度快,但导通压降大,载流密度小。IGBT综合了以上两种器件的优点,驱动功率小而饱和压降低,非常适合应用于直流电压。因而IPM具有高电流密度、低饱和电压、高耐压、高输入阻抗、高开关频率和低驱动功率的优点。本文选用的IPM是日本富士公司的型号为6MBP20RH060的智能功率模块,该智能功率模块由6只IGBT管子组成,其IGBT的耐压值为600V,最小死区导通时间为3μs。
IPM隔离驱动模块
由于逆变桥的工作电压较高,因此DSP的弱电信号很难直接控制逆变桥进行逆变。美国国际整流器公司生产的三相桥式驱动集成电路IR2130,只需一个供电电源即可驱动三相桥式逆变电路的6个功率开关器件。
IR2130驱动其中1个桥臂的电路原理图如图3所示。C1是自举电容,为上桥臂功率管驱动的悬浮电源存储能量,D1可防止上桥臂导通时直流电压母线电压到IR2130的电源上而使器件损坏。R1和R2是IGBT的门极驱动电阻,一般可采用十到几十欧姆。R3和R4组成过流检测电路,其中R3是过流取样电阻,R4是作为分压用的可调电阻。IR2130的HIN1~HIN3、LIN1~LIN3作为功率管的输入驱动信号与TMS320F8335的PWM连接,由TMS320F8335控制产生PWM控制信号的输入,FAULT与TMS320F8335引脚PDPINA连接,一旦出现故障则触发功率保护中断,在中断程序中封锁PWM信号。

图3 IR2130驱动其中1个桥臂的电路原理图
输出滤波模块
采用SPWM控制的逆变电路,输出的SPWM波中含有大量的高频谐波。为了保证输出电压为纯正的正弦波,必须采用输出滤波器。本文采用LC滤波电路,其中截止频率取基波频率的4.5倍,L=12mH,C=10μF。
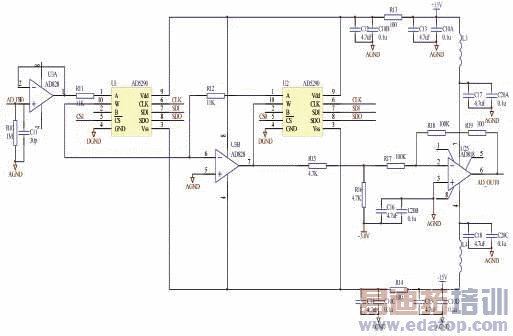
电压检测模块
电压检测是完成闭环控制的重要环节,为了精确的测量线电压,通过TMS320F28335的SPI总线及GPIO口控制对输入的线电压进行衰减/放大的比例以满足A/D模块对输入信号电平(0-3V)的要求。电压检测模块采用256抽头的数字电位器AD5290和高速运算放大器AD8202组成程控信号放大/衰减器,每个输入通道的输入特性为1MΩ输入阻抗+30pF。电压检测模块电路原理图如图4所示。

图4 电压检测电路原理图
作者:烟台大学 王军东 刘昌伟 邵左文 来源:世界电子元器件
上一篇:运营商城域网核心网络流量净化方案
下一篇:运营商网吧及专线接入流量净化方案


