- 易迪拓培训,专注于微波、射频、天线设计工程师的培养
有线电视boss系统两种支付方式的实现
系统主要包括终端机顶盒(包含金融IC卡槽),BOSS在线支付接口,第三方支付系统设备如数据加密机、PSAM卡池、TSP服务器与PPP服务器。机顶盒安置在用户家中,做为自动缴费的支付工具;BOSS在线支付接口机,位于网络公司机房,主要实现机顶盒身份认证、用户信息、交易信息、交易验证、业务开通、对帐等(与TSP服务器相互调用程序,以及传送数据。)TSP服务器,位于网络公司机房,完成用户交互、付费扣款、BOSS信息交互、传送消费信息至PPP服务器。PPP服务器,位于银联机房,接收TSP服务器的消费信息、对帐,通过终端、boss系统接口机和第三方支付系统三方设备的数据交换完成自助在线缴费。
3.2在线支付功能组成
系统要协助终端用户实现在线支付过程,系统主要需要提供下面几方面功能,一面向用户的信息展示;二数据合法性校验;三 完成支付;四交易数据的传递和对账,下面就每个方面逐一阐述:
(1)面向用户的信息展示
用户支付过程的完成顺利情况依赖于系统信息的提供量,支付过程主要需提供以下几个方面的信息
·业务信息
终端用户在支付前首选需要获取其支付的相关业务信息,如业务介绍、以往订购情况和价格等信息,如图3-2所示。

·支付信息(缴费)
用户通过界面提示和自我需求,会选择相关的业务和期限进行购买,通过系统交互BOSS系统会向用户返回用户选择业务需支付的费用情况,支付系统需要在终端予以展示,并请用户确认是否支付,如图3-3所示

·支付结果信息
用户支付后,系统需要给用户一个信息,支付是否成功,成功后业务的状态及支付金融卡的信息等,如图3-4所示:

(2)数据合法性校验
整个支付过程包括了多处数据检验,以保证整个支付过程顺利完成。
·业务信息校验
用户在选择了相关业务后,确认订购时支付系统会先向BOSS系统请求数据校验,,如对用户请求的业务属性如订购的时间段合法性进行判断等
·金融卡校验
用户在根据提示在终端插入金融卡进行支付时,支付平台会对金融卡的合法性进行校验,判断其PSAM卡池中是否有对应的PSAM卡资源,如果有合法没有则提示IC卡非法无法完成支付。
·余额判断
用户支付时需对用户金融IC卡的余额情况进行检查,判断其是否足够支付该次消费或缴费,不足的情况下则无法继续支付。
(3)完成支付
前期的判断都通过后,支付平台会从该卡扣款并将扣款信息写入IC卡,随后支付平台将扣款成功信息发送给boss接口机,boss系统根据扣款情况开通用户缴费业务,并将信息返回给支付平台,最终在机顶盒终端给用户以提示,如图3-4所示:
(4)交易上传及对账
交易上传主要是支付平台应用服务器需要每日将扣款数据发送至PPP服务器,以将金融IC交易数据存入银联系统。交易对账主要是第三方支付系统与BOSS系统间的业务对账,以保证双方数据信息的一致,对账方式主要为发送物理文件至一方FTP服务指定目录,然后接收方将收到数据与本地系统交易数据进行比对,包括总额和明细交易记录的比对,如果出现比对不一致的情况,需手工处理查找原因,保证数据的准确性。
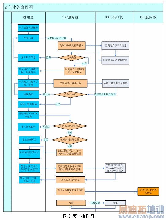
3.3支付业务流程
整个支付的业务流程从终端机顶盒发起,交易的类型分查询和支付两大类,这里注重描述支付的流程。支付的流程中主要涉及机顶盒、第三方支付平台应用服务器(TSP服务器),boss系统在线支付接口机以及放置于银联系统内PPP服务器,详细的业务交易流程见图3-5,

4、总结
银行代收从模拟电视阶段运营商其实就已经开始开展,目前已经成为运营商收取基本业务费的主要渠道,但在双向网改造后,针对越来越多的双向互动业务,传统的银行代收已经不能满足所有的业务缴费需求,在线支付给用户提供了一种自助缴费的通道,方便了用户,目前在全国有些地方已经开始实施,效果良好,成为一种可借鉴的模式。但是这种模式也并非每个运营商都适合实施,一则这种方式需要投入成本对终端进行改造,另外支付平台的搭建也需要投入相应的费用,网络运营商在是采用何种支付方式选择上还需要根据自身情况来决定。目前互联网第三方支付在逐渐兴起,如支付宝、快钱和安付通等,以支付宝使用最为广泛,以后如果能在有线网内引入类似支付宝这种第三方在线支付工具,那么将会大大推动有线网支付交易的发展。
来源:人民网-传媒频道
上一篇:数字电视增值业务发展探讨
下一篇:热电阻的原理及种类


