- 易迪拓培训,专注于微波、射频、天线设计工程师的培养
基于多核媒体处理器 灵活实施HD视频转码标准战略
电信行业内真正有趣的玩笑很少,不过有一条却以其讽刺性的幽默让人听后不禁莞尔:关于标准最大的好处,就是有如此多的标准可供人们选择。这句话不仅适用于视频领域,通信、传输系统以及技术接口等领域亦是如此。
本文首先会简要介绍一些最常用的视频标准,然后讨论诸如LSI等芯片制造商们所采用的多内核且基于媒体处理器的灵活方法。LSI在面向语音/视频媒体网关市场开发产品方面积累了丰富的行业经验,包括借助新一代媒体网关提供针对任意设备间视频通信和实时协作应用的可扩展的产品系列。
奠定基础
过去十年来,视频的重要性一直在与日俱增。消费广告形式的转变是其中第一个也可能是最重要的促进因素。不过从目前来看,电视的收视率已经下降到了历史最低点,电视广告的效果和影响力出现了下滑,然而广告费用却始终居高不下。因此,广告商正着力为其广告开支寻找新的流向,其中最受广告商青睐的一个方向,就是蓬勃发展的在线视频点播。
这种变化的原因显而易见。因为信息可以实现极其精细的传输,而且成本远远低于传统方法,所以将视频作为一种基于网络的应用(借助互联网),其大受欢迎也就不足为奇了。此外,无处不在的宽带、现代个人电脑的强大功能以及多媒体内容涌现出的惊人广度、深度与丰富性也为视频的逐步流行助了一臂之力。
受到市场追捧的任何新兴技术同时也都会促进创新,进而转化为产品和服务的差异化、对争做第一的追求以及消费成本的降低。但创新以及对独树一帜的追求往往会导致为满足市场需求而各自为政,同时也不可避免地导致产品互不兼容。这种不兼容性会减缓市场发展,因为用户担心选择的产品或服务最后会走上错误的技术路线。
标准化机构有责任协调开发商所采纳的不同方案。平衡是解决问题的关键所在。标准化组织必须制定"为产品开发提供统一方案"的建议,同时为实施阐释留出足够的空间,以避免创新陷入僵化和画地为牢的境地。
当前大多数视频标准均是由国际电联(ITU)与动态图像专家组(MPEG)这两个机构制定。ITU 从传输视频流的网络角度制定标准,而MPEG则是从所传输的产品角度来制定标准。二者均得到了广泛应用且具有良好的兼容性。
ITU 标准
ITU发布的视频标准位于相关标准的‘H’卷,包括H.261、H.263与H.264等。本节将对上述标准进行逐一介绍。
H.261
H.261 最初是针对 ISDN 时代的有限数据速率(特别是 64kbps 的倍数)而开发的视频编码标准。在一些文件中该标准也被称为 Px64,其中 P 代表 1~30 之间的任何一个数字(30 是ISDN 基本速率线路或 E-1 设备所能够提供的最大信道数)。
H.263
H.263 是专为执行中等质量视频会议与视频电话应用的视频压缩而制定的视频编码标准。H.263 最初用于传输 20kbps 的低带宽视频,基本建立在 H.261 设计方案的基础之上,不过仅需 H.261 的一半带宽即可实现同等质量。因此,H.263 在实施频率方面已经有效取代了 H.261。与 H.261 一样,H.263 也依靠实时传输协议 (RTP) 传输视频信号。
H.261 仅支持两种分辨度,但 H.263 却可支持 5 种。除了 CIF 与 QCIF,H.263 还可支持 SQCIF、4CIF 与 16CIF。
H.264
H.264是ITU系列中的新一代标准,由ITU和国际标准化组织(ISO)联合制定,也被称为 MPEG-4 Part 10标准。H.264/MPEG-4又称为高级视频编码( AVC)标准,旨在支持视频会议、视频电话等高端视频应用,具有数字压缩视频(诸如低码率互联网流、HDTV广播、数字影院等)等功能。
H.264包含的高效视频编码工具能够进一步提高编码效率。相对于以往标准,该标准在速率失真方面有显著的优势(根据相关应用,平均增益可高达50%)。它针对特定应用需求提供了多个类别。基本类包括针对视频会议与移动应用优化的工具;扩展类针对流媒体应用;而主类和高级类则针对广播以及存储应用。
H.264在算法概念上分为两层:视频编码层(VCL)代表了视频压缩的内容;网络适配层(NAL)根据网络能力对视频压缩数据进行打包和传送。另外它还为RTP等传输协议以及存储系统提供头信息。
可扩展视频编解码器 (SVC) 标准是对 H.264 的最新扩展,用于传输在时间、空间和视频质量方面具有可扩展性的编码流。该 SVC 扩展引入了一个原始 H.264 中不存在的概念 ——把视频码流分成几层。基础层对视频流最基本的时间、空间和质量的表达进行编码。增强层利用基础层作为起点,对附加信息进行编码,从而在解码过程中把编码结果用于重构高质量、高分辨率或高帧率的视频版本。通过对基础层以及需要的后续增强层进行解码,解码器能够以所希望的特征产生一种视频流。编码视频流可被删节以限制带宽占用或降低解码计算要求。删节过程仅指从编码视频流提取所需各层,而对视频流本身不做其它任何处理。因此,可以根据端点解码器的功能(如显示尺寸、计算资源等)来实现最佳体验质量 (QoE)。
MPEG 标准
MPEG 视频标准系列包含 MPEG-1、MPEG-2、MPEG-3 与 MPEG-4四个主要协议。
MPEG-1
MPEG-1 是一种由联合图像专家组与 CCITT(即现在的 ITU-T)的电话专家组共同制定的视频和音频有损压缩标准,旨在用于把数字视频与 CD 级音频压缩到 1.5Mb/s,压缩比分别为 26:1 和 6:1。依据此标准,可以在信号质量无过多损失的情况下传输高度压缩的视频与音频。
MPEG-2
源于 MPEG-1 标准的 MPEG-2支持有损音频与视频压缩。MPEG-2 是广播、有线和直播卫星电视系统中数字电视传输最常用的标准。另外,它还适用于电影的格式化,以便于 DVD 的发行。MPEG-2 是一种国际标准,其个别部分(第 1 与第 2 部分)是与 ITU 联合制定的。虽然 MPEG-2 广泛应用于电视与 DVD 系统,但它并未对此类环境做出全面的规定。该标准为本地化阐释保留了大量余地。
MPEG-3
人们普遍认为 MPEG-3 就是音乐编码的流行标准 MP3(其区别在于 MPEG-1 第 3 层),但事实恰恰与此相反。MPEG-3 规定了一系列专门用于以 20~40Mb/s 的速率传输 1080p HDTV 信号的音频与视频编码标准。当 HDTV 问世时,大家发现当时的 MPEG 标准似乎稍显不足,因此选择 MPEG-3 作为临时解决方案。1992 年,HDTV 作为一种特殊服务配置文件被添加到了 MPEG-2 之中,MPEG-3 随之成为 MPEG-2 的一部分。
MPEG-4
随着多媒体应用在 20 世纪 90 年代后期和 21 世纪初期的日益普及,人们越发需要一种能够满足此类应用特殊需求的压缩标准,在这种背景下,MPEG-4 应运而生。
MPEG-4 于 1998 年问世,很快即成为用于基于 Web 的流媒体、基于 CD 的音频内容、语音和广播电视的专用标准。该标准提供许多 MPEG-1 与 MPEG-2 已经规定的相同功能,但另外针对渲染数字图形的特殊要求而增加了一些新规范,包括对用于 3D 图形渲染和数字版权管理 (DRM) 的虚拟现实标记语言 (VRML) 的支持。该标准的许多部分都是经过精心设计的,而且得到了广泛应用。MPEG-4 第 2 部分得到了 DivX®、Xvid®、Nero Digital® 与 QuickTime® 以及 H.264 所含高级视频编码 (AVC) 的广泛采纳。另外该部分也已应用到了 HD DVD 与 Blu-ray Disc™ 之中。
几种外围标准
由于VC-1、Flash视频等新视频标准已经在技术领域站稳脚跟,因此值得一提。VC-1是之前讨论的许多标准中所采用的编解码格式的变体。VC-1由业界众多公司编写而成,不过普遍认为它是由微软开发,它被视为H.264的替代标准。VC-1针对交错式视频内容进行了优化,因此成为广播与视频行业更适用的解决方案。尽管VC-1刚问世不久,但蓝光与高清 DVD均采用了 VC-1,而且 Windows Vista也支持VC-1解码器,从而使其在市场中占据了有利地位。
Flash视频采用Adobe Flash Player播放,可支持H.264视频及AAC音频等各种编解码格式输出。此格式广泛应用于互联网视频分配,而且已被YouTube以及Yahoo!等各大网站所采用。
文章开头提到的笑话并非是玩笑,看起来,有多少种需要传输的视频就有多少种视频格式化和传输标准。这种现象好的一面,是各种标准组织已经展开紧密合作,从而减少了新标准数量,更多关联标准得以涌现。不过,制造商似乎也一直面临着同样的挑战。面对如此多的标准,他们该如何快速、高效地实现产品上市?如何才能确定哪个标准会是最好的,以及该按照哪个标准设计自己的产品?显然,他们可以设计出符合多种标准的产品,但这需要采用某种媒体网关以确保实现全面的互操作性。
值得注意的是,即使采用的标准再好,实际产品仍然会受到成本与上市时间的限制,因此往往不得不进行折中,如:硬接线逻辑可以满足HD视频编解码器的复杂需求,但却缺乏灵活性。为了实现更压缩水平,视频编解码标准的复杂性在不断提高,因此需要更高的灵活性来处理部分兼容的实施方案。一种方法是采用技术体系中的最低等级,显然,为了适应视频以及视频用户的不断变化,视频标准过去几年已经有所发展。视频最初存在于广播或有线电视领域,但现在它以适合一系列广泛设备的各种格式逐步进入互联网。当然,其挑战是为各种设备与平台提供一切内容并且使其能够播放这些内容,这并非易事。一部分解决方案源于市场中能够处理上述繁杂功能的多种成功的操作系统的发展。虽然灵活性与功能非常出色,但是这些操作系统实现上述目的需要付出高功率和低密度的代价,不过,如果所需要的正是低密度应用,并且功率不是问题时,那么就值得付出上述代价。
多媒体是现在的热门,而随着支持互联网接入、游戏、视频以及电视的宽带手机问世,形势已经发生了改变。其它应用对网络以及联网设备的需求同样巨大,如用户生成的内容以及社交网络等。为此,在电信领域大获成功的半导体公司针对这种需求开发了支持各种视频分辨率(如:QCIF、CIF以及HD)以及具有支持各种标准的灵活性的视频处理架构。
为了成功处理高分辨率视频,设计人员必须将功耗作为一种关键设计要素。视频是各种应用中功耗需求最高的应用之一,因为满足QoS要求以及观众期望的输出,需要大量的处理工作。实现最高功率性能需要采用低功耗技术。视频应用可通过采用具有高效管线设计的多内核媒体处理器来满足可编程性以及低功耗的需求。
可编程多核媒体处理器
随着多种视频与音频格式的出现,支持它们及其应用的设备也在变得日益复杂,从而催生了成本更高且更为复杂的半导体设计方案。视频属于要求极高的应用,所呈现的高质量信号需要进行特别处理,因此在部署视频专用产品时必须考虑一系列功能。可编程多核解决方案不但灵活,而且功耗较低。
视频编码过程中一大部分实时周期实际上是用于控制与数据处理。例如,理想方案是在单次运算中同时处理用于转换和过滤的控制敏感型数据。通过增强控制和修改流程指令,如高效硬件环路、并行条件计算以及高效预加载,可以获得更佳的解决方案。
另外,还应尽可能采用效率最高的方式处理解析、运动矢量预测、内插、运动补偿、CABAC运算及其它计算强度高的任务。事件处理或管理中的每个元素所要求的计算形式都有少许不同。此类考虑决定了系统的整体架构。所有任务都采用单一处理器内核会导致整体架构效率低下。例如,如果需要更高时钟频率或更多内核,则需要更昂贵、耗电更高的器件。通过让每种处理采用专用可编程内核,可以优化计算任务并提高整体系统效率。提供多个内核、高级处理和高数据吞吐量的媒体处理器,能够实现具有满足当前与未来多媒体需求所需性能与灵活性组合的解决方案。
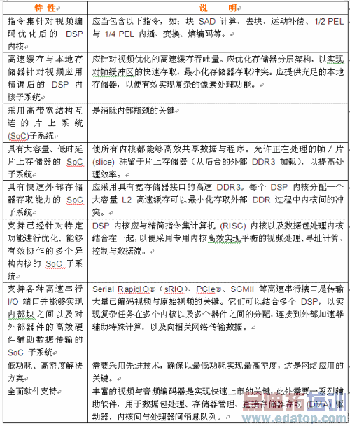
媒体格式丰富的应用要求能够跨越多个通道的高密度DSP功能,值得庆幸的是,满足该种应用需求的多核多媒体处理器已经问世。在为新一代媒体应用挑选多核媒体处理器时应当考虑一系列重要特性。表 1 列出了这些特性及相关重要说明。
表 1. 多媒体专用多核DSP重要特性。

来源:电子工程专辑
上一篇:光电互补技术与电信节能
下一篇:基于WAP的移动学习平台的设计与实现


