- 易迪拓培训,专注于微波、射频、天线设计工程师的培养
LM331在AD转换电路中的应用
引言:
数据的采集与处理广泛地应用在自动化领域中,由于应用的场合不同,对数据采集与处理所要求的硬件也不相同.在控制过程中,有时要对几个模拟信号进行采集与处理,这些信号的采集与处理对速度要求不太高,一般采用AD574或ADC0809等芯片组成的A/D转换电路来实现信号的采集与模数转换,而AD574和ADC0809等A/D转换器价格较贵,线路复杂,从而提高了产品价格和项目的费用.在本文中,从实际应用出发,给出了一种应用V/F转换器LM331芯片组成的A/D转换电路,V/F转换器LM331芯片能够把电压信号转换为频率信号,而且线性度好,通过计算机处理,再把频率信号转换为数字信号,就完成了A/D转换。它与AD574等电路相比,具有接线简单,价格低廉,转换精度高等特点,而且LM331芯片在转换过程中不需要软件程序驱动,这与AD574等需要软件程序控制的A/D转换电路相比,使用起来方便了许多。
一. 芯片简介
LM331是美国NS公司生产的性能价格比比较高的集成芯片。它是当前最简单的一种高精度V/F转换器、A/D转换器、线性频率调制解调、长时间积分器以及其它相关的器件。LM331为双列直插式8引脚芯片,其引脚框图如图1所示。

图1 LM331逻辑框图
LM331 各引脚功能说明如下:脚1 为脉冲电流输出端,内部相当于脉冲恒流源,脉冲宽度与内部单稳态电路相同;脚2 为输出端脉冲电流幅度调节,RS 越小,输出电流越大;脚3 为脉冲电压输出端,OC 门结构,输出脉冲宽度及相位同单稳态,不用时可悬空或接地;脚4 为地;脚5 为单稳态外接定时时间常数RC ;脚6 为单稳态触发脉冲输入端,低于脚7 电压触发有效,要求输入负脉冲宽度小于单稳态输出脉冲宽度Tw ;脚7 为比较器基准电压,用于设置输入脉冲的有效触发电平高低;脚8 为电源Vcc , 正常工作电压范围为4~40V。线性度好, 最大非线性失真小于0. 01 % , 工作频率低到0. 1Hz 时尚有较好的线性;变换精度高数字分辨率可达12 位; 外接电路简单, 只需接入几个外部元件就可方便构成V/ F 或F/ V 等变换电路,并且容易保证转换精度。

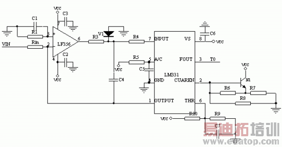
图2电压-频率转换电路
作者:赫飞 汪玉凤 刘雨刚 石平 来源:微计算机信息
上一篇:浅谈机房标识规范
下一篇:运营商M2M技术与业务发展策略研究


