- 易迪拓培训,专注于微波、射频、天线设计工程师的培养
PoE+电路为用电设备(PD)提供13W至70W功率
Ch1:3.3V输出,1VDC/格
Ch4:输入电流,200mA/格
时基:100ms/格
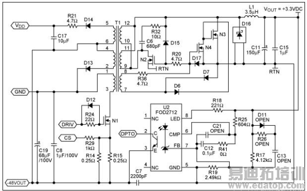
3.3V、30W DC-DC转换器
PD的DC-DC转换器如图4所示,用于PoE的电源转换有两种主要架构:反激和正激转换器。反激转换器需要的器件数最少、成本最低,但峰值电流较高,因此需要更大的输出电容和/或两级滤波器,以减小输出电压纹波。

图4. 用于30W PoE+ PD的DC-DC转换器原理图
对于单输出、大电流转换器,推荐使用具有同步整流的单端正激变换器,这种架构非常适合PoE应用,具有高效、低EMI、成本低等优势,本设计选择了这种架构。由于同步整流正激变换器的原理在MAX5941B评估板的数据资料中进行了详细描述,这里不再赘述。
测试结果
为了评估DC-DC转换器性能我们进行了大量测试,图5给出了电源电压为48V时测得的效率与输出电流的对应关系曲线,这里没有考虑两个二极管桥整流器(D4,D5)的功耗(如果考虑这些因素,效率下降约5%)。
图4所示PD电源的输出纹波(图6)是在最差工作条件下测试的:57V输入电压、9A负载。所得结果(大约50mV)基本符合PoE+应用的要求,例如802.11n接入点、大功率VoIP视频电话以及监控摄像头等。增加一个低ESR陶瓷电容有助于得到更低的输出纹波,转换器的波特图(图7)显示相位裕度为45°,增益裕度为10dB,具有较好的响应能力。
对于一些特定应用,只需用PD接口的前级(图2)配合用户已有的DC-DC转换器工作即可。针对这种要求,可以选择Maxim的PD控制器系列(MAX5940B)产品,配合外部MOSFET和MAX15000 DC-DC控制器使用。

图5. 准PoE+ PD效率与输出电流的关系

图6. 准PoE+ PD的输出纹波
Ch1:3.3V输出,50mVAC/格
Ch2:3.3V的负载电流,5A/格
时基:2µs/格

图7. 最大输入电压和输出电流下DC-DC转换器的波特图
结论
在IEEE 802.3at标准发布之前,本文提供的PD电路(图2)是解决PoE+供电问题的一个快速、有效、灵活的方案。它符合该标准的电流要求(草案0.9)4,并保持了向下兼容性,兼容于当前的IEEE 802.3af标准。采用同步整流正激DC-DC转换器可以获得高效、低EMI以及低成本设计。如果连接PSE和PD的电缆能够承载足够的电流,电路中的MAX5941B控制器能够轻松升级PD设计,输出功率可以达到甚至超过70W。
来源:中华电子网
上一篇:互联网安全技术标准体系研究
下一篇:第四代大功率UPS的技术—无变压器设计


