- 易迪拓培训,专注于微波、射频、天线设计工程师的培养
高效LED驱动器LTC3219及其应用
摘要:高集成度9通道LED驱动器LTC3219具有高效、低噪声、可进行数字编程等特点。文 中介绍了LTC3219的工作原理及主要功能,同时给出了LTC3219的一个典型应用电路。
0 引言
LTC3219是一款无电感器型、低噪声、高效率LED驱动器,它可为主、副和RGB显示屏/显示器件提供9个独立的可配置电流源,并能进行64级的亮度调节控制。这些通用电流源都能以数字方式来控制,可进行独立的调光、亮度、闪烁和灰度控制,并可通过简单的两线I2C串行接口对其进行编程。
LTC3219有1X,1.5X和2.0X多种低噪声电荷泵操作模式,以低噪声恒定频率工作,可以自动基于LED电流源上的电压优化效率。LTC3219内部还具有短路和过热保护电路,其软启动电路可防止在启动和模式切换时出现浪涌电流和过大的输入噪声。该器件主要用于蜂窝电话的显示、照明设备以及带QVGA显示的可视电话等。
1 引脚功能
LTC3219采用3 mm×3 mmx0.75 mm的扁平QFN-20封装,其引脚排列如图1所示。它的各引脚功能如下:

CPO:LED电源充电泵输出端。该引脚需与地接一个2.2μF的陶瓷电容;
ULEDl~ULED9:LED驱动电流源输出端。电流范围为0~28 mA.其电流的大小可由软件和内部6位线性DAC分64级来调节控制。将各LED段所对应的数据寄存器(REGl~REG9)置0就能激活各输出端。另外,它们也可作为I2C的开漏输出。不用时可接地;
DVcc:数据I/O电源端。该引脚可用于设置LTC3219的逻辑参考电平。该引脚电压低于欠压锁定阀值时,就会重启数据寄存器,通常可在器件加电后使用这种重启方式。该脚需连一个0.1μF的陶瓷电容;
SCL:I2C时钟输入端。该引脚的逻辑电平需参考DVcc;
SDA:串口数据输入端。可通过在每个时钟周期移动一位串行数据的方式来实现对器件的控制。其逻辑电平可参考DVcc;
ENU:使能输入端。用于预选ULED输出端的接通或断开。当该脚从低(断开)切换到高(接通)时,所选LED发光。若ENU所控制的输出端有效,且其它输出端也有效时,LTC3219会在ENU的下降沿复位到1X的充电泵模式;而当ENU所控制的输出端有效,而其它输出端无效时,LTC3219的充电泵模式被关断。ENU的逻辑电平可参考DVcc。不用时可接地;
GND:系统地。使用时需将该脚和焊接盘(21脚)连到接地板上;
ClP,C2P,ClM,C2M:充电泵快速电容引脚。在C1P与C2P,ClM与C2M之间应分别接一个1μF的陶瓷电容。
VBAT:设备电源端。使用时应接一个2.2μF的低ESR陶瓷电容。
2 工作原理
LTC3219是一款具有高集成度的多路显示LED驱动器。它用一个高效、低噪声的充电泵为9个通用LED驱动器供电,并可由内部的一个精准的电流基准源来设置其最大显示电流。每个电流源均可进行独立的渐变、开/关、闪烁和灰度级调节,并可通过I2C串行接口实现。其LED电流源有6位线性DAC,可为其进行亮度调节控制。
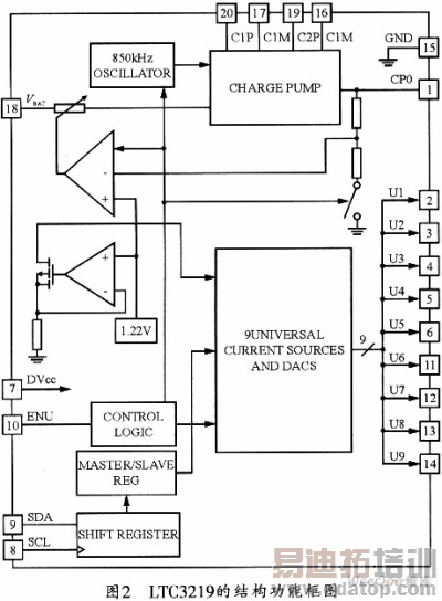
LTC3219可根据LED电流源上的电压并通过自动或手动方式的切换来改变升压倍率,以优化其效率。启动时,升压倍率为1X模式,当有效电流源趋近关断(Dropout)状态时,LTC3219会先自动切换为1.5倍升压模式,而当再次出现关断时,它将切换为2倍升压模式。当从I2C接收到新数据时,LTC3219又会自动复位到1X模式。图2所示是LTC3219的结构功能框图。

来源:维库开发网
上一篇:基于H.264解码器的软件优化
下一篇:电子管极间磁极(短路)检测


