- 易迪拓培训,专注于微波、射频、天线设计工程师的培养
UC3842开关电源电路的保护障碍分析
录入:edatop.com 点击:


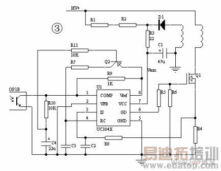
图2、3、4是常见的电路。图2采取拉低第1脚的方法关闭电源。图3采用断开振荡回路的方法。图4采取抬高第2脚,进而使第1脚降低的方法。在这3个电路里R3电阻即使不要,仍能很好保护。注意电路中C4的作用,电源正常启动,光耦是不通的,因此靠C4来使保护电路延迟一段时间动作。在过载或短路保护时,它也起延时保护的左右。在灯泡、马达等启动电流大的场合,C4的取值也要大一点。
来源:电源网
上一篇:嵌入式应用中的安全级别考虑
下一篇:UPS维护使用时的几点注意事项


