- 易迪拓培训,专注于微波、射频、天线设计工程师的培养
利用多节电池监视器IC尽量地延长可再充电电池 的循环寿命
如果允许任何一节或几节电池过度放电,那么可再充电电池组的性能就会过早地发生劣化。当电池组变至完全放电状态时,最弱的那一节或几节电池的 ILOAD?RINTERNAL 电压降将会超过内部 VCELL 化学电势,而且电池端子电压将变至负值 (相对于标准电压)。在这种情况下,不可逆的化学过程将开始,从而改变起初提供电池的电荷存储能力的内部材料特性,因此该节电池随后的充电周期将不会保持原始内能。此外,一旦某节电池被损坏,则它在后续使用过程中遭受极性反转的可能性较大,进而导致问题的恶化并急速缩短电池组的有效循环寿命。
当采用基于镍的电池化学组成时,一组串接电池的过度放电不一定会造成某种安全危害,但是,早在用户察觉到性能的任何显著下降之前时常会发生一节或多节电池遭受极性反转的现象。到那个时候再来修复电池组就太迟了。当采用能量存储密度更高的锂电池化学组成时,作为一项针对过热或火情的安全措施,极性反转是必须加以防止的。于是,对于确保长久的电池组寿命 (以及使用锂电池时的安全性) 来说,监视各节电池的电压是绝对必要的。
不妨考虑使用 LTC6801,这是一款专为应对上述特定问题而开发的集成解决方案。LTC6801 能够检测多达 12 个串接电池组电池的过压 (OV) 和欠压 (UV) 情况,并利用可级联的互连线来处理扩展的器件链,所有这些均无需借助任何的微处理器支持。
LTC6801 的特点
操作模式和可编程门限电平通过引脚搭接来设定。可提供 9 种 UV 设定值 (从 0.77V 至 2.88V) 和 9 种 OV 设定值 (从 3.7V 至 4.5V)。监视的电池数目可设定在 4 至 12 之间,而采样速率可设定为 3 种不同的速度之一,旨在优化功耗与检测时间之间的关系。另外还提供了 3 种不同的迟滞设定值,以适应报警恢复功能电路的运转状态。
为了支持串接电池的扩展配置,故障信令通过在一个"堆叠"器件链中进行电流隔离差分时钟信号的双向传递来发送,因而对施加在电池组上的负载噪声提供了出色的免疫力。器件链中任何检测到故障的器件都将中断其输出时钟信号,于是,整个器件链中的任何故障指示均将传播至堆栈中的"末端"器件。时钟信号由一个专用 IC (例如:LTC6906) 或一个主控微处理器 (如果需要使用一个的话) 在堆栈的末端产生,并在情况正常时完整地通过器件链进行循环。
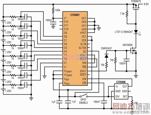
在许多应用中,LTC6801 都被用作诸如 LTC6802 等更加精细复杂的采集系统的一个备用监视器 (例如:在混合动力汽车中)。不过,它也非常适合用作面向较低成本产品 (比如:便携式工具和后备电源) 的独立型解决方案。由于 LTC6801 直接从它所监视的电池获取其工作电源,因此每个器件的可用电池电压范围因电池的化学组成而改变,旨在提供运行该器件所需的电压 —— 从大约 10V 至高达 50V 以上。该电压范围支持将 4~12 节锂离子电池或 8~12 节镍电池堆叠成组来使用。如图 1 所示,采用 LTC6801 来监视一个镍电池组 (含 8 节镍电池) 并保护其免遭过度放电式的不当使用是非常简单的。请注意,尽管只有一个欠压报警和镍电池化学组成有关,但由于存在 OV 情况,因此在充电操作期间仍将对电池组供电连续性故障进行检测。

图 1
避免电池反向
在基于镍的传统多节电池的电池组中,电池反向是一种主要的损坏机理,而且实际上早在其他明显的电荷耗尽症状出现之前就有可能发生。
以下面的情形为例。一个含 8 节镍镉电池 (NiCd) 的电池组正在对诸如钻孔器等手工工具进行供电。普通用户会使用钻孔器直到其速度减缓至其初始速度的大概 50% 为止,这意味着标称电压为 9.6V 的电池组在加载运作之后下降至约 5V。假设各节电池完全匹配 (如图 2 中左侧的略图所示),则意味着每节电池的电压已经运行到低至 0.6V 左右,这对于各节电池而言是可以接受的。然而,如果在电池中存在失配 (致使其中或许有 5 节电池的电压仍在 1.0V 以上),则其他 3 节电池的电压将低于 0V 并经受一个反向应力,如位于图 2 中央的略图所示。

图 2
来源:维库开发网
上一篇:云通信体系解决视频会议四大难题
下一篇:基于DSP的中频电源测试系统设计


