- 易迪拓培训,专注于微波、射频、天线设计工程师的培养
单相光伏并网系统及其反孤岛策略的仿真研究
2 孤岛效应
2.1 孤岛效应的产生
所谓孤岛效应,根据美国Sandia国家实验室提供的报告指出,当电力公司的供电,因故障事故或停电维修而跳脱时,各个用户端的太阳能并网发电系统未能即时检测出停电状态而将自身切离市电网络,而形成由太阳能并网发电系统和周围的负载形成的一个电力公司无法掌握的自给供电孤岛。
光伏并网系统与本地负载相连,通过投闸开关连接到配电网上,其拓扑结构如图4所示,当电网停电时则形成孤岛。

2.2 孤岛效应的检测
当孤岛一旦产生将会危及电网输电线路上维修人员的安全;影响配电系统上的保护开关的动作程序,冲击电网保护装置;影响传输电能质量,电力孤岛区域的供电电压与频率将不稳定;当电网供电恢复后会造成相位不同步;单相分布式发电系统会造成系统三相负载欠相供电。因此对于一个并网系统必须能够进行孤岛效应检测。
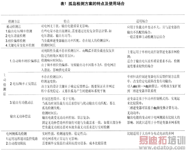
孤岛效应检测技术在并网逆变器侧主要可分为主动式检测和被动式检测。另外,孤岛效应也可以在电网侧进行远程检测,比如利用电力载波通讯等手段实时监控电网状态。孤岛效应检测是逆变器并网不可缺少的保护检测之一。孤岛检测的方案也多种多样,各方案特点分析以及适用场合总结见表1。

2.3 孤岛效应的仿真
本文结合常见的电流型光伏并网系统提出一种简单易行的主动型孤岛效应检测方式,采用主动频率偏移法来检测市电断电发生。主动频率偏移法(AFD:AcTIve Frequency Drift),它是通过周期性的改变并网电流频率来实现反孤岛效应功能的。具体实现思想就是系统逐周期检测出电网电压的频率后将它稍微增大或减小固定值以作为并网电流的给定频率,并且在电网电压每次过零时使并网电流复位,则当并网时,DSP每次检测到的电网电压频率不变;而脱网时,并网电流单独作用于负载上,由于并网电流频率的逐周期改变,这样,DSP每次检测到的负载电压频率就会逐渐增大或减小,很快就会达到给定频率保护的上、下限值使系统保护,从而使系统具有反孤岛效应功能。
图5所示为孤岛检测仿真模型,其中,每个基波周期并网电流频率偏移0.25Hz,并在0.1s处将电网断开;图6为仿真结果。


3 结束语
并网逆变器采用基于重复控制补偿的PI控制方法,输出并网电流波形良好,其基本实现并网电流的无误差跟踪。孤岛效应识别方法采用主动频率偏移法,可以简单有效地检测出系统的孤岛效应。


