- 易迪拓培训,专注于微波、射频、天线设计工程师的培养
用智能解决方案为处理器供电
电源设计的良好布局的优势经常会被设计人员所忽视。正确放置去耦电容器,特别是对开关稳压器而言,有助于最大限度地降低噪声和串扰。将开关稳压器的输入电容器放在靠近输入引脚的位置,可大大降低输入电源偏差。这反过来又可最大程度地降低线性瞬变的影响,并将输出偏差降低0.2~0.5%。鉴于大多数DSP的容差均为5%,因此这是一个相当可观的数字。去耦电容器和电感器应放在器件附近,以保持较小的电流环路。开关稳压器的开关节点是一个高频节点,电压从近似接地电压切换到VIN。不适当的布局可能导致开关节点与系统中的其他信号相互干扰。图2显示了一个合适的开关稳压器布局,其电流环路较小且靠近稳压器。红色连线表示大功率和切换连接。这些连接必须在物理上靠近器件以保持环路最小。蓝色连线表示噪声敏感的连接,应从开关节点处引出。外部元件CIN和COUT应放在离器件最近的位置。

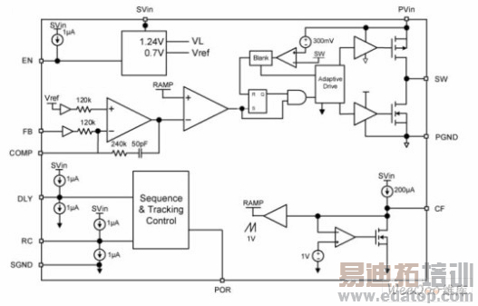
图3:MIC22950结构图。
MIC22950是提高DSP处理器内核电压的理想解决方案。大多数DSP制造商都认为,提供至少两倍于计算出的最大内核电流消耗的电流,是一种好的实践方法。而MIC22950具备10A的输出电流能力,能避免电流不够的情况发生。图3是MIC22950的结构框图。MIC22950的一个关键特性是斜坡控制(RC),可用来解决浪涌电流问题。电容器电流的计算公式如下:

其中,C为电容,ΔV为流过电容器的电压,ΔT为时间。通过控制输入电压的时间斜坡,浪涌电流可得到控制。通过结合使用RC引脚和电源开启重置(POR)引脚,MIC22950可解决DSP处理器的电源序列问题。电源根据DSP数据表中的顺序进行开启和关闭。通过结合使用RC引脚和POR引脚,设计人员可执行窗口式、延迟式和比例式电源序列。
MIC22950的输出电压精度为2%,能满足DSP处理器的严格容差要求。针对处理器快速切换速度造成的任何负载舜变,0.2%的负载调整能力可提供大于2.8%的容差。图4是MIC22950从1A到10A的负载瞬变响应。通常,DSP处理器不会出现如此大的负载瞬变,但即使在这种情况下,MIC22950的电压变化在输出电压为1.8V时也未超过50mV,变化幅度小于2.8%。

图4:MIC22950的线性瞬变响应。
MIC22950还是采用全新SuperThermal FET技术的产品系列的新成员。MIC22400、MIC22600和MIC22700已经面市,它们分别能提供4A、6A和7A的输出电流。通过将SuperThermal技术运用到MIC22950中,Micrel实现了一款业界功率密度最高的产品。功率密度由输出功率与封装尺寸的比值计算得出。由于基站的板上空间并非无限,所以设计人员不能无限制地提高电源尺寸。这促使设计人员选择功率密度最高的器件,以确保在不占用多余的宝贵板上空间的情况下获得足够的电能。MIC22950的功率密度为0.4A/mm2,而业界大多数同类产品都在 0.23A/mm2以下。
MIC23153是DSP I/O电压供电的理想解决方案。它具备2A的电流容量和全新的HyperLight Load(HLL)架构,在轻重负载下均可提供高效的电能。对于轻负载应用,HLL架构使用存储在输出电容内部的电池来提供输出电压。鉴于负载电流较低,输出电压将能维持较长时间而不会下降。在关闭状态下,MIC23153将禁用电流环路中除错误比较器和能带隙以外的所有器件,从而节省更多电能。一旦输出电压降至能带隙电压以下,HLL架构便会发出信号,启用高压侧的晶体管。已获专利的Micrel架构采用仅在必要时打开输出的方式,利用PFM确保轻负载状态下的高效工作。对于重负载情况,MIC23153则以固定频率的PWM模式工作,兼具PFM和PWM 稳压器的双重优势。
MIC23153的另一个优势是具备"电源正常(PG)"功能。连接到输出电压后,PG引脚将在输出电压高于设定电压的92%时设置为"高"。该引脚可与电压.和MIC22950一同使用,协助实现DSP处理器所需的电源序列。
随着无线市场的发展,无线标准、无线技术以及电源行业也必须适应跟上永远变化的市场步伐。DSP处理器的集成和处理速度变得越来越快,这也为其电源设计带来了更多压力。了解相关规范和谨慎布局的重要性后,设计人员便可设计出鲁棒的大功率电源。
来源:维库开发网
上一篇:监控实现通信机房的节能减排
下一篇:一种低功耗的电子式电能表电源监控芯片


