- 易迪拓培训,专注于微波、射频、天线设计工程师的培养
基于AP3710的高性价比电源适配器方案
这里所讨论的低功率电源适配器主要针对输出功率5~15瓦的电源系统。主要有两类方案,即集成PWM控制器方案和分立PWM控制器方案。

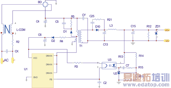
图1 集成PWM控制器的典型电路
图1是集成PWM控制器的典型应用图,U1采用DIP-8封装,内部集成了PWM控制器和功率MOSFET。变压器输入侧电路包括:由X电容CX和共模电感L-COM组成的输入滤波电路,由BD组成的整流桥电路,由U1组成的控制及功率电路。变压器输出侧包括:二极管D10等组成的输出整流滤波电路;固定电压基准U2等组成的稳压反馈电路。该方案由于功率器件和PWM器件集成在一个封装内,故集成度较高,但散热设计难。

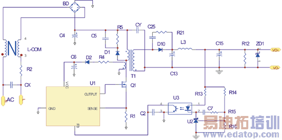
图 2 分立PWM控制器方案的典型电路
图2是分立PWM控制器方案,U1多采用SOIC-8或SOT23-6封装, 内部只含PWM控制器, 功率器件Q1是MOSFET。其余外围电路与集成PWM控制器方案相同。
以上两类方案的PWM控制器部分的共性是:多内置固定开关频率、斜波补偿、轻载时自动跳频、负载短路开路保护,这些都满足了5W~15W消费类电源系统的低成本、低待机能耗、高可靠性要求。以上两种方案及其拓展成的多数应用方案在DVD电源、电脑辅助电源、电池充电器、网络通讯设备领域等占有统治地位。
无论是图1的集成PWM控制方式还是图2的分立PWM控制器,都只能与功率器件MOSFET配套使用,故成本较高;为了符合电磁兼容要求,其应用系统的输入部分还必须含有X电容和共模电感L-COM组成的输入滤波电路,成本也高。粗略估算,PWM控制(包括功率MOSFET)及输入滤波电路的成本是整个系统元件成本的35%,这些都不符合消费类电子低成本的要求。
因此,从PWM控制器的设计概念上寻求突破,同时最大程度地提高集成度,才能有效减少外围元件数,从而最终降低系统成本,这正是新推出的PWM控制器AP3710的方案设计思路。

图 3 AP3710功能框图
AP3710是一款射极驱动模式的PWM控制器芯片(见图3),启动时首先从驱动端OUT获得初始电流,供电源端VCC,系统开始工作。系统正常工作时,从变压器的辅助绕组获得足够的能量维持VCC电压。UVLO比较器确保了AP3710在一定的开启电压和关断电压区间内可靠运行。内置振荡器的频率固定,但开关频率在一定范围抖动,改善了系统EMI。斜波补偿功能提高了系统的稳定性。短路保护功能的实现方式是:当系统输出短路时,VCC端必将跌落至关断其门槛以下,此时芯片并不立即从启动,而是从通过放电模块将VA端的电位拉低,使AP3710的VCC端得不到能量供应,从而有效降低了系统短路时的输入功率。
AP3710的电源适配器方案

图 4 AP3710的12V/1A适配器方案原理图
图4是AP3710的适配器方案原理图。AP3710(U1)的脉冲输出引脚与三极管Q1的发射极直接相连,电网上电后,U1的OUT引脚首先从Q1的发射极获得能量,实现启动。C6、R7和C5是环路补偿元件,再配合恒压元件U2实现对负载端电压的稳定性调节。整体方案具有最好的性能,诸如待机功率、EMI、转换效率、动态特性等性能达到了高性能电源适配器的指标要求。另外,该方案的器件数量少,没有输入X电容及共模电感,Q1是低价格的晶体三极管,因而这是一种极高性价比的电源适配器方案。
测试结果
这里以12V/1A适配器系统为例,介绍主要测试结果。
空载输入功率
轻载和空载时,控制器从正常的PWM方式自动切换到"Skip cycle"模式。在85V~264V电网电压范围内空载输入功率小于0.2W,满足CEC标准规定的极限值0.3W;输出接0.5W负载时的输入功率小于0.9W。
电源转换效率
CEC(美国加州制定的强制性电源能效标准)规定了电源平均效率必须满足公式0.5+0.09lnPo,而平均效率是0.25Po、0.5Po、0.75Po和Po条件下的加权值。在230V电网电压范围内平均效率大于78%,满足CEC标准规定的72%。
瞬态特性
AP3710采用电流模式控制,瞬态响应速度快、电压过冲小。图5是负载动态特性测试图,过冲电压300mV。


