- 易迪拓培训,专注于微波、射频、天线设计工程师的培养
JP7-T的GPS接收机和定位系统设计
0引言
作为导航领域内一种全新的技术,GPS全球定位系统主要利用卫星进行定位。GPS最初由美国政府机构控制使用,是目前世界上最为成熟和完好的全球卫星导航系统。它由30颗(4颗为备份星)在轨卫星组成。早期的GPS系统对民用信号的定位精度限制为100米左右,2000年后则取消这一限制。目前,GPS可以提供的民用信号定位精度为10米左右。GPS现可应用于多领域(如民用航空,车辆调度管理,深海海运等整个海陆空范围内的导航等),特别是在目前的车载导航领域,GPS全球卫星定位技术更是具有广泛的应用。随着应用领域的日益扩大,中国卫星导航仪的市场规模已从2000年的不到10亿元增长到了2005年的120亿元。因此,对GPS进行研究和二次开发势在必行。
1 JP7-T型GPS OEM板的组成
本设计根据实际项目需要将所调研的几种GPS资料进行了比较权衡,最后选择了德国FALCOM公司生产的JP7-T(SIRF2)GPS模块。该模块有12个信道GPS接收模块、完整的温度补偿晶体振荡器、SiRF2型芯片一低功率芯片集、高级TIFF频率、3种不同供电模式、更小的体积、PIN脚与JP7-LP兼容并有记忆功能,同时内嵌Falcom记忆查询软件。利用此模块作为核心部分,笔者还设计了一块demo板进行测试。FAL-COM公司生产的JP7-T(SIRF2)GPS模块的内部信号流的处理过程如图1所示。

JP7-TX系列GPS定位系统采用的是L1信号频率(1575.42 MHz)。该模块可以分为四大块:RF信号下转换器、数字基带解调、嵌入式ARM微处理器和用于存储内置GPS软件的8MBit Flash存储器。其中前两者用于硬件电路处理,而ARM微处理器则可采用内置GPS软件来计算GPS的位置、速度、时间等。
系统中的射频部分用作GPS信号(通常是一130 dBm)的补偿和过滤,然后将其转换成中频信号并输出到信号处理部分。数字基带解调器的功能是载有量化了的GPS信号和检测卫星的串行比特流数据和伴随伪序列。这个过程通过扩展谱和信号多普勒频率部分的移动来获得串行数据。ARM微处理器用来监督信道的分配,并提取原始的卫星跟踪数据,同时在计算出位置和时间后,将其采用串行方式发送到高层应用部分。支持微处理器处理过程的硬件电路包括RTC和复位脉冲产生器电路。内置的GPS软件用来管理信道分配,并可采用卫星的伪序列来计算位置、速度和时间,并重定数据格式后输出到串行口或用于本地决策。
2 JP7-T GPS接收机的Demo板设计
在了解了JP7-T GPS模块的内部原理后,要知道是否适合产品的设计需要,还要再设计一块demo板来进行性能测试。Demo板的基本硬件设计框图如图2所示。

通过分析GPS模块的内部电路和引脚可知,其4、5引脚为第一组I/O口,分别是SDI1和SDO1,其中SDI1是主要的接收信道。用来接收GPS板的软件命令,SDO1是主要的传输信道,用来将导航数据传输到用户程序;6,7号引脚为第二组I/O口,分别是SDI2和SDO2;17号引脚是RF_IN,用于为GPS提供从天线接收到的信号;19号引脚用于为天线提供电源。其中SDI和SDO都是TTL电平,故在将其通过RS-232串口与PC机相连以进行测试前,必须将TTL标准信号转换成232标准信号才能与PC机进行通信,本设计采用MAX3232电平转换芯片,其转换电路如图3所示。鉴于GPS模块的频率和项目产品的设计需要,本设计选择了5米GPS车用磁性吸盘天线,其中心频率也是L1,它接收卫星定位信息的定位精度小于15米。
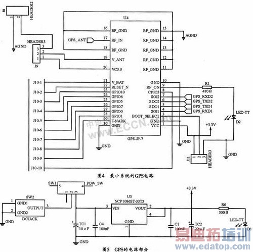
图4所示是基于JP7-T的最小启动电路而设计的GPS接收机电路。图5给出了该电路的电源部分电路图。


作者:黄春晖,许凯华 来源:电子元器件应用
上一篇:无线传感器网络轴温探测系统的设计
下一篇:GPS接收机中高频通道的仿真


