- 易迪拓培训,专注于微波、射频、天线设计工程师的培养
基于S3C2440家庭网关设计方案
用户根据遥控器对码学习的格式编写控制家电的短消息,其格式为:房间,电器,按键例如:客厅,空调,打开发送至家庭网关,家庭网关使用AT 命令接收短消息,AT 命令集具有标准的硬件接口(串口)并且可以通过一组AT 命令完成对GR64 的配置和控制,接收短信用到的AT 命令为:
AT+CMGF=0 设置短信格式为PDU 格式
AT+CMGL=1 读取未读短消息
短信处理子程序流程图如图 7 所示。
图7 短信处理子程序流程图
家庭网关接收到的手机短信是unicode 码值,要将其转换为GB2312 编码显示为汉字,之后进行身份验证(手机号码验证),通过之后将短信内容提取出来作为条件查询数据库,调取数据库中所对应的遥控器红外指令,发送至Zigbee 模块。
2.3 Zigbee 模块
Zigbee 模块作为家庭内部网的主节点能够实现的功能包括接收遥控器红外指令,以及通过Zigbee 网络将此红外指令发送给各个分控节点。
2.3.1 硬件设计
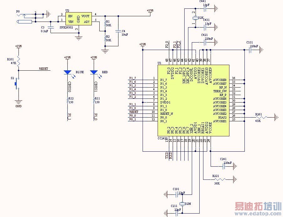
硬件部分的设计如图 8 所示。采用无线SoC 单片机CC2430 构建Zigbee 模块,具有超低功耗、高灵敏度、出众的抗噪声及抗干扰能力,并且包括的许多强大的外设资源。通过串口与中央处理器相连。

图8 Zigbee 模块原理图。
2.3.2 软件实现
通过软件实现红外指令的接收及发送,程序流程图如图 9 所示。
图9 Zigbee 模块程序流程图
Zigbee 模块首先使用串口接收红外指令,然后通过射频通信,将红外指令发送到各个分控节点。
3 结语
随着Intemet 技术的发展以及32 位微处理器时代的来临,信息家电、信息家庭的概念已开始深入人心。
提出以ARM9 的32 位微处理器S3C2440A 作为家庭网关的中央处理器,软件上以嵌入式Linux 为平台,实现了短信接收、遥控器自学习、红外指令发送等功能。该家庭网关成本较低,易于升级,便于推广应用。
1 2 3
上一篇:PTN的简单高效运维之道
下一篇:浅谈绿色基站方案实现


