- 易迪拓培训,专注于微波、射频、天线设计工程师的培养
基于电话网络的多路无线防盗报警系统
随着人们生活与生产水平的不断提高和财产安全意识的加强,人们对家居、仓库等场所的防盗报警需求日益增加。传统的报警器存在一定局限性,例如只能在本地发出报警声,无法通知主人或小区保安以及甄别盗情区域,作用有限;探测器采用有线方式传输信号或供电,安装不便。为此,文中采用无线射频和电话网络通信技术,实现了一种具有多路探测器、以无线方式连接、能甄别盗情区域、可自动拨打预设电话报警且使用方便的防盗报警系统,给出了系统主要软硬件的详细设计方案。
1总体设计
系统由多个探测器和主机构成。如图1所示。探测器由热释电红外探测模块和带编码无线发射模块组成。探测器通过热释电红外探测模块探测入侵者,在探测到入侵者后通过无线模块发送位置编码给主机。主机包括单片机控制器、无线接收模块、语音模块、电话模块、LCD显示屏和按键,可安装于固定位置。主机通过无线接收模块接收探测器发出的位置编码信号以甄别盗情区域。在收到盗情后,主机通过电话网络拨打预设电话,电话接通后播放预先录制的报警语音信息如住户地址、盗情区域等,完成报警。用户通过主机的人机接口,可预设报警电话号码和录制报警语音,并可进行撤防和布防控制。

图1系统总体结构图
2系统硬件设计
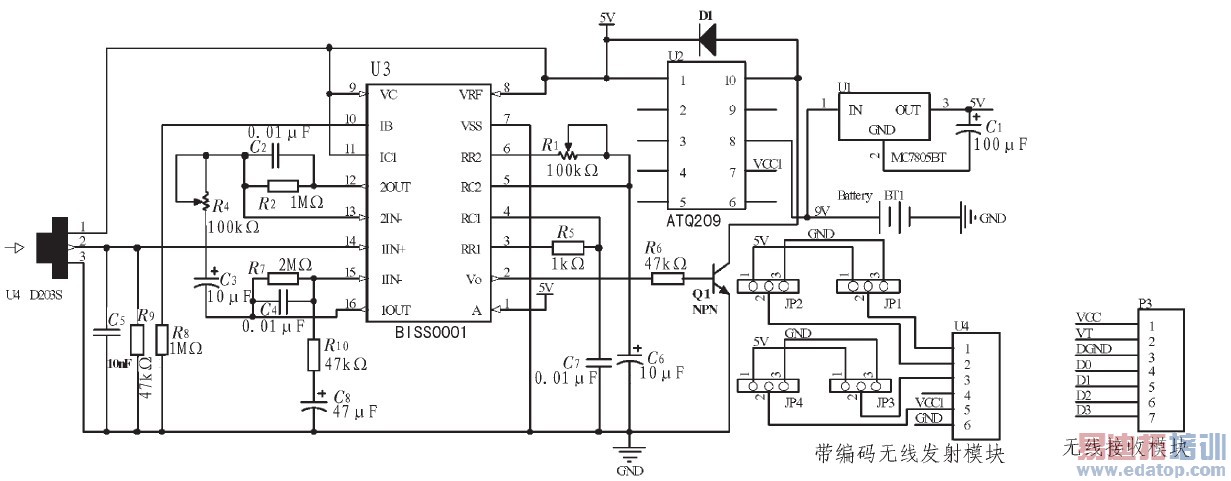
2.1探测器及无线接收模块
探测器及无线接收模块电路如图2所示。热释电红外线传感器D203S吸收入侵者人体发出的红外线并转换成电信号,由2脚输出到红外传感信号处理器BISS0001.BISS0001内部包含2级运放、双向鉴幅器、延迟时间定时器和状态控制器。红外传感信号首先经2级运放放大,再经双向鉴幅器鉴幅产生触发脉冲,触发延迟时间定时器工作,状态控制器使输出Vo(2脚)在延迟时间内输出高电平。当Vo为高电平时Q1导通,继电器模块ATQ209的1脚和10脚间有电流通过,使7脚和8脚吸合导通,7脚获得9V电池电压并供给无线发射模块的供电端5脚,使其上电工作。无线发射模块的1-4脚为数据输入端,输入数据通过跳线JP1-JP4配置,作为探测器的位鼹编码。无线发射模块内部包含编码调制芯片PT2262和315MHz高频发射电路,当其上电工作后将位置编码调制成高频信号后发射。无线接收模块内部包含超外差接收电路和解码芯片PT2272,可接收无线发射模块发射的高频信号并解调出位置编码,从4-7脚输出。

图2探测器及无线接收模块电路
2.2中央控制器89C51
系统选用89C51单片机作为主机中央控制器,电路如图3所示。P0口连接数据总线,用于单片机与LCD、电话模块、键盘之间传输数据,数据传输分时进行。P1.0-P1.3连接键盘(图4),产生键盘扫描信号。P1.4-P1.7连接无线接收模块(图2)数据端,用于读取探测器位置编码。P2.0-P2.2连接LCD(图4)的读写控制引脚,P2.3-P2.6连接电话模块中DTMF收发芯片MT8880(图6)的读写控制引脚。P2.7连接电话接口模块PH8810(图7),实现摘挂机控制。P3.4连接MT8880的IRQ/CP引脚,用于检测电话呼叫过程中的信号音。P3.5-P3.7连接语音芯片ISD4002(图5)的串行接口,实现单片机对语音芯片的操作。

图3中央控制器电路
1 2 3


