- 易迪拓培训,专注于微波、射频、天线设计工程师的培养
超低功耗红外接近感应技术

图4 Silicon Labs与竞争对手LED工作方式的对比
2. 高灵敏度
所有的 LED 都有一个特定的视角,一个窄视角LED 意味着发出的能量更加集中,比宽视角LED 照射的更远。这意味着使用窄视角IR LED 将在窄检测区域中形成更远的检测范围,如图5所示。另外,Si1143的LED电流可以通过软件设置在6.5mA到416mA之间的任意一个值,当在近距应用时适当的将LED发射功率调小可以节省电量消耗,同时,调大LED光功率则能够更稳定的探测更远距的物体,这样在应用和能源的利用上更为灵活和合理。

图5 窄视角和宽视角IR LED 的差异
Si1143红外接近传感器能探测到的接近范围可达50cm,如果选择一个合适窄角的透镜和一个红外线滤波器配合使用,让红外线LED的发射半角足够小而使发射光束充分汇聚。同时,红外LED发射功率足够大时,接近范围最大可达到1m。那么此应用不仅仅只局限于手机等手持电子产品,更可广泛用于一些安全探测设备或大屏幕的仪器设备上。
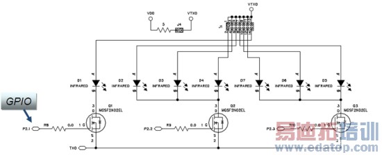
与Si1120不同的是,Si1143带了三个LED驱动,当连接多个红外LED时,如果只有单个LED驱动(如图6所示),则需通过MCU来控制MOS管分时驱动LED,而Si1143(如图7所示)本身就已具备3个LED驱动,所以可以直接连接到不同的LED 引脚,勿需再另加外围器件,为硬件设计节省了成本。另外,Si1143采用?SMBus接口,可兼容I2C通讯,通用性更强,同时也方便软件的设计。

图6

图7
Si1140系列红外接近传感器与竞争对手在一些性能上的对比(如图8所示):

图8
综上所述,Silicon Labs 推出的Si1143红外接近感应系列产品可广泛应用于各种消费类电子产品,例如,手机、复印件、扫描仪以及卫生产品等等;同时在也可广泛应用于如触空面板、机器保险装置、安全系统、自动提款机等工业领域。
1 2
上一篇:中国科学家成功利用超材料创造世上首个“电磁黑洞”
下一篇:GWT选用单芯片多频段、多标准射频收发器LMS6002DFN


