- 易迪拓培训,专注于微波、射频、天线设计工程师的培养
ADS仿真锁相环相位噪声时参考晶振参数加入问题如何解决
录入:edatop.com 点击:
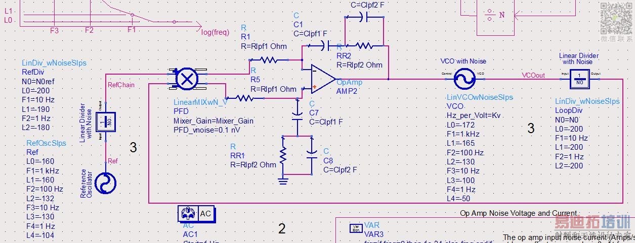
各位大神,我在用ADS仿真锁相环相位噪声时,采用有源滤波器,混频器作为检相器的模式,但是遇到一个问题是参考信号的相位噪声不能如实的加进去,直接上图,如图我的参考信号的相位噪声为:-104dBc/Hz@1Hz,-130dBc/Hz@10Hz。但是在经过输入信号分频器(分频器相噪可忽略,分频系数为1)后测量参考信号并不是-104dBc/Hz@1Hz,-130dBc/Hz@10Hz。而是被恶化了有十几个dB,不知道是为什么,请大神分析解释一下。测试的结果如图,在线等
仿真原理图

相位噪声结果,下表格显示分别为参考信号未经过环路和经过环路后的相位噪声结果

自己顶一下
自个儿琢磨出原因了
申明:网友回复良莠不齐,仅供参考。如需专业帮助,请学习易迪拓培训专家讲授的ADS视频培训课程。
上一篇:多个S1P文件在ADS中使用,求教
下一篇:关于ADS仿真很奇怪的问题
ADS培训课程推荐详情>>
国内最全面、最专业的Agilent ADS培训课程,可以帮助您从零开始,全面系统学习ADS设计应用【More..】
- Agilent ADS教学培训课程套装
- 两周学会ADS2011、ADS2013视频教程
- ADS2012、ADS2013射频电路设计详解
- ADS高低阻抗线微带滤波器设计培训教程
- ADS混频器仿真分析实例视频培训课程
- ADS Momentum电磁仿真设计视频课程
- ADS射频电路与通信系统设计高级培训
- ADS Layout和电磁仿真设计培训视频
- ADS Workspace and Simulators Training Course
- ADS Circuit Simulation Training Course
- ADS Layout and EM Simulation Training Course
- Agilent ADS 内部原版培训教材合集
