- 易迪拓培训,专注于微波、射频、天线设计工程师的培养
电池充电器独特的输入调节环路简化太阳能电池板最大功率点跟踪
电池技术的进步和器件性能的提高已经使人们有可能做出复杂的电子产品,这可在两次充电之间以长时间运行。即便如此,就某些设备而言,通过插入电网的电源插座给电池再充电有时是不可能的。路边的应急电话、导航浮标和偏远的气象监测站仅是少数几种无法接入电网的应用,因此这类应用必须从周围环境收集能量。
太阳能电池板作为能量收集电源有巨大的发展潜力,它们仅需要电池储存所收集的能量,并在光线暗淡时继续供电。太阳能电池板相对昂贵,因此从电池板抽取最大功率对于最大限度地减小电池板尺寸至关重要。比较棘手的问题是,怎样平衡太阳能电池板尺寸和所需功率。太阳能电池板的特性要求是要仔细管理随负载变化的电池板输出功率,以在各种不同的照明条件下,有效优化电池板的输出功率。
就给定照明量而言,太阳能电池板有一个特定产生最大功率的工作点 (参见图 1)。随着照明条件改变,保持在这个峰值功率点上运行的做法,称为最大峰值功率跟踪 (MPPT)。要执行最大峰值功率跟踪功能,常常需要使用复杂的算法,例如周期性地改变电池板的负载,同时直接测量电池板的输出电压和输出电流,计算电池板的输出功率,然后随着照明和 / 或温度条件的改变,强制在提供峰值输出功率的工作点上运行。这类算法一般需要复杂的电路及微处理器控制方法。

图 1:一个太阳能电池板在不同的照明量情况下,电流随电压以及功率随电压的变化。
无论照明量大小,该电池板的输出电压在最大功率点 (VMP) 上都保持相对固定
不过,在太阳能电池板的输出电压和该电池板产生的功率之间存在一种有趣的关系。在最大功率点时,无论照明量大小,太阳能电池板的输出电压都保持相对固定。因此,在电池板工作时,强制保持输出电压在这个峰值功率电压 (VMP) 上,就能使电池板产生峰值输出功率。因此,利用这个 VMP 特性,而不是采用复杂的最大峰值功率跟踪电路和算法,电池充电器就能保持峰值功率传送。
LT3652 电池充电器的几个特点
LT3652 是一款完整的单片降压型且适用于多种电池化学组成的充电器,以高达 32V (绝对最大值为 40V) 的输入电压工作,并以高达 14.4V 的浮置电压给电池组充电。LT3652 含有一种创新性的输入调节电路,该电路采用一种简单和自动的方法以控制充电器的输入电源电压,当使用稳定性不佳的电源 (例如太阳能电池板时),这种方法很有用。LT3652HV 是该充电器的高压版本,能以高达 18V 的浮置电压给电池组充电。
输入调节环路保持太阳能电池板在峰值功率点上运行
如果输入电源电压向着设定值方向下降,那么 LT3652 的输入调节环路就线性地降低输出的电池充电电流。这个闭环调节电路跟随充电电流,因此也就跟随输入电源的负载而变化,这样输入电源电压就可保持为等于或高于设定值。当由太阳能电池板供电时,通过简单地将最低输入电压值设定为等于电池板的峰值电源电压 VMP,LT3652 就能以最大峰值功率跟踪模式工作。所希望的峰值功率电压通过一个电阻器分压器设定。
如果充电时,LT3652 所需要的功率超过了可从太阳能电池板得到的功率,那么 LT3652 的输入调节环路就随之使充电电流降低。之所以出现这种情况,可能是因为所希望的电池充电电流上升,或太阳能电池板照明量下降。在任何一种情况下,该调节环路都保持太阳能电池板的输入电压等于设定的 VMP,正如 VIN_REG 引脚上的电阻器分压器所设定的那样。
该输入调节环路是一种简单和从容的方法以强制特定太阳能电池板在峰值功率点上工作。采用其他稳定性不佳的电源时 (例如输入电源在过流条件下可能出现崩溃的情况),也可以用这个输入电压调节环路来优化运作。
集成和全功能的电池充电器
LT3652 以固定的 1MHz 开关频率工作,具有恒定电流 / 恒定电压 (CC/CV) 充电特性。该器件可用外部电阻器编程,以提供高达 2A 的充电电流,同时充电电流准确度为 ±5%。该 IC 尤其适用于与流行和价格不高的“12V 系统”太阳能电池板有关之电压范围,这类系统的典型开路电压约为 25V。
该充电器采用 3.3V 浮置电压反馈基准,因此用一个电阻器分压器就可设定想要的电池浮置电压在 3.3V 至 14.4V (采用 LT3652HV 时则高达 18V) 的范围内。LT3652 的浮置电压反馈准确度为 ±0.5%。LT3652 的宽输出电压范围适用于很多电池化学组成和配置,包括多达 3 节串联的锂离子 / 聚合物电池、多达 4 节串联的 LiFePO4 (磷酸铁锂) 电池以及多达 6 节串联的密封铅酸 (SLA) 电池。该充电器的高压版本 LT3652HV 也已供货。LT3652HV 以高达 34V 的输入电压工作,可充电至 18V 浮置电压,适用于 4 节锂离子 / 聚合物或 5 节 LiFePO4 电池组。
LT3652 含有一个可编程安全定时器,用来在达到所希望的时间后终止充电。简单地将一个电容器连接到 TIMER 引脚,就能启动该定时器。将 TIMER 引脚短接到地,就可将 LT3652 配置为,当充电电流下降到低于所设定最大值的 10% (C/10) 时终止充电,而 C/10 检测的准确度为 ±2.5%。利用安全定时器实现终止,允许在电流低于 C/10 时进行 Top-Off 型充电。一旦充电终止,LT3652 就进入低电流 (85µA) 备用模式。如果电池电压降至比所设定的浮置电压低 2.5%,那么自动再充电功能就启动一个新的充电周期。LT3652 采用扁平、12 引线 3mm x 3mm DFN 和 MSOP 封装。
节能和具低静态电流的停机模式
LT3652 有一个门限精确的停机引脚,允许利用一个电阻器分压器简单地实现欠压闭锁功能。当处于低电流停机模式时,LT3652 仅从输入电源吸取 15µA 电流。通过使用一个连接到该器件 NTC 引脚的热敏电阻器来监视电池温度,该 IC 还支持温度合格的充电。该器件有两个二进制编码的集电极开路状态引脚,显示了 LT3652 电池充电器的工作状态、/CHRG 和 /FAULT。这些状态引脚可驱动 LED,以发出可视的充电器状态信号,或可用作面向控制系统的逻辑电平信号。
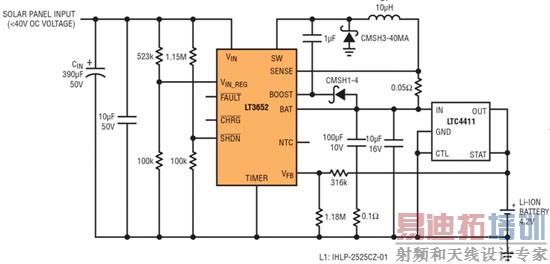
简单的太阳能供电电池充电器
图 2 显示了一个具电源通路管理的 2A 两节 LiFePO4 电池充电器。当太阳能电池板照明不充分时,这个电路从电池向系统负载供电,而当太阳能电池板能提供系统负载所需功率时,就直接从太阳能电池板供电。输入电压调节环路针对具 17V 峰值功率输入的太阳能电池板而设定。该充电器采用 C/10 终止,因此当所需电池充电电流降至低于 200mA 时,充电电路就被停用。这个 LT3652 充电器还用两个 LED 来提供状态和故障信号。这些二进制编码的引脚发出电池充电、备用或停机模式信号以及电池温度故障和坏电池故障信号。

图 2:一个具 17V 峰值功率跟踪和面向两节
LiFePO4 电池的 2A 太阳能电池板电源管理器
输入电压稳定点用太阳能电池板输出与 VIN_REG 引脚之间的电阻器分压器设定。当太阳能电池板的输出向 17V 急剧下降时,就降低最大输出充电电流,该 17V 对应于 VIN_REG 引脚的 2.7V。这个伺服环路就是这样动作,以动态地将充电器系统的功率需求降至太阳能电池板能提供的最大功率,从而保持了太阳能电池板的电能利用率接近 100%,如图 3 所示。
图 3:17V 输入电压调节门限对太阳能电池板峰值功率的跟踪程度超过 98%
希望效率更高
用隔离 FET 取代隔离二极管
在电池电压高于 4.2V 时使用 LT3652,需要一个隔离二极管。这个二极管两端的压降产生了功率损耗项,降低了充电效率。如图 4 所示,用一个 P 沟道 FET 取代该隔离二极管,就可以极大地降低这一功率损耗项。
图 4:一个 2A 的三节 LiFePO4 充电器用 P 沟道 FET 实现输入隔离以提高大电流充电效率
图 4 所示是一个具 10.8V 浮置电压的 3 节 LiFePO4 2A 充电器。这个充电器具 14.5V 输入电压调节门限,且当 VIN ≥ 13V 时,由 SHDN 引脚启动。充电周期终止是由 3 小时的定时器周期控制的。隔离二极管在使用时,通常与输入电源串联,以实现反向电压保护,该隔离二极管被一个 FET 取代了。另外,用一个 10V 的齐纳二极管实现箝位,以防止超过 FET 的 VGS 最大值。如果规定的 VIN 范围没有超过输入 FET 的 VGS 最大值,那么这个箝位就不需要。
在正常充电周期 (ICHG > C/10) 的大电流充电期间,/CHRG 状态引脚保持为低电平。在如图 4 所示的充电器中,这个 /CHRG 信号用来将隔离 FET 的栅极拉低,从而实现了一个低阻抗电源通路,这个通路没有隔离二极管压降,可提高转换效率。图 5 显示,与采用肖特基隔离二极管工作时相比,增加这个隔离 FET 使效率提高了 4%。
图 5:当采用 15V 输入对 10.8V 三节 LiFePO4 电池充电时,
肖特基隔离二极管与隔离 FET 的效率比较
如果该定时器用来实现终止,那么一旦达到 < C/10 的充电电流,该 FET 的本体二极管就提供一个传导通路,/CHRG 引脚就变成高阻抗。如果需要,那么肖特基隔离二极管可以留下来,与该隔离 FET 并联,以在定时器控制的充电周期的 Top-Off 部分提高转换效率。将 FETKEY 作为隔离组件使用,还提高了 Top-Off 效率。
害怕黑暗
用一个理想二极管实现弱光应用
当 LT3652 在有效充电时,该 IC 给开关环路提供一个内部负载,以确保在所有条件下都实现闭环工作。无论何时,只要充电周期有效,就让 BAT 引脚吸收 2mA 电流,这样就可以提供这一内部负载。在太阳能电池板供电的电池充电器中,弱光情况可能使输入太阳能电池板的电压急剧下降至低于输入调节门限,从而使输出充电电流降至零。如果在这种情况下 (即电池板电压保持高于 UVLO 门限) 充电器保持启动状态,那么内部的电池负载就导致电池出现净的漏电流。显然这不是所希望的,幸运的是,通过采用一个单向传递组件,以防止电流从电池回流,就可以消除这种情况。
凌力尔特公司制造了一款高效率传递组件 IC,即 LTC4411 理想二极管,该器件的有效正向压降接近零。由于在传导时该器件的正向压降极低,所以对充电器的总体效率和最终浮置电压的影响是微不足道的。
图 6 所示是一个 LT3652 太阳能供电电池充电器,该充电器利用一个 LTC4411 理想二极管 IC 实现了弱光反向保护。在弱光情况下,如果电池板的电压急剧下降至低于输入调节门限,那么 LT3652 就将电池充电电流降至零。在输入电压保持高于 UVLO 门限的情况下,该充电器保持启动,但停留在零充电电流状态。LT3652 试图使 BAT 引脚吸收 2mA 电流,不过,LTC4411 防止电池的反向传导。

图 6:具理想二极管输出传递组件和太阳能供电的 2A 锂离子电池充电器;
LTC4411 理想二极管 IC 在弱光情况下防止反向传导
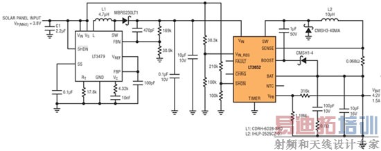
需要升压
没问题。一个两级降压-升压型电池充电器
采用一个前端升压型 DC/DC 转换器,LT3652 就可以用于升压型和升压/降压型充电器应用。该前端转换器产生一个局部高压电源,以使 LT3652 用作输入电源。当采用两个转换器时,LT3652 的输入调节环路可以完美地发挥作用。
图 7 显示了一个由低压太阳能电池板供电和具 4.2V 浮置电压的 1.5A 单节锂离子电池充电器。该充电器设计为用一个峰值功率电压为 3.8V 的太阳能电池板工作。

图 7:低压太阳能电池板为 1.5A 单节锂离子电池的降压 / 升压型充电器供电。
LT3479 升高太阳能电池板的 3.8V 输出,以使 LT3652 充电器工作。
LT3652 的闭环工作系统中包括升压型转换器,从而可将 LT3479 的输入调节至太阳能电池板的 3.8V VMP。
以 1MHz 频率工作的 LT3479 升压型开关转换器用在前端,以产生一个 8V 电源,该电源用来给 LT3652 供电。这个充电器工作时,输入电压低至 3.8V 的输入调节门限,高达 24V 的 LT3479 最大输入电压。当输入电压接近 (或高于) 8V 时,LT3479 升压型转换器不再稳定,最终以 0% 的占空比工作,并通过至 LT3652 的肖特基通路二极管,有效地短路输入电源。因为输入调节环路监视 LT3479 的输入,所以当输入电压向着输入调节门限急剧下降时,LT3652 就减小充电电流,从而降低了 LT3479 升压型转换器的电流需求。该输入电压随着该调节点而变化,同时升压型转换器和 LT3652 充电器一起从太阳能电池板抽取峰值功率。
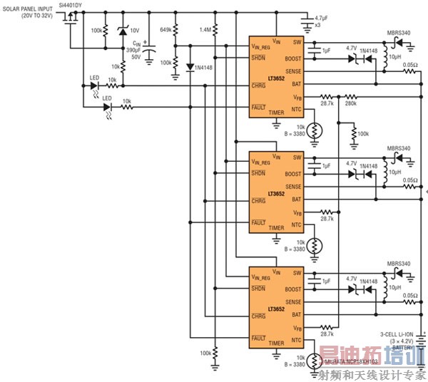
需要更大的充电电流?采用更多的 LT3652 充电器
多个 LT3652 充电器可以并联使用,以产生一个充电电流能力超过单个 LT3652 的充电器。在图 8 所示应用中,由 3 个 2A 的 LT3652 充电器组成的网络是并联连接的,以产生一个 6A、浮置电压为 12.3V、采用 C/10 终止的 3 节锂离子电池充电器。这个充电器与太阳能电源是兼容的,具 20V 输入调节门限。这个充电器还采用了一个输入隔离 FET,以提高充电效率。

图 8:使用 3 个 LT3652 充电器 IC 的 6A 三节锂离子电池充电器
3 个 LT3652 充电器 IC 共用一个共同的浮置电压反馈网络和一个共同的输入调节网络。建议使用具 250kΩ 等效电阻的反馈网络,以补偿进入 LT3652 VFB 引脚的输入偏置电流。既然在这个充电器中 3 个 LT3652 共用同一个反馈网络,那么输入偏置电流也是通过该网络分享的,所以网络等效电阻降至 250kΩ/3,即约为 83kΩ。
由于基准电压的容限,在进行自动再充电时,这些 IC 中的某一个有可能先于其他 IC 加电。在这种情况下,电池以 2A 的最大电流自动再充电。如果电池由于 >2A 的负载而持续放电,那么第二个充电器就加入工作。更大的放电电流将使第三个充电器 IC 也加入工作,从而允许该充电器产生全部 6A 系统充电电流。所有 LT3652 的 /CHRG 引脚都连在一起,以启动输入隔离 FET,这样该 FET 就呈现低阻抗,而不管这些 IC 自动重启的顺序。
3 个 LT3652 共用 NTC 和状态功能,同时每个 IC 都使用专门的 NTC 热敏电阻器。这些 IC 的集电极开路状态引脚短接在一起,这样任何或所有充电器启动工作后,/CHRG 状态指示灯都会亮起。类似地,任何 IC 的 NTC 故障都会使 /FAULT 状态指示灯亮起。每个 LT3652 的 NTC 功能都是相互从属的,而这种从属性是通过所有 3 个 IC 的公共 /FAULT 引脚与公共 VIN_REG 引脚之间连接的二极管实现的。如果任何一个 IC 出现了 NTC 故障,那么这个二极管就将 VIN_REG 引脚拉低至低于 VIN_REG 门限,这将停用所有输出充电电流,直到温度故障情况解除为止。
结论
LT3652 是一款通用的平台,适用于简单和高效率的太阳能供电电池充电器解决方案,适合种类繁多的电池化学组成和配置。LT3652 同样适用于在家中以传统方式供电的应用,提供了小型、高效率的充电解决方案,适用于多种电池化学组成和电池组电压。
这些太阳能供电的充电器解决方案保持太阳能电池板的利用率接近 100%,从而由于最大限度地减小了电池板面积,而降低了解决方案的成本。该 IC 紧凑的尺寸加之不太多的外部组件需求,允许构成既纤巧又不昂贵的独立充电器系统,从而使便携式电子产品真正不依赖于电网而提供了一种简单和高效率的解决方案。
射频工程师养成培训教程套装,助您快速成为一名优秀射频工程师...
天线设计工程师培训课程套装,资深专家授课,让天线设计不再难...
上一篇:数字电源是正确选择吗?
下一篇:DC-DC转换器中PCB布线寄生电感对于效率的影响

