- 易迪拓培训,专注于微波、射频、天线设计工程师的培养
反激式控制器免除了光耦合器并简化了设计
引言
包括电信和数据通信在内的众多 DC/DC 转换器应用都需要隔离式输出。许多数据通信系统通过一根 48V 总线来分配功率,而且由于存在大量可用的 48V 功率,因此必需进行从该总线至子系统工作电压的隔离型 DC/DC 转换,以增强可靠性并在发生故障或短路的情况下提供安全保护。在系统内部的每块外设板卡之上一般都布设有一根隔离式中间总线转换器,用于向负载点稳压器提供一个较低的总线电压。这些中间总线转换器的功率有可能从几瓦到几百瓦不等,而且通常是 DC/DC 模块。此类模块采用标准的焊脚和结构封装,从而使其成为一种快速适用型解决方案。这可能意味着工程设计时间的缩短以及产品面市进程的加快,然而,电源模块会招致额外的成本,而且在大多数场合中模块制造商都不允许客户控制模块内部所使用的组件。MOSFET、二极管或变压器等内部组件的变更有可能显著地改变模块的 EMI 特性。此外,模块内部的此类变更在标准的生产流程测试程序中常常发现不了。不过,功率转换技术的近期发展已使较低功率隔离型转换器的设计大为简化,并允许对设计中所采用的全部组件进行控制。
而且,对于那些需要将接地点与噪声输入电压 (例如:汽车电池和工业输入) 分离开来的噪声敏感型器件而言,隔离也可能是必要的。除此之外,显示器、可编程逻辑控制器、GPS 系统以及某些医疗监控设备也都会遭受噪声总线电压的负面影响。
在隔离型 DC/DC 应用中广泛使用反激式转换器已有多年;然而,它们却未必是设计人员的首选。电源设计师选用反激式转换器并不是因为它们可降低设计难度,而是迫于较低功率隔离要求的压力,实乃不情愿之举。由于控制环路中众所周知的右半平面零点的原因,反激式转换器存在稳定性问题,而且光耦合器的传播延迟、老化和增益变化还会使该问题进一步复杂化。此外,反激式转换器还需要专门花费大量的时间进行变压器的设计,而由于可供选择的市售变压器品种有限且有可能需要定制变压器,所以导致此项设计工作变得愈发复杂。不过,凌力尔特公司近期发布的 LT3748 隔离型反激式控制器解决了此类反激式设计的诸多难题。
新型反激式 IC 简化了设计
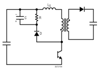
首先,LT3748 免除了增设光耦合器、副端基准电压和电源变压器附加第三绕组的需要,同时保持了主端与副端之间的隔离 (只有一部分必须横跨隔离势垒)。LT3748 运用了一种主端检测方案,该方案能通过反激式变压器主端开关节点波形来检测输出电压。在开关断开期间,输出二极管负责向输出端提供电流,而输出电压被反射至反激式变压器的主端。开关节点电压的数值是输入电压与反射输出电压之和 (LT3748 能够重构)。这种输出电压反馈技术在整个线路电压输入范围、温度范围以及一个 2% 至 100% 的负载范围内实现了优于 ±5% 的总调节准确度。图 1 示出了一款采用 LT3748 的反激式转换器原理图。

图 1:采用主端输出电压检测的 LT3748 反激式转换器
LT3748 可接受一个 5V 至 100V 的输入电压,处于该范围内的输入电压可以直接施加至 IC,而无需使用一个串联降压电阻器。由于具有高电压板上 LDO 并采用 MSOP-16 封装 (去掉了 4 个引脚以实现额外的高压引脚间隔),因此该器件能在高输入电压条件下可靠运作。另外,这款器件的板上栅极驱动器可为一个外部 NPN 电源开关供电,使得它能够提供高达 50W 左右的功率 (其最大输出功率取决于外部组件选择、输入电压范围和输出电压)。
此外,LT3748 所运用的边界模式操作进一步简化了系统设计,并缩减了总体转换器的外形尺寸和占板面积。LT3748 反激式转换器在副端电流减小至零之后立即接通其内部开关,并在开关电流达到预定电流限值时关断。于是,它始终工作在连续导通模式 (CCM) 和不连续导通模式 (DCM) 的转换之时,这通常被称为边界模式或临界导通模式。该器件的其他特点包括可编程软起动、可调电流限值、欠压闭锁和温度补偿。输出电压由变压器匝数比以及两个与 RFB 和 RREF 引脚相连的外部电阻器设定。
主端输出电压检测
隔离型转换器的输出电压检测通常需要一个光耦合器和副端基准电压。光耦合器用于通过光链路来传送输出电压反馈信号,同时保持隔离势垒。然而,光耦合器传输比会随着温度和老化而有所改变,从而使其准确度下降。光耦合器还引入了一个传播延迟,进而导致较慢的瞬态响应 (因部件的不同可能是非线性的),这还会造成一款设计在不同的电路中表现出不同的特性。也可以采用一种使用附加变压器绕组 (用于实现电压反馈) 的反激式设计,以代替光耦合器对反馈环路实施补偿。然而,这个附加的变压器绕组会增加变压器的尺寸和成本。
LT3748 通过检测变压器主端上的输出电压免除了增设一个光耦合器或附加变压器绕组的需要。如图 2 所示,输出电压可在功率晶体管关断期间的主端开关节点波形上准确地测量,其中的 N 为变压器的匝数比,VIN 为输入电压,而 VC 为最大箝位电压。

图 2:典型的开关节点波形
边界模式操作缩减了转换器尺寸并改善了调节性能
边界模式控制是一种可变频率电流模式开关方案。当内部电源开关接通时;变压器电流增加,直至达到其预设电流限值设定点为止。SW 引脚上的电压上升至 “输出电压 / 变压器副端-主端匝数比” + “输入电压”。当流过二极管的副端电流减小至零时,SW 引脚电压下降至低于 VIN。内部 DCM 比较器检测到这一情况并重新接通开关,从而重复该循环。
边界模式在每个周期的末端使副端电流归零,因而使得寄生阻性压降不会引起负载调节误差。此外,主端反激式开关始终在零电流时接通,而且输出二极管没有反向恢复损耗。功率损失的这种减少使得反激式转换器能够在一个较高的开关频率下运作,这反过来又缩减了变压器的尺寸 (相比于较低频率的替代设计方案)。图 3 示出了 SW 电压和电流以及输出二极管中的电流。 [p]

图 3:边界模式中的反激式转换器波形
由于始终在二极管电流零交叉点上进行反射输出电压的采样,因此负载调节性能在边界模式操作中得到了大幅度的改善。LT3748 通常可提供 ±3% 的负载调节。
变压器的选择和设计考虑因素
就 LT3748 的成功应用而言,变压器的规格和设计可能是最为关键的部分了。除了处理高频隔离型电源变压器设计的常见注意事项 (实现低漏电感和紧密耦合) 之外,还必须严格控制变压器的匝数比。由于变压器副端上的电压是由主端上的采样电压推知的,因此必须严格控制匝数比以确保获得一致的输出电压。各变压器之间 ±5% 的匝数比容差有可能在输出电压中产生超过 ±5% 的变化。幸运的是,大多数磁性元件制造商都能够保证 ±1% 或更好的匝数比容差指标。
凌力尔特公司与主要的磁性元件制造商进行了合作,以生产供 LT3748 使用的预设计型反激式变压器。表 1 是一张缩略表,罗列了一些推荐使用的市售变压器,制造商为 Wurth Electronics 和 Pulse Engineering 公司。完整列表请见 LT3748 产品手册。这些变压器一般能够承受 1500VAC 的主端至副端击穿电压 (持续时间为一分钟)。也可以使用击穿电压更高的变压器和定制变压器。
表 1:LT3748 采用的市售变压器
另外,凌力尔特还提供了名为 “LTspice” 的免费仿真软件,该软件可从我们的网站下载。LT3748 可以采用表 1 中所列的任意变压器来建模,能够产生非常逼真的仿真结果,有助于简化此类转换器的设计。仿真电路包含的信息有:电路启动的方式、其在不同输入电压条件下对于负载阶跃的反应、以及共模电流在不同的情况下是怎样流动的。借助该软件,可以很容易地完成设计变更并了解相关的变更对于其电路性能的影响。
变压器漏电感
在电源开关断开之后,变压器主端或副端上的漏电感会在主端上引发一个电压尖峰。在必须消耗更多储能的较高负载电流条件下,该电压尖峰将变得愈发突出。通过变压器绕组的紧密耦合可以最大限度地减小漏电感,并可通过读出一个变压器绕组上的电感 (使其他绕组短路) 来测量漏电感。
下面图 4 中示出的简单 RCD (电阻器、电容器和二极管) 箝位电路可防止漏电感尖峰超过功率器件的击穿电压。所有的 LT3748 应用电路中都包括此电路,而肖特基二极管则因其快速接通时间而常常成为吸振器的最佳选择。

图 4:RCD 箝位电路
图 5 示出了一款采用 LT3748 的演示电路板。该电路可接受一个范围从 22V 至 75V 的输入电压,并在高达 2.5A 的电流条件下产生一个隔离型 12V 输出。

图 5:LT3748 应用电路的照片 (尺寸:38mm x 19mm x 9.5mm)
结论
尽管隔离型反激式转换器的设计对于设计工程师来说并不简单;但是除了采用模块或复杂的分立式实现方案之外,如今我们有了一种替代方案。基于 LT3748 的电路无需光耦合器、副端基准电压和电源变压器的附加第三绕组,因而显著地简化了隔离型反激式转换器的设计。该器件保持了主端至副端隔离 (只有一部分横跨隔离势垒)。容易购置的市售变压器避免了采用定制变压器的需要。LT3748 具有一个 5V 至 100V 的工作输入电压范围,并能够提供高达 50W 左右的连续输出功率,从而使其成为众多电信、数据通信和工业应用的合适之选。
射频工程师养成培训教程套装,助您快速成为一名优秀射频工程师...
天线设计工程师培训课程套装,资深专家授课,让天线设计不再难...
上一篇:不对称半桥同步整流DC/DC变换器
下一篇:关于电力电子装置谐波问题的综述

