- 易迪拓培训,专注于微波、射频、天线设计工程师的培养
反激变换器副边同步整流控制器STSR3应用电路详解
摘要:为大幅度提高小功率反激开关电源的整机效率,可选用副边同步整流技术取代原肖特基二极管整流器。它是提高低压直流输出开关稳压电源性能的最有效方法之一。
关键词:反激变换器;副边同步整流控制器STSR3;高效率变换器
2.7 预置时间( t ant)防止原边和副边共态导通
实现同步整流的一个主要难题,是确保控制IC送出的驱动信号正确无误,以防止在副边的同步整流器与原边开关管之间出现交叉的“共态导通”。其示意图可见图16中波形。当原边MOSFET导通时,图16中电压 V s倾向于负极性。如果副边同步MOSFET关断时带有一些延迟,那么在原边和副边之间就会出现一个短路环节。为了避免这种不希望的情况发生,在原边MOSFET导通之前,同步MOSFET必须是截止的,这表明有必要设置一定量的“预置”时间 t ant。
图16 在副边出现的短路示意图
图17给出了详细展开的正常工作情况时,CK时钟信号与OUTGATE输出驱动信号之间的定时关系图。芯片内部的定时 t ant提供了所需要的预置时间,从而避免了共态导通的出现。按表1的供电条件使用脚SETANT, t ant有三种不同的选择值。在脚SETANT外接电阻分压器供电,可得到表1中所需的该脚电压值和预置时间。
图17 STSR3给出的定时信号
表1 预置时间条件与数值表
| 工作条件 | 数值 |
|---|---|
| 0<SETANT<(1/3) V cc | 175ns |
| (1/3) V cc<SETANT<(2/3) V cc | 150ns |
| (2/3) V cc<SETANT< V cc | 225ns |
芯片内的数字控制单元产生这些预置时间,是通过计算在开关周期之中包含的高频脉冲数目来完成的。由于该系统具有数字性能,在计数过程中会丢失一些数位,从而导致输出驱动信号中发生跳动。表1中的预置时间值是一个平均值,考虑了这种跳动因素。图18给出了OUTGATE关断期间的跳动波形。
图18 OUTGATE关断时的跳动波形
2.8 空载与轻载工作状态
当占空比<14%时,STSR3的内部特性能使OUTGATE关闭,并且切断芯片内部大多数电路供电,从而减小器件的功耗。在这种条件下,变换器的低输出电流,是由同步MOSFET的体二极管来完成的。当占空比>18%时,IC再次起动,所以具有4%的滞后量。当原边的PWM控制器在极轻输出负载下发生突发状态时,这种特性仍能维持STSR3系统正确工作。
输出驱动器具有承受大电流的能力,源极峰值达2A,加散热器后可达3A。因此同步MOSFET开关极快,允许并联几只MOSFET以减小导通损耗。在供电期间的高电平是 V cc,所以芯片只驱动具有逻辑电平栅极门限的MOSFET。
2.9 瞬态特征及实测波形
在负载发生大变化时,占空比可在几个开关周期里从低值极快地变为高值,反之亦然。但OUTGATE给出的预置时间,是根据计算开关周期(频率),而非依据占空比。即使在占空比快速变化时,它也能正确地提供预置时间,从而始终为同步MOSFET提供正确的驱动。图19给出了占空比在一个周期里从50%变成80%,随即又返回50%时的测量波形。图20给出了OUTGATE正确提供的预置时间,从图中看到是131ns。
图19 占空比极快变化波形图之一 占空比快变50%80%
图20占空比极快变化波形图之二 OUTGATE提供了正确的预置时间131ns
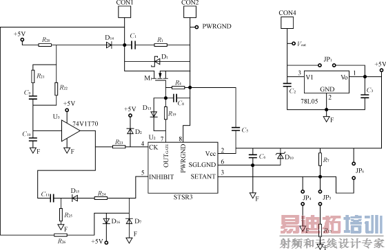
2.10 同步整流控制器STSR3的典型应用电路图
图21给出了STSR3的典型应用电路板测试图。该电路可替代反激变换器中的整流二极管,用外部时钟检测器进行同步,可用于各种类型的反激变换器,例如AC/DC或者DC/DC。图中的一些电路不是必需的,例如,当原边开关截止时如果没有振铃出现,那么 R 24,D15, R 25和 C 11就可以删掉。用TO-220塑壳封装的同步MOSFET可装配在电路板上。ST公司提供的适合作同步整流的MOSFET产品型号、规格列在表2中。
图21 同步整流控制器STSR3典型应用试验电路板 [p]
表2 ST公司提供的专用于同步整流器超低导通电阻的MOSFET新品规格
| P/N | V Dss/V | R DS(on)@5V/mΩ | I D(cont)/A |
|---|---|---|---|
| STP100NF03L-03 | 30 | 4.5 | 100 |
| STP80NF03L-04 | 30 | 5 | 80 |
| STP90NF03L | 30 | 12 | 90 |
| STP85NF3LL | 30 | 9 | 85 |
| STP70NF3LL | 30 | 12 | 70 |
| STP100NF04L | 40 | 5 | 100 |
| STP80NF55L-06 | 55 | 8 | 80 |
| STP60NF06L | 60 | 16 | 60 |
| STP80NF75L | 75 | 13 | 80 |
| STP40NF10L | 100 | 36 | 40 |
该电路板,能在反激式变换器中,很容易地将二极管整流改变为MOSFET同步整流。表3详细地列出了电路板上选择每个元器件时的注意事项。
2.11 主芯片STSR3印刷电路板的设计布局
任何一种高频开关电源,都需要一个良好的PCB设计布局,以实现整机系统性能的最高指标,并解决干扰的辐射传导问题。电路板上元器件的排放位置、引脚走线和宽度等,都是主要的课题。本文将给出一些基本的规则,使PCB设计者能制作出良好的STSR3电路板布局。
在PCB上画线时,所有电流的走线都应尽量缩短和加粗,使走线电阻和寄生电感为最小值,以增进系统的效率和降低干扰的辐射传导。电流返回的路径安排是另一个有决定意义的课题。信号的地线SGLGND与功率地线PWRGND应分别布线,并且都接芯片的信号地线脚。印刷电路板各元器件布局如图22所示。
图22 STSR3印刷电路板各元器件布局(注:为了便于看清楚,该板的实际面积被放大了)
由于脚INHIBIT接芯片内部-25mV比较器,它对布线较敏感,所以要使板上接INHIBIT的连线尽可能缩短。作为经验,信号电流的走线应远离脉冲电流或快速开关电压的走线,以避免在它们之间出现耦合效应。
图23给出了从元器件焊接的正面(即顶部端)看到的印制板铜箔(按1:1面积尺寸)的绘线布局;图24则给出了印制板背面(即底部端)铜箔绘线,有十几个园形穿孔点。
图23 印制板正面铜箔走向布局
图24 印制板背面铜箔布局
表3 选用同步整流STSR3典型应用电路板各单元器件注意事项
| (1)供电单元 |
|---|
| C 5, C 6 100nF、瓷介, V cc旁路电容器 |
| U1标准电压调节器,供5V电源(SOT89)若板上已有5V,则去掉U1,闭合跨接线 |
| C 27 8L05的输入电容器(330nF),瓷介 |
| C 37 8L05输出电容器(150nF),瓷介 |
| D10 当电压高于5.6V时保护 V cc |
| JP1 若电路板上已可得到5V,则闭合该跳线 |
| (2)同步单元 |
| D2 当电压高于 V cc时保护脚CK(如果使用U3,则不需要它) |
| D14 阻断来自同步整流器漏极的高压 |
| R 20 拉住电阻器(3.3kΩ) |
| R 21 加速电阻器(10kΩ) |
| R 22 低通滤波器电阻(10kΩ) |
| R 23 脚CK串联电阻器(1kΩ) |
| C 9 加速电容器(22pF) |
| C 10 低通滤波器电容(10pF) |
| U3 非反向缓冲器ST74V1T70 |
| (3)禁止电路 |
| R 26 当同步整流漏极电压高于 V cc时限制去二极管D16的电流 |
| D16 当电压高于 V cc时保护脚INHIBIT。若流入该脚电流小于10mA,则不必要 |
| D7 在负极性电压时保护脚INHIBIT。 |
| D15 阻止 C 11放电 |
| R 24 消隐电路综合电阻器 |
| R 25 消隐定时电阻器 |
| C 11 消隐定时电容器 |
| (4)预置电路 |
| R 7, R 13=10kΩ×2设置预置时间的电压电平 |
| JP6,JP5,JP4 分别设置最大、中间、最小预置时间 |
| (5)功率级电路 |
| M1 同步MOSFET(TO220封装) |
| R 4 栅极拉下电阻器 |
| R 19 栅极串联电阻器(典型值0Ω) |
| C 8 栅极电容器,避免SRMOS管出现d v /d t 导通(在普通应用中不必要) |
| D13 加速截止SR-MOS(若用R19时) |
| C 1, R 1 小型缓冲器可减小同步MOSFET的截止尖峰 |
| D1 肖特基整流管并联在同步MOSFET漏—源极之间,在栅极驱动有延迟时间情况下,它可以在电压下降时提高变换器的效率。 |
[p]
2.12 怎样用STSR3控制板便捷替换原二极管
图25给出了用简便方法,在原有反激变换器上,去掉已安装的副边整流二极管,换上同步整流STSR3控制板的示意图。如果原 V out等于或大于5V,就把新板上的 V s电压线接到 V out;若它低于5V,仍把 V s接到MOS漏极。
图25 用简便方法替换原反激变换器副边二极管示意图
3 结语
专用于控制同步整流的新器件已问世,它能提高AC/DC或DC/DC反激式变换器的效率。STSR3对于原边PWM控制器是完全透明的,它工作在副边。该器件能工作在任何拓扑结构,为同步MOSFET开关管提供正确的驱动信号。以上介绍的控制板在任意现存的反激变换器上,均能以简单有效的方法实现同步整流。
射频工程师养成培训教程套装,助您快速成为一名优秀射频工程师...
天线设计工程师培训课程套装,资深专家授课,让天线设计不再难...
上一篇:一种多路输出军用车载电源的设计
下一篇:无源无损缓冲电路及其新拓扑

