- 易迪拓培训,专注于微波、射频、天线设计工程师的培养
电流型控制反激DC/DC变换器的设计与实现
摘要:介绍了一种大功率电流型控制反激DC/DC变换器的设计与实现,并提出了一种更简洁的储能式变压器的设计方法,设计并研制成功1kW27V/190V样机,具有过载短路能力强、体积小、重量轻等优点。
关键词:反激变换器;大功率;电流控制
1 引言
静止变流器一般采用DC27V/DC190V/AC115V400Hz的变换结构,前级将输入的27V直流电转换为190V直流电,后级逆变环节将190V直流电变换为用电设备所需的115V/400Hz交流电。由于反激变换器具有电路拓扑简洁、输入电压范围宽、输入输出电气隔离、体积重量小等优点,因而将其作为静止变流器的前级电路拓扑,将会使整个静止变流器的体积重量下降,以实现更高的功率密度。
2 电流型控制反激DC/DC变换器
2.1 功率电路
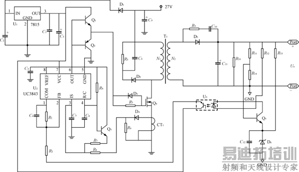
因为输入为低压大电流,故选用单管反激式拓扑结构,如图1所示。针对这一结构主功率开关上必须加缓冲电路,否则开关管关断时漏感能量无处释放,将会引起电压尖峰击穿功率管。常用的缓冲电路有LCD、RCD和有源箝位三种,考虑电路开关频率较高(80kHz),所以LCD缓冲不可取;而采用有源箝位,箝位开关管要取很大电流定额,且变压器初级有很大环流不利于提高效率,故有源箝位也不可用;RCD缓冲具有无源、电路简洁的特点,如果参数调试合理不会对效率造成太大影响,故被实验样机采用。
图1 RCD缓冲单管反激式变换器电路拓扑
2.2 控制方案
反激变换器具有电流源性质,开环不能开路,否则输出电压极高。作为静止变流器的直流环节使用,当后级逆变桥的四个功率管均关断时,对前级的反激变换器输出端就相当于开路,因而必须采用电压闭环控制;同时为提高电源的性能,采用电流型控制技术,这种电流电压双闭环控制使系统具有瞬态响应快、稳定性高、内在限流能力等优点。
2.3 电路组成
研制的1kW样机电路,如图2所示。整个电路的核心为UNITRODE公司的电流型PWM芯片UC3843N,该芯片原用于设计200W以下的小功率开关电源,这里将其变通使用。Q1、Q2构成图腾柱以增大驱动能力,Q3作射极跟随器取出UC3843的锯齿波,CT1取样主开关管的电流信号, R 7、 R 8将电流信号与锯齿波相叠加作斜坡补偿,以消除电流控制型调节器在占空比大于50%时固有的次谐波振荡, R 7、 R 8的比值可以决定斜坡补偿的深度。 R 13、D6构成基准电压源,Q5为误差放大管,光电耦合器U3将误差电压反馈给UC3843N,构成电压闭环,同时保证电气隔离。
图2 原理样机电路组成
3 关键电路参数设计
3.1 储能式变压器
设电流临界连续时的功率为总输出功率的1/5,则
B
m=
B
(1)
式中: B m为最大磁密;
B 为偏置点磁密。
则磁密变化量Δ B 为
Δ B =2( B m- B )(2)
原边匝数 N 1为
N
1=
(3)
式中: U imin为最小输入电压;
t onmax为开关管最大导通时间; [p]
S 为磁芯截面积。
电流临界连续时原边电感 L 1min为
L
1min=
η(4)
式中: P omin为临界连续功率;
T s为开关周期;
η为变换效率。
储能式变压器磁芯气隙δ为
δ=
(5)
式中: I 1p为原边最大峰值电流;
μ0为真空的磁导率。
3.2 功率开关管
开关管的电压应力 U DS和电流应力 I 1p分别为
U
DS=
U
imax+
U
o (6.a)
I
1p=
I
1avg+
Δ
I
=
t
onmax (6.b)
式中: I 1avg为原边电感电流平均值;
Δ I 为原边电流脉动值。
3.3 整流二极管
二极管D5的电压应力 U D5和电流应力 I D5p分别为
U
D5=
U
i+
U
o(7.a)
I D5p= I 2p(7.b)
式中: I 2p为副边最大峰值电流。
3.4 RCD箝位电路
箝位电容 C 6为
C
6≥
牛8)
式中: U reset为箝位电容 C 6的初始电压;
L 1K为变压器原边对副边的漏感。
箝位电阻 R 3要满足
(
U
DS-
U
i)
≥
U
o(9)
式中: t off为开关管的截止时间。
3.5 死负载 R 10的选取
由于空载时占空比非常小,且会引起间歇振荡,需加上死负载,其值在调试中决定,在系统稳定的前提下,其阻值越大越好。
4 原理样机试验
设计实例:额定输出功率1000W,输入电压27V,输出电压190V,开关频率80kHz,储能式变压器磁芯R2KBDPM74,绕组匝数 N 1/ N 2=4/28,磁芯气隙3.2mm,最大占空比为0.6,箝位电阻 R 3为51Ω,箝位电容 C 6为5.6μF,箝位二极管D2为DSEI60-06,整流管D5为DSEI30-10,死负载 R 10取为10kΩ;电流互感器CT1的匝比是1/250,磁芯采用Φ27超微金磁环。
样机试验波形如图3所示,图3(a)、(b)分别是空载时的开关管的电流波形和漏源电压波形,其中电流波形是从取样电阻 R 6上测得;图3(c)、(d)分别是满载时的开关管的电流波形和漏源电压波形。该电源从空载到满载时,输出电压波动小于1% U o,说明电源的负载调整率是相当高的。
CH1 5V CH2 25V M 5μ s CH1: u gs CH2: i d ( a) 空 载 功 率 开 关 电 流 波 形 [p]
CH1 5V CH2 100A M 5μ s CH1: u gs CH2: uds ( b) 空 载 功 率 开 关 漏 源 电 压 波 形
CH1 5V CH2 25V M 5μ s CH1: u gs CH2: i d ( c) 满 载 功 率 开 关 电 流 波 形
CH1 5V CH2 100A M 5μ s CH1: u gs CH2: u ds ( d) 满 载 功 率 开 关 漏 源 电 压 波 形
图3 原理样机试验波形
5 结语
反激式变换器完全可用于大功率场所,且具有体积小重量轻的优点。研制成功的原理样机具有功率密度高、稳定性高、变换效率较高、内在的过载与短路电流限制等综合性能,在各种功率应用场所有重要的应用价值。
射频工程师养成培训教程套装,助您快速成为一名优秀射频工程师...

