- 易迪拓培训,专注于微波、射频、天线设计工程师的培养
基于HIP6004E的降压型DC/DC变换器的设计
1 引言
HIP6004E是降压型同步整流PWM控制器和输出电压监控器,它在一个很小的封装(SOIC-20或TSSOP-20)内集成了PWM控制,输出电压调节,电压监视和过压、过流保护等功能,可在DC 1.050~1.825V范围内,以25mV的增量精确调节输出电压。另外,它还具有软启动,工作频率宽范围可调,遥控开关机,快速的动态响应,输出功率大,电压稳定度好等特点。这些优点使HIP6004E可以广泛应用于高性能微处理器供电(如Pentium Ⅲ和其它微处理器)和高功率DC/DC变换器及低电压分布式供电系统中。
2 HIP6004E引脚功能和工作原理
2.1 引脚功能
HIP6004E引脚排列如图1所示。
图1 引脚排列
各引脚功能如下:
脚1(VSEN) 电压检测脚,连接到变换器的输出电压端,PGOOD和OVP信号,利用该信号来检测输出电压的状态和进行过压保护;
脚2(OCSET) 过流设定脚,用来设定过流保护值;
脚3(SS) soft start,从该脚连接一个电容到地,设定变换器的软启动间隔时间,也可用来作为变换器的使能端,开启/关闭变换器;
脚4-脚8(VID25mV,VID0-VID3) 5位DAC的输入脚,通过这5个脚可对内部电压参考(DACOUT)进行编程,而DACOUT的输出用来设定变换器的输出电压,同时也用来设定PGOOD和OVP的门槛电压;
脚9(COMP) 内部误差放大器的输出,用来补偿变换器的电压反馈信号;
脚10(FB) 内部误差放大器的反相输入,用来补偿变换器的电压反馈信号;
脚11(GND) 信号地;
脚12(PGOOD) 电源好信号,OC门输出,用来指示变换器输出电压的状态;当输出电压超出DACOUT参考电压的±10%范围时,该信号变低,说明电压不正常;
脚13(PHASE) 将其连到上端MOSFET的源极,用来监视MOSFET的电压降,从而实现过流保护,同时,它也是上端MOSFET门极驱动的返回路径;
脚14(UGATE) 将其连到上端MOSFET的门极,提供门极驱动信号;
脚15(BOOT) 提供上端MOSFET的偏置电压;
脚16(PGND) 功率地,将下端MOSFET的源极接该脚;
脚17(LGATE) 将其连到下端MOSFET的门极,提供门极驱动信号;
脚18(VCC) 芯片工作电压输入;
脚19(OVP) 过压输出信号;
脚20(RT) 用来设置振荡器的开关频率。
2.2 工作原理
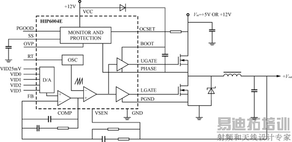
HIP6004E内部框图如图2所示。它由数模转换器,电压参考,误差放大器,振荡器,PWM比较器,软启动电路,过压、过流保护电路,门极控制逻辑电路,上电复位电路等部分组成。
图2 HIP6004E内部框图
上电后,HIP6004E自动进行初始化,无需特殊的加电顺序。POWER-ON(POR)实时监测芯片工作电压( V cc)和变换器的输入电压( V in),当两种电压都超过设定门槛值时,开始进行软启动过程。芯片内部的10μA电流源对接在脚3(SS)的软启动电容进行充电,脚3电压缓慢上升,并将误差放大器的输出电压(COMP)和参考电压(同相端输入)都钳位为脚3电压。当脚3电压上升到一定幅度时,与振荡器产生的三角波进行比较,产生PHASE脉冲对输出电容进行充电。当输出电压达到一定幅值后,参考电压开始控制输出电压。当脚3电压超过DACOUT电压后,输出电压进入调节过程。这种软启动方法使输出电压快速地,可控地上升。软启动过程结束后,进入正常运行状态,产生PWM波使上下端两个MOSFET交替导通,并通过电压反馈电路来维持输出电压的稳定。
3 DC/DC变换器的设计
基于HIP6004E的典型DC/DC变换器电路如图3所示,以下详细介绍设计过程。
图3 典型DC/DC变换器电路 [p] 3.1 开关频率设置
HIP6004E的开关频率在50kHz~1MHz内可调节,自由振荡频率为200kHz。在实际应用中,调节开关频率主要是考虑,高开关频率可以使用较小容量的输出滤波电感和电容。
当脚20(RT)对地接一个电阻时,开关频率将增大,开关频率由式(1)决定。
f
s=200kHz+
(1)
当脚20对脚18(VCC)接一个电阻时,开关频率将减小,开关频率由式(2)决定。
f
s=200kHz-
(2)
3.2 输出电压编程
HIP6004E变换器的输出电压可在DC1.050~1.825V范围内精确调节,变化幅度每档为25mV。通过5个VID管脚对内部的DAC进行编程,可对输出电压进行精确的控制。编程表如表1所示。当管脚与地相连时编码为0;通过上拉电阻与VCC相连或悬空时编码为1。也可接受5位TTL电平信号进行编程。
表1 输出电压编程表
| PIN NAME |
Nominal Output
Voltage DACOUT | PIN NAME |
Nominal Output
Voltage DACOUT | ||||||||
|---|---|---|---|---|---|---|---|---|---|---|---|
| VID25mV | VID3 | VID2 | VID1 | VID0 | VID25mV | VID3 | VID2 | VID1 | VID0 | ||
| 0 | 0 | 1 | 0 | 0 | 1.050 | 0 | 1 | 1 | 0 | 0 | 1.450 |
| 1 | 0 | 1 | 0 | 0 | 1.075 | 1 | 1 | 1 | 0 | 0 | 1.475 |
| 0 | 0 | 0 | 1 | 1 | 1.100 | 0 | 1 | 0 | 1 | 1 | 1.500 |
| 1 | 0 | 0 | 1 | 1 | 1.125 | 1 | 1 | 0 | 1 | 1 | 1.525 |
| 0 | 0 | 0 | 1 | 0 | 1.150 | 0 | 1 | 0 | 1 | 0 | 1.550 |
| 1 | 0 | 0 | 1 | 0 | 1.175 | 1 | 1 | 0 | 1 | 0 | 1.575 |
| 0 | 0 | 0 | 0 | 1 | 1.200 | 0 | 1 | 0 | 0 | 1 | 1.600 |
| 1 | 0 | 0 | 0 | 1 | 1.225 | 1 | 1 | 0 | 0 | 1 | 1.625 |
| 0 | 0 | 0 | 0 | 0 | 1.250 | 0 | 1 | 0 | 0 | 0 | 1.650 |
| 1 | 0 | 0 | 0 | 0 | 1.275 | 1 | 1 | 0 | 0 | 0 | 1.675 |
| 0 | 1 | 1 | 1 | 1 | 1.300 | 0 | 0 | 1 | 1 | 1 | 1.700 |
| 1 | 1 | 1 | 1 | 1 | 1.325 | 1 | 0 | 1 | 1 | 1 | 1.725 |
| 0 | 1 | 1 | 1 | 0 | 1.350 | 0 | 0 | 1 | 1 | 0 | 1.750 |
| 1 | 1 | 1 | 1 | 0 | 1.375 | 1 | 0 | 1 | 1 | 0 | 1.775 |
| 0 | 1 | 1 | 0 | 1 | 1.400 | 0 | 0 | 1 | 0 | 1 | 1.800 |
| 1 | 1 | 1 | 0 | 1 | 1.425 | 1 | 0 | 1 | 0 | 1 | 1.825 |
3.3 元器件的选择和参数计算
3.3.1 输出电容
输出电容用来对输出进行滤波并提供负载瞬时电流。现代微处理器经常产生超过1A/ns的瞬态电流上升率,为了防止负载急剧变化时产生过大的上冲和下冲电压,在输出端经常需要并联大容量的滤波电容。实际上,滤波电容并不是容量越大越有作用,更主要的是取决于ESR(等效串联阻抗)的大小。ESR值越小,滤波效果越好,所以,必须选用低ESR值的铝电解电容或钽电容。在大多数应用场合中,多个小容量的电容并联比单个大容量的电容滤波效果要好。
3.3.2 输出电感
输出电感的功能是满足输出电压纹波要求。电感的大小决定了纹波电流,而纹波电压又取决于纹波电流。纹波电流和纹波电压可近似由式(3),式(4)表示。
纹波电流Δ
I
=
×
(3)
纹波电压Δ V out=Δ I ×ESR (4) [p]
从式(3)—(4)可看出,增大电感,将减小纹波电流和纹波电压;反之,则增大纹波电流和纹波电压。为了获得相同的纹波电压,增大电感,可以减少输出电容的数量。但是,增大电感后将降低对负载瞬态电流的响应,所以,输出电感和输出电容的选择是相辅相成的,需在两者之间取一个折衷值,实际应用中可根据输出电压纹波要求和动态性能要求来确定电感和电容值。
3.3.3 MOSFET
HIP6004E变换器需要两个N沟道的MOSFET。MOSFET的选择由 R DS(on),门极驱动电压,输出电流,散热条件等因素确定。在大电流应用中,MOSFET的耗散功率,封装形式和散热器是主要考虑的目标。根据耗散功率,热阻等可计算出MOSFET的工作温升,要确保在最高环境温度工作时,MOSFET不超过最大允许的结温。
两个MOSFET的耗散功率分别由式(5)和式(6)确定。
P
上=
I
o2×
R
DS(on)×
D
+
×
I
o×
V
in×
t
sw×
f
s (5)
P 下= I o2× R DS(on)×(1- D ) (6)
式中: D = V out/ V in(工作周期);
t sw为导通时间;
f s为开关频率。
一般选择耐压为30V的MOSFET,电流根据负载要求而定,推荐使用IR或Intersil生产的MOSFET。
3.3.4 二极管
二极管的作用是钳位,即在下端MOSFET已关断,上端MOSFET还未导通的时间内产生的负电压。必须选用快速的肖特基二极管以防止MOSFET本身的体二极管的导通,如果直接利用MOSFET本身的体二极管来钳位负电压,则变换器效率将降低1~2个百分点。推荐使用3A,40V的肖特基二极管如Motorola的MBR340。
3.4 电压反馈补偿电路设计
电压反馈补偿电路的设计是整个变换器设计中最重要的环节,其参数的设置直接影响系统的稳定性和动态响应时间。电压反馈补偿电路如图4所示。
图4 电压反馈补偿电路
反馈补偿电路由内部误差放大器, Z IN阻抗网络, Z FB阻抗网络组成。
以下详细介绍电阻,电容参数的计算方法。
1)选择 R 1的阻值,通常在2kΩ到5kΩ之间,一般定为3.3kΩ。
2)计算 R 2的阻值
R
2=
×
×
R
1 (7)
式中:DBW是希望的带宽,一般为变换器开关频率的20%~30%;
Δ V OSC为HIP6004E的斜坡幅值(1.9V);
V in为输入电压;
fLC
=
,
L
o为输出滤波电感值,
C
o为输出滤波电容值。
3)计算 C 2的值
C
2=
(8) [p]
4)计算 C 1的值
C
1=
(9)
式中:
f
ESR=
,ESR为输出电容的等效串联阻抗值,
C
o为输出滤波电容值。
5)计算 R 3的值
R
3=
(10)
式中: f SW是变换器开关频率值。
6)计算 C 3的值
C
3=
(11)
3.5 遥控开关机电路设计
将脚3(SS)电压拉低到1.2V以下即可关闭HIP6004E。可以通过图5所示的简单方法实现遥控开关机功能,当ENABLE信号开路时开机;当ENABLE信号接地时关机。
图5 遥控开关机电路
3.6 过压保护电路设计
HIP6004E提供了一个过压输出信号OVP(脚19),当输出电压超过设定电压的15%时,该脚变为高电平,可用来驱动一个外部晶闸管,将输入电压强行短路,以关闭输出电压实现过压保护。具体如图6所示。
图6 过压保护电路
4 结语
基于HIP6004E的降压型DC/DC变换器具有结构简单,效率高,动态响应快,输出电压可精确调节,保护功能齐全等优点,能很好地满足一些高性能微处理器的供电要求。
射频工程师养成培训教程套装,助您快速成为一名优秀射频工程师...

