- 易迪拓培训,专注于微波、射频、天线设计工程师的培养
用于机车空调的DC/DC变换器
摘要:为改善机车司机的工作环境及节能,铁路部门目前正在大力推广机车变频空调。由于机车供电电压为DC110V,不能满足机车空调的要求,所以首先要通过DC/DC变换,将电压升高到300V,然后通过逆变变成满足空调要求的交流电压。主要讨论了用于机车空调的DC/DC变换器的设计与实现,并给出了实验结果。
关键词:机车空调;Boost变换器;逆变器
1 概述
机车常年运行于铁路线上,为了改善机车司机的工作环境,铁路部门正逐步在机车上配备空调系统。早期安装的一般都是三相定频空调系统。内燃机车上的电源是由一台三相380V发电机产生的,由于容量的限制和空调器频繁起停的冲击,严重影响了发电机其它负载的正常工作。为此铁路部门规定安装空调器必须解决冲击问题,实现软起动。目前大多数厂家采用通用变频器进行软起动,虽然解决了冲击的问题,但采用通用变频器仅仅为实现空调的软起动显然非常“浪费”,而通用变频器又不能满足变频空调的特殊要求,所以开发机车空调专用变频调速系统非常有意义,既可实现软起动,又可通过变频空调实现温度调节,达到节能的目的。
目前,变频压缩机一般由三相200V左右异步电动机拖动,工作频率范围是0~120Hz。对此适用的逆变器通常是DC300V的电压级别。内燃机车上的一台直流发电机能够提供DC110V的电源,因此必须使用升压装置,使DC110V电压经升压变换为DC300V,然后再经逆变器变换成满足要求的交流电压。机车变频空调控制器的基本结构如图1所示。
图1 机车变频空调控制器的基本结构示意图
本文主要讨论机车空调用DC/DC变换器的设计与实现。首先选择了易于实现的变换器结构,然后设计电路,最后给出了满足设计要求的实验结果。
2 DC/DC变换器主电路结构选择及设计
2.1 主电路结构选择
对于DC/DC升压变换器,可以采用的结构形式很多。通常在1kW以上选用带变压器隔离的全桥DC/DC变换电路,但这种变换电路需要4个功率开关器件,使得系统结构复杂,同时在电路设计中必须考虑克服隔离变压器的直流偏磁问题,这无疑增加了控制的难度。由于机车变频空调控制器的恶劣工作环境,希望电路结构尽可能简单,通过分析和试验,认为采用Boost拓扑结构是一种较好的实现方案。该结构只需要一只开关器件和一只升压用二极管以及升压电感,其控制电路也比较简单。当然该结构在功率较大时要求开关管的容量较大[1],这是一般大功率DC/DC变换器不选择这种拓扑结构的原因。考虑到本系统的实际情况以及目前器件的水平,选用Boost拓扑结构还是可行的,其原理如图2所示。
图2 DC/DC变换器原理
机车空调的功率为5kW。根据机车空调的要求,DC/DC变换电路需要将DC110V变换成为DC300V。变换器主电路为典型的Boost结构,控制电路由通用PWM控制芯片SG3524实现。控制电路输出的PWM信号经HCPL316J隔离放大去驱动IGBT。HCPL316J是IGBT专用驱动电路,通过检测IGBT的饱和压降实现过流保护。与一般带过流保护的IGBT专用驱动电路相比,具有电路结构简单、价格便宜的优点。Boost电路在电流连续及断续情况下电感中电流及IGBT两端电压波形如图3所示。
(a)电流连续时
(b)电流断续时
图3 电感电压 v L,电流 i L及IGBT两端电压 v s波形
2.2 主电路参数计算
2.2.1 工作频率的选择
通常小功率开关电源工作频率高达几十kHz甚至几百kHz。但在本电路中,由于功率较大,导通时开关管中流过的电流很大,开关损耗非常大,所以开关管不宜工作在很高的频率。考虑实际情况,选择开关频率为15kHz。
2.2.2 电感量的计算
已知压缩机负载功率为5kW,Boost电路的输出电压 V o=300V,这样Boost变换器的等效负载电阻 R L=18Ω,等效输出负载电流 I o=17A。
在大功率场合,一般希望工作在电感电流连续状态。由图3(a),根据电感两端电压在一周期内伏秒平衡的原则,可得
V i t on-( V o- V i)( T - t on)=0(1)
由式(1)可得 [p]
(2)
电感中电流纹波为
Δ
I
=
t
on=
DT
(3)
忽略变换器损耗,变换器输入功率等于输出功率,即
V i IL (AV)= V o I o(4)
式中: IL (AV)为电感电流的平均值。
由式(4)得
IL
(AV)=
I
o=
I
o(5)
为保证电流连续,电感电流应满足式(6)。
IL (AV)≥Δ I /2(6)
考虑到式(3)及式(6),可得到满足电流连续情况下的电感值为
L
≥
R
L
TD
(1-
D
)2(7)
应在所有占空比情况下满足式(7),同时考虑在10%额定负载以上电流连续的情况。10%负载相当于
R
L=180Ω,当
D
=
时得到满足电流连续时的电感值为
L
≥
×180×
×![]()
=0.89mH,实际电路中取
L
=1.1mH。
2.2.3 输出滤波电容容量的计算
为满足输出纹波电压相对值
的要求,滤波电容由式(8)决定[1]。
C
≥
(8)
根据设计要求,在输入电压为55V时,输出电压仍应为300V。这样,最大占空比
D
max=
=
=0.82,考虑在最大占空比及满载情况,并取电压纹波系数为2%,开关频率15kHz,负载电阻为18Ω,可求得
C
=160μF,实际电路中取
C
=220μF。
2.2.4 功率开关器件IGBT的选择
IGBT中流过的电流峰值即为流过电感电流的峰值,即
I
S(M)=
IL
(M)=
IL
(AV)+
Δ
IL
(9)
式中: IL (M)及 I S(M)分别为电感电流峰值及流过IGBT电流峰值。
将式(3)代入式(9),在满负载情况下,可得 I S(M)=150A,再考虑二倍的安全裕量;在开关管关断时其两端电压为输入电压,即300V,同样也考虑二倍的安全裕量,于是选择600V/300A的IGBT。
3 PWM控制及IGBT驱动电路
3.1 PWM控制电路[2]
PWM控制采用SG3524控制器,其原理框图如图4所示。
图4 3524原理方框图
直流电源 V s从脚15送到基准电压稳压器的输入端,产生稳定的+5V基准电压,再送到内部及外部其他电路作为电源。脚7须外接电容 C T,脚6须外接电阻 R T,这样在脚7产生锯齿波。选择不同的 C T与 R T,即可产生不同的振荡频率。振荡器的输出分为两路:一路以时钟脉冲形式送至双稳态触发器及两个或非门;另一路以锯齿波形式(脚7)送至比较器的同相端。比较器的反向端连向误差放大器。误差放大器实际是差分放大器,其一个输入端与经过分压的输出电压相连,起到反馈作用。 V REF通过电阻分压作为给定信号连接该放大器的另一端,脚9是补偿端。误差放大器的输出与锯齿波相比较,比较器的输出为随误差放大器输出电压大小而改变宽度的脉冲信号,再将该脉冲信号送到或非门的输入端,或非门的另两个输入端分别为触发器及振荡器的输出信号,最后送出两路互差180°的脉冲波。SG3524具有外部关断功能,当外部故障时,通过脚10封锁SG3524的PWM输出,起到保护作用。
在本方案中,将脚12、脚11分别与脚13、脚14并联,将总的输出脉冲展宽,使原来两路占空比为0~50%脉冲展宽为占空比为0~100%的一路脉冲。在实际使用中,为防止由于脉冲过宽而引起的主电路过流,在脚9加了限幅电路。 [p]
3.2 IGBT驱动电路[3]
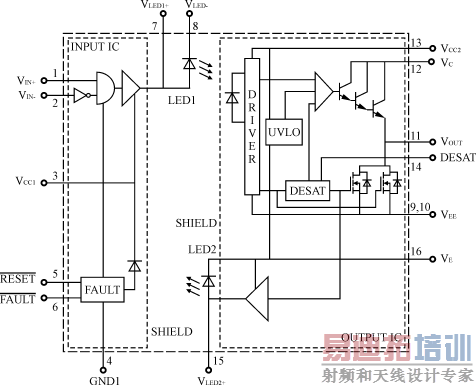
由于所选IGBT功率较大,所以SG3524输出的脉冲信号须经过隔离放大电路才能驱动IGBT。考虑到可靠性及经济性,所以选择了HCPL316J作为该驱动电路。HCPL316J除具有隔离及驱动功能外,还具有过流保护功能。通过测量IGBT两端的饱和压降实现过流保护,在过流发生时HCPL316J一方面封锁IGBT驱动信号,同时送出故障信号。在本方案中,HCPL316J输出的故障信号连接到SG3524的SHUTDOWN端,以便更有效地实现保护。HCPL316J的原理框图如图5所示。
图5 HCPL316J原理方框图
4 实验结果
按照上述设计,在实验室组成了机车用DC/DC变换器,并进行了一系列实验。图6为实验波形。
(a)负载较轻时的波形
(b)负载较重时的波形
图6 阻性负载下电感电流和开关管两端电压波形
在负载较轻时,由于分布电容的影响,开关管两端电压会发生振荡现象。在满负载情况下,将直流输入电压从55V到165V进行变化,DC/DC变换器的输出电压都能够稳定在300V,具有很好的调节能力。但是,由于电路自身的结构,输入电压愈低,开关管及Boost电感中流过的电流将愈大,所以要考虑开关管及电感的散热问题。
5 结语
本文给出的用于机车空调的DC/DC变换器具有结构简单,调试方便的优点。实验室实验结果表明该方案可行,有待于运行考验并使之不断完善。
射频工程师养成培训教程套装,助您快速成为一名优秀射频工程师...

