- 易迪拓培训,专注于微波、射频、天线设计工程师的培养
基于IR1150的功率因数校正电路的研究
摘要:阐述了功率因数校正原理,设计了以IR1150 为核心的系统主电路及控制电路,并对主电路的参数进行了详细分析和计算。实验证明,系统的参数设计准确有效,系统的输入功率因数(PF)达到0。99 以上,总谐波畸变(THD)在10 %以下。系统性能良好,输出电压在较宽的输入电压范围内均能保持稳定。
0 引 言
电子设备的整流部分通常采用二极管桥式整流和电解电容进行输入滤波。这种整流电路功率因数低,而且其无功分量基本上为高次谐波。谐波的存在,对公共电力系统产生污染,易造成电路故障。目前各国都实施了一些输入电流谐波限制标准,要求开关电源必须加装PFC 级来满足功率因数以及谐波含量的要求。
本文基于单周期控制芯片IR1150 ,设计了一种功率因数变换器,实现了电源装置网侧电流正弦化,功率因数接近1 ,极大地减少了电流谐波,消除了对公共电力系统的污染,为电源PFC 级提供了简便、灵活、高密度的解决方案。
1 功率因数校正原理
功率因数PF 是指交流输入有功功率P 与输入视在功率S 的比值,即:

式中,I1表示交流输入基波电流有效值;Irms表示输入电流的有效值;定义γ=I1/Irms为交流输入电流的失真系数;cosφ 表示交流输入的基波电压和基波电流的相移因数。所以功率因数PF 可以定义为交流输入电流的失真系数γ与相移因数cosφ 的乘积。同时,总谐波失真:

有:

即:

[p]
所以要提高功率因数有两个途径:
(1)使输入电压、电流同相位即cosφ=1 ;
(2)使输入电流正弦化,即Irms =I1 。
2 系统电路设计
电源的主要设计指标有:
输入电压范围:150 ~260 VAC;输出功率:500W;输出电压:400 VDC;输入电压频率:50 Hz ;开关频率:100 kHz ;效率为η=92 %。
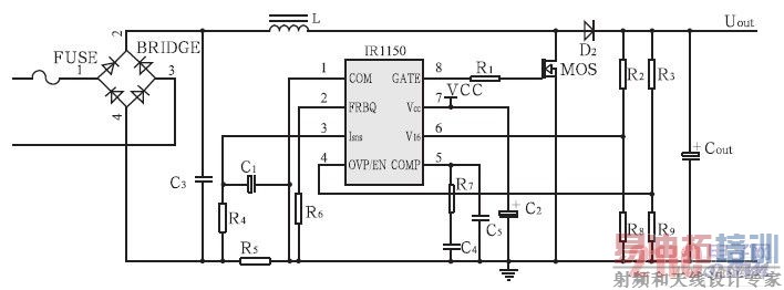
主电路采用单相Boost 升压电路,将PFC 级和DC/DC 变换级集成在一起,两级共用一只功率器件。
主电路如图1 所示。

图1 PFC 变换器电路图
CCM(电流连续模式)模式下所需电感值的计算公式为:

式中,Uin_peak为最低输入交流电压对应的正弦峰值电压;Dmax为Uin_peak对应的最大占空比;ΔI 为纹波电流值,计算时设定为最大峰值输入电流的30 %;fs为开关频率。
占空比的计算公式为:

式中,Uo为直流输出电压,则可计算得到Dmax =0.47 。

计算得到纹波电流为1 .54 A,从而求得电感值L=647 μH,实际电感值取为680 μH。
输出电容
,Δt 为系统掉电后的保持时间,选20 ms ,Uo_min为保持时间内的最小值,选标准输出的80 %,得到Cout为347 μF,实际选用470 μF。 [p]
3 测试结果
经过多次测试,所得实验数据如表1 所示。
表1 实验数据

图2 为经过校正以后的输入电压在220 V时的电压、电流波形。

图2 校正后输入电压和电流波形
根据测试结果,可以看出经IR1150 校正以后,电压和电流波形同相位,输入电流为正弦波,不再是脉冲状;输入电流的总谐波畸变率降到了10 %以下;功率因数提升到了0.99 以上;同时输出电压在较宽的输入电压范围内(150 ~260 V)均能保持恒定。
射频工程师养成培训教程套装,助您快速成为一名优秀射频工程师...

