- 易迪拓培训,专注于微波、射频、天线设计工程师的培养
一种高精度的自激式多路输出稳压开关电源的设计
摘要:提出了一种高精度的自激式多路输出稳压开关电源,较以往多路输出开关电源,所用元件极少,其中自激控制部分仅用11 个常用元件实现,但是其输出电源精度却很高。而且只需稍做修改,就可将电路中±9 V转换为±12 V,±15V,其中主回路稍作修改也可改为3 。3 V/4 A精确输出。此电源电路简单,适用范围广。
0 引 言
开关电源是一种利用开关功率器件并通过功率变换技术而制成的直流稳压电源。它具有体积小、重量轻、效率高、对电网电压及频率的变化适应性强的特点。开关电源又被称为高效节能电源,内部电路工作在高频开关状态,自身消耗的能量很低,一般电源效率可达80 %以上,比普通线性稳压电源提高一倍。
开关电源的主电路拓扑有很多种,从DC/DC 变换输入与输出间有无变压器隔离,开关电源分为有变压器隔离和无变压器隔离,每类又有几种拓扑,即Buck(降压型)、Boost (升压型)、Buck-Boost (升压-降压型)、Cuk(串联式)及Sepic (并联式)等;按激励方式分,有自激式和它激式;按控制种类包括PWF(调频式)、PWM(调宽式)、PAM(调幅式)和RSM(谐振式)4 种;按能量传递方式有连续模式和不连续模式。用的最多的是调宽式变换器。调宽式变换器有以下几种:正激式(Forward )、反激式(Feedback )、半桥式(Half Bridge Mode )、全桥式(Full Bridge Mode )及推挽式(Push Draw Mode )等。若按开关管的开关条件可分为硬开关(Hardswitching)和软开关(Softswitching)两种。根据对开关电源的各种拓扑和控制方式的技术要求,工程实际的实现难易,电器性能及成本等指标的总结,本文选用有变压器隔离的自激型反激式拓扑来实现这款多路输出高精度的开关电源。
1 开关电源的原理
多路输出高精度的开关电源原理如图1 所示。

图1 开关电源原理图
一般开关电源由图1 中所示四部分组成。输入电路主要由防雷、滤波、浪涌电流抑制、整流电路等构成。
作用是把输入电网交流电源转化为符合电源输入要求的直流电源。变换电路含开关电路、变压器及RCD 吸收电路等,是开关电源能量变换的主通道。控制电路含取样电路,本论文采用大阻值电阻分压取样,含基准电源,此处用TL431 产生2 。5V 基准电源。此外还有误差放大及脉冲驱动电路,取样的误差信号经光耦线性放大误差信号同时反馈产生驱动开关管的矩形脉冲,达到调节输出电压的目的。输出电路包含整流、滤波,把输出电压整流成脉动直流,并平滑成低纹波直流电压。本论文实现的电源,具有设计简单,体积小,效率高,纹波小及适用范围广的优点。 [p]
2 开关电源的设计与实现
多路输出高精度的开关电源的主要设计要求如下:
输入电压:AC132 V~264 V
输入频率:50/60 Hz
输出四路电压:U1 24 V/0.5 A、U2-9 V/0.8 A、
U3 9 V/0.8 A、U4 5 V/3 A
输出功率:40 W
纹波电压:≤100 mV
负载调整率:≤3 %.
2 .1 设计原理
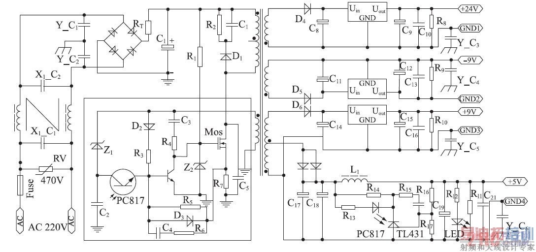
图2 是自激式多路输出稳压开关电源的原理图。
图中X1_C1 、X1_C2 、Y_C1 、Y_C1及L 组成EMI 电路,用来滤除电网中的共模差模信号,同时避免开关电源对电网造成污染。L 为共模扼流圈,共模扼流圈是开关电源、变频器、UPS 电源等设备中的一个重要部分。当工作电流流过两个绕向相反的线圈时,产生两个相互抵消的磁场,如果有共模干扰信号流过线圈时,线圈对共模信号即呈现出高阻抗,产生很强的阻尼效果,达到衰减干扰信号作用。X1_C1 、X1_C2 、Y_C1及Y_C2为安规电容,其中X1_C1与X1_C2为X 安规电容,Y_C1和Y_C2为Y 安规电容,它们用在电源滤波器里,与L 起到电源滤波作用,分别对共模,差模工扰起滤波作用。安规电容的特性是电容器失效后,不会导致电击穿,不危及人身安全。RV为压敏电阻,具有防雷作用,也可用TVS(瞬态电压抑制器),由于压敏电阻具有良好的非线性特性、通电流大、残压水平低、动作快和无续流等特点,被广泛用于电子设备防雷。
开关电源系统压敏电阻相当于D 级防雷器,对于220V线路,压敏电阻的选取为,220×1 .4×1 .4=430 V,所以压敏电阻选型为470 V。RT 为热敏电阻,开机时,220 V交流电经过整流后对大电容充电,而电容的特性是瞬间充电电流为最大,从而对前边的桥和保险丝带来冲击,容易造成器件上电时损坏,为了提高电源设计的安全系数,常在保险之后加入电阻进行限流,电阻越大时,虽然限流效果好,但是电阻消耗的电能也是很大的,开关电源启动后,限流电阻已没有作用,反而浪费电力。为了达到较好限流效果而又省电,现在的开关电源经常采用负温度热敏电阻作限流使用,吸收浪涌电流。负温度热敏电阻的特性是,温度越高,电阻越小。为了减小电源体积及复杂度,此处避免了使用继电器等组成的防浪涌电路,经过试验,达到了非常好的效果。变压器T,RCD(R2 ,C1 ,D1 )吸收电路及开关管构成了此电源的能量转换电路,本电路采用单端反激,是一种比较成熟的电源变换电路,变压器既作为隔离器件,又作为储能器件。此变压器采用EI 骨架,初级线圈电感量在1 .2 ~1 .3 mH 之间,在绕制变压器时,自激绕组要靠外圈,初级绕组分两组叠加,一组在内,一组在外,可防止磁通饱和影响电源效率。此变压器属于常规变压器,不再多述,开关管的选取要注意漏源级的耐压,最大工作电流,导通电阻,耗散功率及一些开关时间等。RCD 吸收电路的功能是吸收因变压器初级绕组在工作时产生的自感电势,避免在开关管集电极截止瞬间出现过高的反峰高电压损坏开关管而设的。开关管工作时一直处于导通与截止,循环工作,所以吸收回路一直是有电流通过的,这个电流的大小随开关电源的功率大小而不同,使得吸收回路的元器件取值也不一样,RCD 吸收电路中的R 值如过小,就会降低开关电源的效率。然而,如R 值过大,MOS 管就存在着被击穿的危险。本电路选用10 kΩ/2 W,电容选用0.01 μF/1 kV,D1选用耐压1 kV的HER107 。输出电路主要包含整流滤波,三端稳压器及假电阻等。选用合适的滤波电容及假电阻可减小电源输出纹波和提高电源效率。
[p]

图2 自激式多路输出稳压开关电源原理图
图2 中光耦器件PC817 ,TL431 及框中自激电路组成了本电源的控制电路。R16 、R17是取样电阻,TL431 为可调试精密并联稳压器,通过改变电阻R16和R17的分压值,可小范围改变输出电压值。R15和C20为TL431 的频率补偿电路,可以提高TL43l 的瞬态频率响应。关于反馈回路的设计,实际上就是确定R13 、R14的阻值及选定合适的光耦合器件,首先要选定线性度好的光耦合器件,因为这样可以把输出线性的反应到自激电路,可以由自激电路产生线性变化的脉冲,从而线性的反比例控制开关管的截止与导通。而目前国内常用的4N25 系列光耦属于非线性光耦合器,不宜采用。其次要注意光耦合器件的CTR(电流传输比)值。使用光电耦合器主要是为了提供隔离,同时又能将输出的变化线性的反应在自激控制电路中,容易线性的控制开关管的占空比。光耦合器的CTR 的允许范围是50 %~200 %,这是因为当CTR<50 %时,光耦中的输入级就需要较大的工作电流,这会增大光耦的功耗。若CTR>200 %,在启动电路或者当负载发生突变时,有可能影响正常输出。PC817 的CTR 线性范围为80 %~160 %,能够较好地满足反馈回路的设计要求。确定好光耦后,就要确定R13 、R14 ,需要注意的是,在选择电阻时必须保证TL431 工作的必要条件,就是通过阴极的电流要大于1 mA 。R13为PC817的外部限流电阻。实际上除了限流保护作用外,它对控制回路的增益也具有重要影响。当R13改变时,会影响到光耦的输入电流,然后影响光耦的输出电流,进而影响开关管的占空比,也就相当于改变了控制回路的电流放大倍数。此电路中R13取100 Ω,在光耦输入端和R13上并联R14是为了在光耦输入电流接近于0时,为了保证TL431 阴极不低于1 mA的工作电流而设置的。
2 .2 电源反馈电路原理
图2 中方框图是自激电路,是本论文的核心,是电源的脉冲生成及控制部分。三极管工作于开关状态,开通与截止的时间受PC817 输出端电流和取样电阻R7的影响。用示波器可观察到图2 方框图中稳压管,三极管,取样电阻都工作于矩形脉冲下。下面简要分析一下反馈回路实现稳压的工作过程。当输出电压Uo发生波动时,通过取样电阻R16 、R17分压后,就使TL431 上的光耦输入电流If产生相应的变化,进而使PC817 中输出电流Ic改变,Ic的改变使三极管基极的电流Ib改变,进而改变了基极电压Ub ,改变了三极管的导通时间,从而改变了开关管的导通时间,即占空比D,使Uo产生了相反的变化,以保持Uo的稳定。上述稳压过程可归纳为:Uo ↑→If ↑→Ic ↑→Ib ↑→Ub ↑→D↓→Uo ↓。如此一个循环后Uo下降,使电源达到稳定。 [p]
开关管电压波形如图3 。

图3 开关管波形图
图3 是输入AC220 V,输出空载、半载及全载时,开关管漏极和源级两点的输出波形图,示波器为10 倍衰减,图形显示纵坐标为5 V/div,横坐标为2 μs/div。
可见开关频率随负载的大小而反比例变化。
3 结束语
根据上述原理,进行了电源设计并制作了样机,调试后性能稳定。如图3 是电源输入AC220 V,开关管漏源级在电源空载、半载及全载时的波形。表1 是在空载、半载及全载时所测的四路输出电压值。
表1 四路输出实测结果

此电源电路简单,自激电路设计新颖,所用元件少,效率达到82 %以上,纹波电压90 mV,因此完全符合设计要求。此外开关管占空比与输入交流电压成正比,与频率成反比。当电压从低调到AC220 V 时,从示波器看开关管漏源极波形会发现开关频率从不到100 kHz 上升至电源空载时图3 中a图所示的电源空载频率300 kHz 。当电源工作于设计要求的电压时,负载不随输入电压变化,再从示波器看开关管漏源极波形时会发现,输入电压不变的时候,开关管的工作频率与负载大小成反比。因而此电源能够适应输入与输出宽范围变化的工作环境。由于此电源工作于几百千赫兹的频率,效率比较高,所以要求开关管用高频率开关管。此电源还可稍做修改,将TL431 改为TLV431 ,再把R16 、R17换个阻值,其它无须更改即可将输出5 V/3 A改为3 。3 V/4 A 输出,也可将±9 V变压器绕组增加2 圈或4 圈,分别将三端稳压器改为7812 与7912 、7815 与7915 ,这样可输出±12 V,±15V的电压,此时电流不超0。6 A。此电源应用范围广,输出电压精度却不低。
射频工程师养成培训教程套装,助您快速成为一名优秀射频工程师...
天线设计工程师培训课程套装,资深专家授课,让天线设计不再难...
上一篇:基于IR1150的功率因数校正电路的研究
下一篇:自耦式Boost
DC/DC变换

