- 易迪拓培训,专注于微波、射频、天线设计工程师的培养
电流型控制芯片的应用
摘要:电流型控制芯片是目前较流行的开关电源控制芯片。本文详细介绍了一种实用电路。
关键词:电流型控制芯片
1引言
众所周知,电流型控制芯片除保留了电压型芯片的输出电压反馈部分外,又增加了一个反馈环节:把电流信号VS与误差放大器的输出VE进行比较,然后去控制锁存器。如图1所示。
其工作原理是:恒频时钟脉冲置位锁存器输出脉冲驱动功率管导通,电源回路中的电流脉冲幅度逐步增大;当电流信号幅度达到VE电平时,脉冲比较器的状态翻转,锁存器复位,驱动撤除,功率管截止。线路就是这样逐个地检测和调节电流脉冲,达到控制输出的目的。
2UC3842简介
通过一种高效单端反激DC/DC变换器予以说明。该电路采用UC3842,它是一种高性能的固定频率电流型控制芯片,能很好地应用在隔离式单端开关电源的设计以及DC/DC变换器设计之中,它最大的优点是外接元件少,外电路装配简单,成本低廉。

图1电流型控制芯片原理

图2UC3842功能框图
它的功能框图如图2所示,主要管脚功能如下:
1脚:误差放大器输出,可接RC补偿网络到误
差放大器的反相输入端,来决定放大器的闭环增益和频率响应,使芯片工作稳定。
2脚:误差放大器反相输入端,接收外控制信号。
3脚:电流信号采集端,用以采集初级线圈的电
流信号,通过采样电阻产生的电压与误差放大器输出的误差电压比较后,产生调制脉冲宽度的脉冲信号,来控制初级峰值电流,故称此类芯片为电流型脉冲宽度调制器。
4脚:外接定时电阻RT和定时电容CT决定振荡
器工作频率,f=1.8/RT.CT
5脚:GND接地脚。
6脚:输出驱动脚,采用图腾柱输出电路,输出电流可 [p]
达1A,可直接对双极晶体管和MOSFET管进行驱动。
7脚:电源输入端,极限输入电压为30V,其开启阀值设在16V,关闭阈值设在10V,两值相差6V,故可以有效地防止电路在阈值电压附近工作时的振荡。
8脚:+5V基准电压源输出脚,最大可提供50mA电流。
UC3842具有良好的线性调整率,能达到001%/V,因为输入电压Vi的变化立即反应为电感电流的变化,它不经过任何误差放大器就能在比较器中改变输出脉冲宽度,再增加一级输出电压Vo至误差放大器的控制,能使线性调整率更好;可明显地改善负载调整率,因为误差放大器可专门用于控制由于负载变化造成的输出电压变化,特别使轻负载时电压升高的幅度大大减小。误差放大器的外电路补偿网络得到简化,稳定度提高并改善了频响,具有更大的增益带宽乘积。电流限制电路得到简化,由于电阻Rs上感应出尖峰电感电流,故能自然形成逐个脉冲限制电路,只要Rs上电平达到1V,PWM就立即关断,而且这种峰值电感电流检测技术可以灵敏地限制输出的最大电流。
3电路设计
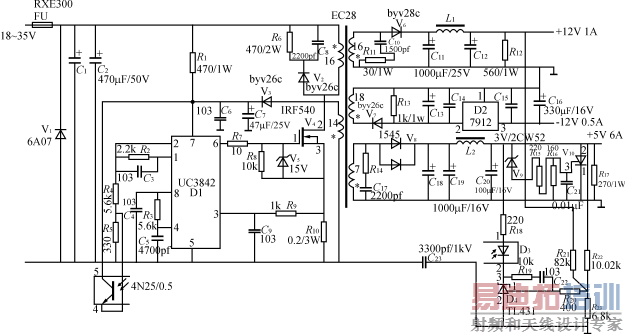
电路图如图3所示。电路工作于反激方式,用一02欧姆的电阻R10,进行电流信号的采样,经C9滤波输入到电流信号采集端3脚;并用一光耦进行反馈隔离,反馈绕组提供了反馈电压,合理的匝比,使反馈绕组提供的电压保持在18V左右,不随输入电压或负载的轻重而变化,而刚好大于芯片7脚(电源脚)的阈值电压16V;R1为起动电阻,C7为起动电容;可以看出,+12V输出未用稳压器,而用一电阻R21接到TL431的基准端,用于+12V的稳压,这样必会对+5V的精度有一定的影响。但经测试,+5V的变化范围是4.95V~5.08V,+12V的变化范围是11.6V~12.6V,满足用户要求;其中+12V输出绕组也可堆叠绕制于+5V绕组之上,更有利于+12V输出电压的稳定,但+5V绕组线需加粗;过压保护是由V9、R15、R16、C21、V10实现,其实是由晶闸管导通,引起的短路保护而实现,但工作起来可靠有效。
4结语
实际制作时应注意:
(1)为提高效率,采用卧式磁芯EC28,其窗口较大,初级、+5V输出绕组可用Φ0.67线,两根并绕;+12V输出绕组可用一根Φ067线绕制;反馈绕组、-12V输出绕组可用一根Φ04线绕制。电流信号的采集也可用电流互感器,只是稍复杂些。
(2)输入电压范围为18V~35V;V1的作用是当输入电压正负接反时,可恢复保险FU动作,而不使电源烧毁。

图3电路图
射频工程师养成培训教程套装,助您快速成为一名优秀射频工程师...

