- 易迪拓培训,专注于微波、射频、天线设计工程师的培养
一种新颖的开关电源设计方法
70年代中期以来,无工频变压器开关电源技术风靡欧、美、日等世界各国。特别是90年代以来,通信业的迅速发展极大地推动了开关电源的发展。最初的开关电源开关频率在20kHz左右,略高于最高音频,不会给人们带来讨厌的噪声。[1]随着电力电子技术的迅速发展,高频化的开关电源及其技术已成为现代通信供电系统的主流。在通信电源领域中,通常将整流器称为一次电源,而将直流/直流(DC/DC)变换器称为二次电源。
在传统的电源设计中,从用户需求的提出到实际电路的设计定型要经过一个较长的过程。为了解决传统的电源设计周期长的缺点,美国(MICROSIM)公司和国家半导体公司(NS)合作开发了一套新颖的网上电源设计系统(Websim),并在其网站http://Power.national.com上发布,为我们提供了一个比较理想的二次电源设计方法。
2传统的电源设计方法与基于Internet电源设计方法的比较
2.1通信用高频开关电源
通信电源是将市电提供的单相或三相交流电压变换成标称值为24V至48V的直流电源。目前在程控交换机中,传统的相控式稳压电源已被高频开关电源取代。高频开关电源(也称为开关型整流器SMR)通常使用大功率高频开关器件MOSFET或IGBT,开关频率一般控制在50~100kHz范围内,初步实现高效率和小型化。[3]近几年,开关整流器的功率容量不断扩大,单机容量已从48V/12.5A、48V/20A扩大到48V/200A、48V/400A。
通信设备中所用集成电路的种类繁多,其要求的供电电压也各不相同。在通信供电系统中采用高功率密度的高频DC/DC隔离电源模块,从中间母线电压(一般为24V至48V直流)变换成所需的各种直流电压。这样可大大减小损耗、方便维护,且安装、增容非常方便,一般都可直接装在标准控制板上。对二次电源的要求是高功率密度,因通信容量的不断增加,通信电源容量也将不断增加。[2]
开关电源中通过DC/DC变换器将一个固定的直流电压变换为可变的直流电压。目前,通信电源的二次电源DC/DC变换器已商品化,模块采用高频PWM技术,开关频率一般在500kHz以下,功率密度为5W~20W/in3。且用直流斩波器代替变阻器可节约电能(20~30)%。在开关电源中直流斩波器不仅起调压的作用,同时还起到有效地抑制电网侧谐波电流噪声的作用。随着大规模集成电路的发展,要求电源模块进一步小型化,因此就要不断提高开关频率和采用新的电路拓扑结构,目前已有一些公司研制生产了采用零电流开关和零电压开关技术的二次电源模块,功率密度有了较大幅度的提高。[4]
2.2网上电源设计与传统的电源设计方法的比较
(1)传统的电源设计
表1确认框传统的电源设计都是先根据所需的电路参数设计电路结构和选取电路元器件参数;然后在计算机上用Pspice或Electronicworkbench等CAD软件进行仿真,得到输入输出波形,再进行分析。这种方法比较直观,但是也有其固有的缺点,如:
①设计周期比较长,稍为复杂一些、功率容量大一些的开关电源,从元器件选择、参数确定,计算机仿真、调试到完成设计投入生产,一般要经过数个星期甚至数月的时间;
②CAD软件的元件库更新速度不够,当前电子技术迅猛发展,而一般的仿真软件都有一定的滞后;
③CAD软件使用不够方便,一般的电路设计软件的使用都比较复杂,对使用者的要求比较高,仿真过程中稍不注意就会出现不收敛等问题;
④如果电源设计者的计算机配置不够高,进行一个仿真就需要比较长的时间。
(2)基于Internet的电源设计方法及其特点
MICROSIM与NS合作,开发了网上电源设计系统(Websim),它是国际上半导体工业的第一个用于电源管理设计的综合网上资源,该设计系统的功能包括元器件选择、电路设计、演示板定购和在线样本仿真,其优点是:
①设计周期短由于Websim是在输入电压要求之后直接给出电路,省去了用户自己设计电路拓扑和计算电路参数的环节,并且只需在所给的典型应用电路上稍作改动即可得到所需的电路,因此使得电源设计可以在很短时间内完成;
②节约投资用户可以使用网站上提供的超级计算机和仿真软件完成电源的设计工作,消除了对昂贵软件和工作站的依赖。既保证了计算的精度,也节约了设计的成本;
③简便直观Websim的使用对用户没有很高的要求,使用者只需对开关电源电路有一定的认识、各主要节点的波形有一定的概念,就可以设计符合要求的电路,不需对复杂的仿真软件有很深的认识。
3Webench工具软件及其应用示范
Webench是一套电源设计工程师使用的工具,具有Websim功能,它提供了相互作用的工具,能够选择、仿真和定购样品,实现省时的供电设计。Websim是一个浏览器式的仿真工具。它能够实现如下功能:
(1)供电线路性能的实时反馈;
(2)可以得到稳态(SteadyState)、起动(Start
Up)、线路瞬时响应(LineTransientResponse)、负载瞬时响应(LoadTransientResponse)、环路增益检测(LoopGainMeasurement)和趋势预测;
(3)测量数据处理和波形显示。
以一个输入为最小20V,最大22V;输出为+5V(1A)、+10V(0.5A)、-15V(0.2A)的三输出DC/DC变换器为例,给出典型的设计步骤。
3.1从Power.national.com获取信息
首先在浏览器的地址栏中键入:Http://power.national.com选择Webench。假如用户是第一次登陆,系统会要求输入一个电子邮箱地址作为帐号,并发出一封确认信,通过了身份确认后,就可以使用该网站了。网站会给每个正式用户分配一个“MyWebench”的磁盘空间,用于存储个人仿真、设计材料单和在线元器件分布和演示板。以后用户可以通过个人化“MyAccount”,获取个人帐号的所有信息,如ChangePassword等功能。
3.2用solutionselector选择元器件
(1)正确登陆Webench后,会有一个对话框,要求用户在各栏上设定开关电源的各项设计要求值,包括设定电源的输入电压最大值和最小值、环境温度变化范围、开关电源的各组输出电压和电流值等。本例要求是设计一个单输入,三输出的Flybach型开关电源。
(2)设计要求提交后,会自动列出NS所生产的、能够构成符合输出要求的各种PWM集成芯片和设计要求的确认框,如表1所示。

图1LM2585内部框图(此图由MICROSIM网站下载) [p]

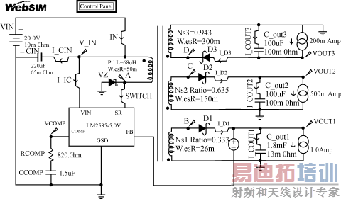
图2三路输出电路图(此图由MICROSIM网站下载,未做格式处理)
通过从该网站上得到的LM2585的Datasheet,可以知道LM2585的内部构造如图1所示,电路结构符合设计的要求。于是我们选择LM2585,提交后会出现如表2所示对话框。
选择三输出,+(Out1),+(Out2),-(Out3)的电路,提交后就会有如图2的电路给出。在电路中,元器件的参数可以改变以达到所需的电路性能。
3.3电路参数设定后,就可以从ControlPanel中选择要测量的电路状态进行仿真了。
仿真结束后,只需将鼠标移到可得到该点电压波形;将鼠标移到可得到该点电流波形。电路元器件参数可以随时改变以达到所需的电路性能。如果性能符合要求,即可以确定电路的参数,进行实际的研究、试验后,最终形成产品。
在图2所示的电路中,选择电路的稳态(SteadyState)进行仿真。结束后,我们测量输出电压(Vout1,Vout2,Vout3),得到如图3的输出波形,为进一其测试值如表3所示,可知满足了设计要求。



图3三路输出稳态电压波形步分析输出电压的平均值和纹波提供依据。
表3输出测试值
| 测试内容 | 最小值(V) | 最大值(V) | 峰峰值(V) | 平均值(V) |
|---|---|---|---|---|
| Vout1 | 4.99477 | 5.02821 | 0.033440113 | 5.009251 |
| Vout2 | 9.80288 | 9.92426 | 0.12137985 | 9.865706 |
| Vout3 | -15.0283 | -14.9673 | 0.06099987 | -14.99307 |
由上面的分析我们可以看出,本文所叙述的这种网上电源设计与传统的电源设计相比较,有着显著的优点。这种电源设计也有其缺点,即元器件的选择有较大的限制。但是其将传统的电源设计与Internet结合的思想却是值得借鉴的。相信在不久的将来,随着越来越多的集成芯片厂商采用这种方式进行电路设计,必将对广大用户的设计和生产带来极大的方便。
射频工程师养成培训教程套装,助您快速成为一名优秀射频工程师...
天线设计工程师培训课程套装,资深专家授课,让天线设计不再难...
上一篇:电流型控制芯片的应用
下一篇:隔离型反激式转换器免光耦合器简化设计

