- 易迪拓培训,专注于微波、射频、天线设计工程师的培养
采用MAX16834设计的112W升压LED驱动器技术
MAX16834 是电流模式高亮LED(HBLED)驱动器,可用于升压,升压-降压,SEPIC和高边降压拓扑. 工作电压4.75V 到 28V,3000:1 PWM调光/模拟调光,可编频率从100kHz到1MHz,主要用在单串LED LCD背光,汽车前后照明,投映系统RGB LED光源,点和环境照明以及DC/DC升压/升-降压转换器.本文介绍了MAX16834主要特性,方框图,多种应用电路以及112W升压LED驱动器参考设计,电路图和材料清单(BOM).

图1.MAX16834内部方框图
图2.MAX16834升压LED驱动器
图3.MAX16834升压-降压LED驱动器(VLED+ < 28V)
图4.MAX16834带汽车负载突变保护的升压LED驱动器
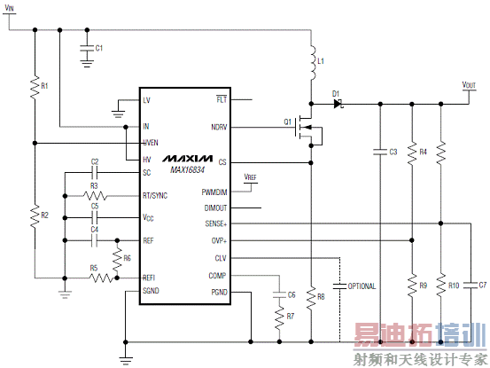
图5.MAX16834高边降压LED驱动器 [p]

图6.MAX16834升压DC/DC转换器
图7.MAX16834升压-降压DC/DC转换器
全陶瓷电容的112W升压长串LED驱动器参考设计
112W boost driver for long strings of LEDs using all ceramic capacitors
This is a reference design for a 112.5W boost LED driver that uses the MAX16834 for long strings of LEDs. These long LED strings are commonly found in streetlights and parking garage lights.
Input voltage: 24VDC ±5% (at 1.49A)
VLED configuration: Two parallel strings. Each string consists of 19 WLEDs and a 5Ω resistor for current balancing. Current is 750mA per sting for a total of 1.5A into 75V.
Dimming: 50μs (min) on-pulse for up to a 200:1 dimming ratio with a 100Hz dimming frequency
图8.112W升压长串LED驱动器参考设计外形图
图9.112W升压长串LED驱动器参考设计电路图
112W升压长串LED驱动器参考设计材料清单(BOM):
射频工程师养成培训教程套装,助您快速成为一名优秀射频工程师...
天线设计工程师培训课程套装,资深专家授课,让天线设计不再难...
上一篇:基于TI微处理器的微逆变器设计方案
下一篇:三相交错式LLC谐振转换器设计

