- 易迪拓培训,专注于微波、射频、天线设计工程师的培养
IRS27951:240W AC-DC电源解决方案
录入:edatop.com 点击:
IR公司的IRS27951/2是自振荡半桥驱动器,特别适用于LLC谐振DC-DC转换器应用。器件提供过流保护,每路工作频率最高为500kHz,可编程软起动时间和频率以及死区时间,主要应用在LCD和PDP TV,电信和PC开关电源,家庭音频系统。
IRS2795(1/2)是一款用于DC-DC谐振转换器的自振荡半桥驱动器IC,特别适用于LLC谐振半桥转换器。通过采用两个外部元件,使其频率和死区时间可以进行外部编程。该IC采用低边MOSFET的通态电阻提供过电流保护。通过外部的CT/SD引脚将电压下拉使其低于使能电压阈值,该IC即可以停止工作。

图1 IRS27951/2方框图

图2 IRS27951/2典型应用电路图
IRS27951/2主要特性
•简单的初级控制解决方案,用于固定和可变频率的DC-DC谐振变换器
•每通道最大500kHz的输出,占空比为50%
•自举工作通道浮动电压最高可达600V
•可编程最小和最大开关频率
•可编程软启动频率和软启动时间
•可编程死区时间
•微功率启动和超低静态电流
•采用低边MOSFET Rds(on)的过流保护
•用户启动的微功耗“睡眠模式”
•欠压闭锁
•设计简单,元件数量少
•无铅
IRS27951/2应用
• LCD和PDP电视
•电讯开关电源,电脑开关电源
•家庭音响系统

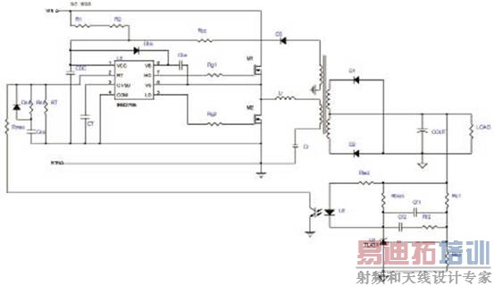
图3 IRS27951评估板电路图

图4 IRS27951评估板PCB布局图(顶层)
IRS27951评估板
用于IRAC27951SR-240W评估板该具有IRS27951谐振半桥控制器和IR11682双通道同步整流控制器。该评估板包括一个前端AC-DC整流级,并与一个具有24V输出电压轨的半桥谐振DCDC转换器级联。前端是一个常规的带有整流桥和EMI滤波器的整流器级。
下行转换器是一个多谐振半桥LLC转换器,其由IRS27951(U1)控制器HVIC控制。该控制器驱动两个半桥MOSFET,有死区时间并且有50%的固定占空比,可根据反馈信号来改变频率,以针对负载和输入电压的变化来调节输出电压。如前所述,除了电流保护,所有控制谐振转换器设计所需的关键功能,可以使用其8引脚控制器IC进行外部编程。
在这个参考设计中,IRS27951是自我供电。在上电和给VCC电容(CDC2和CVcc1)充电时,启动电阻Rstart1~Rstart3为IRS27951提供启动电流。一旦Vcc电压超过Vccuv+阈值,IRS27951开始工作并且电源变压器的辅助绕组给IC提供偏置。当24V负载从0A~10A变化时,辅助绕组的电压可能会有很大变化,因此,采用一个线性稳压器(包括 DZ4,Rvcc和Q2)将VCC保持在14.5V。
变压器采用磁集成法,在变压器上集成了谐振系列和并联电感。变压器次级绕组的配置选择是中心抽头式。反馈回路是一个经典配置,采用了TL431(U3)来调整光耦TLP621(U2)的电流。光耦晶体管通过调整控制器IC引脚上RT的电流来调节开关频率,从而实现输出电压的调节。
次级整流由同步整流控制器IR11682和两个PQFN功率MOSFET来实现。每个输出脚使用一个IRFH5006和一个60V MOSFET(导通电阻典型值3.5mohm)。使用同步整流大大降低了传导功率损耗。10A的连续输出电流不需要散热片。采用高度集成的双通道SmartRectifierTM控制器IR11682,也节省了PCB的面积。
同步整流电路连接在低边配置中。所以,IR11682可直接驱动两个SR MOSFET。一个RCD电路添加到IR11682 VD的感应输入上,用以提供前沿滤波器和关断延迟补偿。
通过一个简单的线性稳压器Q1(一般NPN晶体管)和齐纳二极管Dz2(12V)将R11682 偏置到24V。此外,第二个齐纳二极管Dz3(9.1V)是用来防止输出电压很低时同步整流电路被激活。当输出电压接近18V时,IR11682将开始运作。
详情请见:
http://www.eechina.com/thread-83674-1-1.html
IRS2795(1/2)是一款用于DC-DC谐振转换器的自振荡半桥驱动器IC,特别适用于LLC谐振半桥转换器。通过采用两个外部元件,使其频率和死区时间可以进行外部编程。该IC采用低边MOSFET的通态电阻提供过电流保护。通过外部的CT/SD引脚将电压下拉使其低于使能电压阈值,该IC即可以停止工作。

图1 IRS27951/2方框图

图2 IRS27951/2典型应用电路图
IRS27951/2主要特性
•简单的初级控制解决方案,用于固定和可变频率的DC-DC谐振变换器
•每通道最大500kHz的输出,占空比为50%
•自举工作通道浮动电压最高可达600V
•可编程最小和最大开关频率
•可编程软启动频率和软启动时间
•可编程死区时间
•微功率启动和超低静态电流
•采用低边MOSFET Rds(on)的过流保护
•用户启动的微功耗“睡眠模式”
•欠压闭锁
•设计简单,元件数量少
•无铅
IRS27951/2应用
• LCD和PDP电视
•电讯开关电源,电脑开关电源
•家庭音响系统

图3 IRS27951评估板电路图

图4 IRS27951评估板PCB布局图(顶层)
IRS27951评估板
用于IRAC27951SR-240W评估板该具有IRS27951谐振半桥控制器和IR11682双通道同步整流控制器。该评估板包括一个前端AC-DC整流级,并与一个具有24V输出电压轨的半桥谐振DCDC转换器级联。前端是一个常规的带有整流桥和EMI滤波器的整流器级。
下行转换器是一个多谐振半桥LLC转换器,其由IRS27951(U1)控制器HVIC控制。该控制器驱动两个半桥MOSFET,有死区时间并且有50%的固定占空比,可根据反馈信号来改变频率,以针对负载和输入电压的变化来调节输出电压。如前所述,除了电流保护,所有控制谐振转换器设计所需的关键功能,可以使用其8引脚控制器IC进行外部编程。
在这个参考设计中,IRS27951是自我供电。在上电和给VCC电容(CDC2和CVcc1)充电时,启动电阻Rstart1~Rstart3为IRS27951提供启动电流。一旦Vcc电压超过Vccuv+阈值,IRS27951开始工作并且电源变压器的辅助绕组给IC提供偏置。当24V负载从0A~10A变化时,辅助绕组的电压可能会有很大变化,因此,采用一个线性稳压器(包括 DZ4,Rvcc和Q2)将VCC保持在14.5V。
变压器采用磁集成法,在变压器上集成了谐振系列和并联电感。变压器次级绕组的配置选择是中心抽头式。反馈回路是一个经典配置,采用了TL431(U3)来调整光耦TLP621(U2)的电流。光耦晶体管通过调整控制器IC引脚上RT的电流来调节开关频率,从而实现输出电压的调节。
次级整流由同步整流控制器IR11682和两个PQFN功率MOSFET来实现。每个输出脚使用一个IRFH5006和一个60V MOSFET(导通电阻典型值3.5mohm)。使用同步整流大大降低了传导功率损耗。10A的连续输出电流不需要散热片。采用高度集成的双通道SmartRectifierTM控制器IR11682,也节省了PCB的面积。
同步整流电路连接在低边配置中。所以,IR11682可直接驱动两个SR MOSFET。一个RCD电路添加到IR11682 VD的感应输入上,用以提供前沿滤波器和关断延迟补偿。
通过一个简单的线性稳压器Q1(一般NPN晶体管)和齐纳二极管Dz2(12V)将R11682 偏置到24V。此外,第二个齐纳二极管Dz3(9.1V)是用来防止输出电压很低时同步整流电路被激活。当输出电压接近18V时,IR11682将开始运作。
详情请见:
http://www.eechina.com/thread-83674-1-1.html
射频工程师养成培训教程套装,助您快速成为一名优秀射频工程师...
天线设计工程师培训课程套装,资深专家授课,让天线设计不再难...
上一篇:TI
bq2416x双输入2.5A锂电池充电解方案
下一篇:MAX16928:汽车TFT-LCD显示器电源解决方案
射频和天线工程师培训课程详情>>

